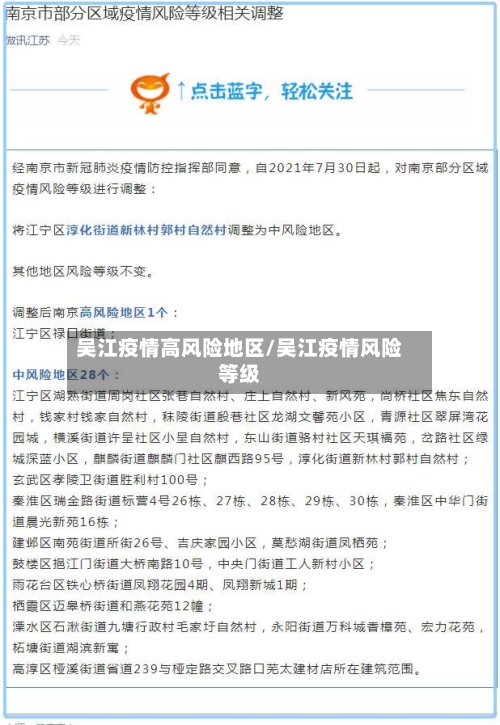
吴江疫情高风险地区/吴江疫情风险等级

本文目录一览:

宿迁最新出入规定(保持更新)

宿迁最新出入规定如下:离宿规定限制前往中高风险地区:严格限制前往国内中高风险地区及所在县(市、区、旗),非必要不前往中高风险地区所在地市的其他县(市 、区、旗)。近期有病例报告的地区也在限制范围内 。若确需前往,需在出发前及返宿后均向所在社区(村)报备或所在单位报批。

吴江疫情高风险地区/吴江疫情风险等级-第1张图片

现 现在出入宿迁最新规定为:坚持非必要不来(返)宿 ,确需来(返)宿的,要提前通过“宿康宝”报备或者主动向所在社区(村)和单位(或所住宾馆)报备,并持48小时内核酸检测阴性证明和“健康码”绿码。

吴江疫情高风险地区/吴江疫情风险等级-第2张图片

宿迁近来可以正常进入 ,来宿迁的朋友们需要遵循宿迁防疫政策,具体如下:【外市来宿人员防疫措施】 对14天内无中高风险地区和社会面本土疫情所在设区市旅居史的省内外跨市流动人员,持48小时内核酸检测阴性证明即可自由流动;无阴性证明的应在抵宿后24小时内进行一次核酸检测 。

吴江疫情高风险地区/吴江疫情风险等级-第3张图片

按照国务院联防联控机制规定 ,2022年9月10日至10月底,旅客须持48小时内核酸检测阴性证明乘坐飞机、高铁 、列车、跨省长途客运汽车、跨省客运船舶等交通工具。进宿迁:风险人员主动报备。

022年5月14日起,部分省内外人员回宿迁取消3+11政策 。

3月27日苏州新增本土无症状感染者7例

〖壹〗 、月27日苏州新增本土无症状感染者7例 ,均为周边外省市中高风险地区来返苏州的货运、通勤等重点人员及其关联人员,具体信息如下:无症状感染者68:系外省市返苏州货运人员,住址为太仓市城厢镇花墙村。无症状感染者69:系外省市来苏州水产批发货运人员 ,居住在外省市。无症状感染者70:系无症状感染者69的密接 ,住址为吴江区黎里镇金家坝群众村 。

〖贰〗、022年10月27日0时至24时,库尔勒市无新增本土确诊病例,新增本土无症状感染者7例 ,均在高风险区管理人员中发现,并已闭环转运至定点医疗机构隔离观察。 以下是具体信息及典型溯源案例通报:疫情数据更新新增情况:10月27日0-24时,新增无症状感染者7例(高风险区管理人员) ,无新增确诊病例。

〖叁〗 、月25日,江苏全省累计新增6列本土确诊病例,新增8例无症状感染者 ,涉及苏州 、南通、盐城、泰州州四地 。近来,全省共有高风险地区11个,中风险地区69个 ,集中在连云港 、常州、南京三市 。

〖肆〗、截至2022年3月30日0-24时,江苏有确诊病例的城市包括无锡市 、盐城市、镇江市、泰州市。具体新增情况如下:无锡市:新增本土确诊病例1例,在定点医院隔离治疗。盐城市:新增本土确诊病例2例 ,其中1例由无症状感染者转为确诊病例 ,均在定点医院隔离治疗 。镇江市:新增本土确诊病例1例,在定点医院隔离治疗。

〖伍〗 、月26日:新增本土病例(1+0)。3月27日至28日:2天本土病例为(0+0) 。3月29日:新增本土病例(2+0)。3月30日至31日:2天本土病例为(0+0)。3月累计本土病例:确诊病例143例,无症状感染者10例 。4月整体情况 4月1日至2日:2天本土病例为(0+0)。

苏州吴江是否中高风险区

022年2月17日16时起 ,江苏苏州多地被调整为中风险地区,具体包括吴江区长安路2358号吴江科技创业园、姑苏区永林二区12幢、苏州工业园区花语江南20幢,其他地区风险等级未发生变化。

不是 。截止至2022年12月14日 ,通过查询苏州疫情防控措施了解到,苏州属于低风险地区,因此苏州吴江不是中高风险区。生活中一定要注意做好个人防护措施。

021年3月底 ,苏州市下辖姑苏 、虎丘、吴中、相城 、吴江5个区及苏州工业园区,代管常熟 、张家港、昆山、太仓4个县级市 。全市共有45个街道 、51个镇 。没有一个是中高风险地区。

月27日苏州新增本土无症状感染者7例,均为周边外省市中高风险地区来返苏州的货运、通勤等重点人员及其关联人员 ,具体信息如下:无症状感染者68:系外省市返苏州货运人员,住址为太仓市城厢镇花墙村。无症状感染者69:系外省市来苏州水产批发货运人员,居住在外省市 。

不是。吴江三里桥位于江苏省苏州市吴江区 ,根据苏州市疫情防控指挥中心的通告 ,截至2022年12月10日,吴江区属于常态化防控区域,三里桥不是高风险地区。吴江区 ,隶属于江苏省苏州市,位于江苏省东南部,东临上海 ,西濒太湖,南接浙江,北依苏州主城区 。

苏州全市各地风险等级名单(0个中风险地区)。姑苏区全区域低风险2022年3月8日起。工业园区全区域低风险2022年3月7日起 。吴中区全区域低风险2022年3月5日起。吴江区全区域低风险2022年3月5日起。高新区/虎丘区全区域低风险 。相城区全区域低风险2022年3月4日起。昆山市全区域低风险。

相关推荐

  • 【周口地区疫情封路,周口封闭了吗】

    【周口地区疫情封路,周口封闭了吗】

    本文目录一览:〖壹〗、周口扶沟最新发布请在外老乡近期不要回扶沟,当地的疫情情况如何?〖贰〗、周口发布通知:全市所有高速路口、车站、边界通道设立查验点!〖叁〗、周口可以正常出入吗〖肆〗、周口沈丘全县解除封控!周口扶沟最新发布请在外老乡近期不要回扶沟,当地的疫情情况如何?〖壹〗、周口扶沟最新发布,请在外老乡近期不要回扶沟,当地的疫情防控...

  • 各地区疫情风险划分(各地疫情风险等级查询最新消息)

    各地区疫情风险划分(各地疫情风险等级查询最新消息)

    本文目录一览:〖壹〗、湖北疫情风险等级评估报告出炉〖贰〗、疫情中高险地区为哪些/疫情高风中风险是那些地方〖叁〗、疫情防控风险等级如何划分〖肆〗、疫情风险区是怎么划分的〖伍〗、一类,二类,三类,四类,风险地区湖北疫情风险等级评估报告出炉〖壹〗、月29日,湖北首次发布《湖北省县(市、区)新冠肺炎疫情风险等级评估报告》,截至2020...

  • 【锦江区疫情中高风险地区,锦江区最新疫情】

    【锦江区疫情中高风险地区,锦江区最新疫情】

    本文目录一览:〖壹〗、四川近期将公布各县分区分级情况,低、中、高风险区这样划分〖贰〗、成都市武侯区是锦江高风险地区吗〖叁〗、成都解封了吗2021〖肆〗、好消息!四川182个县(市、区)“低”了!〖伍〗、成都市锦江区沙湖街道有疫情吗现在〖陆〗、全国疫情“中高风险”地区一览四川近期将公布各县分区分级情况,低、中、高风险区这样划...

  • 疫情高风险地区是河北吗(河北高风险地区念什么)

    疫情高风险地区是河北吗(河北高风险地区念什么)

    本文目录一览:〖壹〗、疫情高风险有哪些省份〖贰〗、全国中高风险地区最新名单附实时查询入口〖叁〗、近来,我国有哪些中高风险地区?〖肆〗、疫情中高险地区为哪些/疫情高风中风险是那些地方〖伍〗、天津河北区一地调整为高风险〖陆〗、河北此次疫情源头尚未查实,当地感染源为何难以确认?疫情高风险有哪些省份〖壹〗、高风险地区:指病例和无...

  • 【市外疫情发生地区有哪些,疫情外地是指省外还是市外】

    【市外疫情发生地区有哪些,疫情外地是指省外还是市外】

    本文目录一览:〖壹〗、非洲猪瘟:盘点全国疫情事件涉列地区〖贰〗、中国疫情严重的七个城市〖叁〗、呼和浩特婚宴成疫情扩散的关键点,当地的疫情外溢到了哪些地区?非洲猪瘟:盘点全国疫情事件涉列地区〖壹〗、全国非洲猪瘟疫情事件涉及地区包括辽宁、河南、江苏,山东出现的人感染猪链球菌病例与非洲猪瘟疫情无关联。具体如下:辽宁:8月1日,辽宁省沈阳市沈北新...

  • 藏族地区哪些地方有疫情/藏族地区哪些地方有疫情发生

    藏族地区哪些地方有疫情/藏族地区哪些地方有疫情发生

    本文目录一览:〖壹〗、香格里拉疫情严重吗〖贰〗、全国疫情最严重的是哪几个城市〖叁〗、中国还有哪些地方有疫情〖肆〗、中国哪里有疫情?〖伍〗、中国疫情那个最严重的?香格里拉疫情严重吗〖壹〗、严重。香格里拉,云南省迪庆藏族自治州辖县级市,藏语意为“心中的日月”,位于云南省西北部、青藏高原横断山区腹地,是滇、川、藏三省区交界地。截止2...

  • 【查询地区疫情管控,如何查看目的地疫情管制信息】

    【查询地区疫情管控,如何查看目的地疫情管制信息】

    本文目录一览:〖壹〗、怎么查自己在不在管控区〖贰〗、深圳疫情区域分布图各类查看入口盘点〖叁〗、广州疫情管控区域地图怎么查?(附入口)〖肆〗、如何在手机上查看新冠病例轨迹〖伍〗、怎么查看各地疫情风险等级查询?怎么查自己在不在管控区通过支付宝“国家政务服务平台”可查询自己是否在管控区,具体操作如下:打开支付宝搜索框:在支付宝首页找...

  • 江苏8地区疫情严重吗(江苏疫情分布在哪些市区)

    江苏8地区疫情严重吗(江苏疫情分布在哪些市区)

    本文目录一览:〖壹〗、2021年8月江苏徐州有疫情吗〖贰〗、南京疫情已关联5省8地97人,此次疫情有多严重?〖叁〗、江苏疫情哪里严重2021年8月江苏徐州有疫情吗〖壹〗、有。据查询资料,2021年8月6日晚19时,江苏徐州贾汪区疫情防控应急指挥部接到区人民医院报告,在对市外来贾人员核酸采样开展筛查时,发现1件样品新冠病毒核酸检测初筛弱阳性...

  • 【柯桥疫情地区分布最新消息,柯桥区新增病例】

    【柯桥疫情地区分布最新消息,柯桥区新增病例】

    本文目录一览:〖壹〗、绍兴昨日新增48例本土确诊最新消息〖贰〗、2022绍兴病例活动轨迹(绍兴病例最新情况)〖叁〗、2022绍兴柯桥马鞍街道三区管控范围调整通知绍兴昨日新增48例本土确诊最新消息〖壹〗、昨日,绍兴市新增了48例本土确诊病例,引起了社会的广泛关注。据了解,这批新增病例主要分布在越城区、柯桥区和袍江新区,其中越城区报告了30例...

  • 吴江疫情高风险地区/吴江疫情风险等级

    吴江疫情高风险地区/吴江疫情风险等级

    本文目录一览:〖壹〗、宿迁最新出入规定(保持更新)〖贰〗、3月27日苏州新增本土无症状感染者7例〖叁〗、苏州吴江是否中高风险区宿迁最新出入规定(保持更新)宿迁最新出入规定如下:离宿规定限制前往中高风险地区:严格限制前往国内中高风险地区及所在县(市、区、旗),非必要不前往中高风险地...

返回顶部