各地区疫情风险划分(各地疫情风险等级查询最新消息)

本文目录一览:

湖北疫情风险等级评估报告出炉

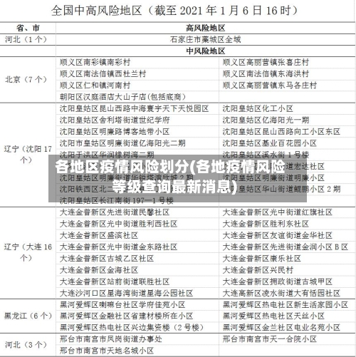
〖壹〗 、月29日 ,湖北首次发布《湖北省县(市、区)新冠肺炎疫情风险等级评估报告》 ,截至2020年2月28日24时,全省低风险县(市、区)11个,中风险县(市 、区)34个 ,高风险县(市、区)58个。 具体评估情况如下:评估标准低风险地区:无确诊病例或连续14天无新增确诊病例的县(市、区)被划定为低风险地区 。

各地区疫情风险划分(各地疫情风险等级查询最新消息)-第1张图片

〖贰〗 、湖北省竹山县是中风险地区 。2022年2月29日,湖北省首次发布新冠肺炎疫情风险等级评估报告,按低风险、中风险、高风险三个等级对所有103个县(市 、区)进行等级评估。

各地区疫情风险划分(各地疫情风险等级查询最新消息)-第2张图片

〖叁〗、首批绿码发放的地区特征首批绿码发放集中在低风险市县。根据湖北省3月6日发布的疫情风险等级评估报告 ,省内低风险市县达37个 。低风险地区因疫情传播风险较低,健康数据核查效率更高,绿码发放进度更快。武汉作为高风险地区 ,需等待疫情形势进一步好转、风险等级调整后,才会纳入绿码发放范围。

疫情中高险地区为哪些/疫情高风中风险是那些地方

高风险地区:指病例和无症状感染者的居住地,以及活动频繁且疫情传播风险较高的工作地和活动地等区域 。通常以居住小区(村)为单位划定 ,具体范围可根据流调研判结果调整。

高风险等级地区,一般为病例和无症状感染者居住地,以及活动频繁且疫情传播风险较高的工作地和活动地等区域。高风险区原则上以居住小区(村)为单位划定 ,可根据流调研判结果调整风险区域范围 ,采取“足不出户 、上门服务 ”等封控措施 。

连续14天内无新增本地确诊病例.根据国务院联防联控机制有关要求,经市疫情防控指挥部研究决定,才会将中风险地区降级为低风险。

只要如实回答就好了。低风险地区是指本行政区域内无确诊病例 ,或连续14天无新增确诊病例 。中风险地区是指本行政区域内14天内有新增确诊病例,累计确诊病例不超过50例;或累计确诊病例超过50例,14天内未发生聚集性疫情。高风地区县是指本行政区域内累计确诊病例超过50例 ,14天内有聚集性疫情发生。

疫情防控风险等级如何划分

疫情防控风险等级主要依据病例和无症状感染者的活动轨迹以及疫情传播风险大小,划分为高风险区 、中风险区和低风险区 。高风险区:定义:累计确诊病例超过50例,且过去14天内发生聚集性疫情的地区 ,或者病例和无症状感染者居住地,以及活动频繁且疫情传播风险较高的工作地和活动地等区域 。

疫情等级划分的4个等级判定主要依据病例数、传播风险及区域防控需求,通常分为低风险、中风险 、高风险和重点管控区域(部分地区可能将“重点管控 ”单独列为一级或纳入高风险范畴)。以下是具体判定标准及说明:低风险地区判定标准:无新增本土病例:连续14天内无新增本地确诊病例或无症状感染者。

原风险等级划分标准 低风险地区:需满足两个条件之一:一是区域内无确诊病例;二是连续14天无新增确诊病例 。根据《新型冠状病毒肺炎防控方案(第九版)》 ,低风险地区还指中高风险区所在县(市、区、旗)内除中高风险区外的其他区域。

一级: 疫情严重程度:出现严重的社区爆发流行,疫情防控和医疗救治能力严重不足。 防控措施:需要外部支援来加强疫情防控和医疗救治 。 响应层级:对应“特别重大”或“重大疫情”,由比较高级别的决策机构进行统一领导和指挥。二级: 疫情严重程度:虽然未达到一级的严重程度 ,但仍需要高度重视和迅速应对。

疫情风险区是怎么划分的

〖壹〗 、原风险等级划分标准 低风险地区:需满足两个条件之一:一是区域内无确诊病例;二是连续14天无新增确诊病例 。根据《新型冠状病毒肺炎防控方案(第九版)》 ,低风险地区还指中高风险区所在县(市、区、旗)内除中高风险区外的其他区域。该等级区域通常采取常态化防控措施,如公共场所扫码测温 、个人防护提醒等。

〖贰〗、疫情风险区的划分主要依据病例数量、传播风险 、区域特征及防控需求,通常分为高、中、低风险区 ,具体标准及查看方式如下:划分标准高风险区:病例数较多,且存在明显社区传播风险(如聚集性疫情) 。通常以小区 、村组或楼栋为单位划定,实行“足不出户 、上门服务 ”的封控措施。

〖叁〗、高风险地区的定义:这类地区通常是指在一定时间内(通常是14天)累积新冠病例数超过50例 ,并且这段时间内发生过聚集性疫情。 中风险区域的特征:14天内出现过新增新冠确诊病例,但累计确诊病例数未超过50例;或者累计确诊病例超过50例,但在14天内没有发生聚集性疫情 。

〖肆〗、涉疫区和中高风险区主要通过官方发布的疫情风险等级划分标准及具体查询途径来区分 ,可通过皖事通等官方平台查询具体信息 。具体如下:查询途径:以皖事通APP为例,在首页找到“服务”,点击进入。找到“疫情防控”相关选项 ,点击进入。

一类,二类,三类,四类,风险地区

一类 、二类、三类、四类风险地区的划分主要依据媒介伊蚊的地域分布 、活跃期长短以及疫情发生的风险等因素 。一类地区:定义:媒介伊蚊活跃期较长、既往报告登革热本地病例较多、聚集性疫情发生风险相对较高的省份。包括:浙江 、福建、广东、广西 、海南、云南。

二类地区(342个县市区):高原、山地占比高,交通条件有限,公共服务覆盖不均衡 。自然条件较一类地区更为严酷 ,或地理位置更偏远;基础设施和公共服务水平低于一类地区 ,但未达到极端恶劣程度。三类地区(131个县市区):边境线或特殊地貌区域,气候恶劣,常住人口密度低于全国平均水平。

我国基孔肯雅热流行风险由高到低分为四类地区 ,共涉及32个省级行政区 。 Ⅰ类地区(6个) 包含浙江 、福建 、广东、广西、海南 、云南。这些地区媒介伊蚊活跃期长,历史登革热本地病例多,且发生过聚集性疫情 ,属于高风险区域。

国内省级行政区的风险分级 Ⅰ类地区(高风险): 浙江、福建、广东 、广西、海南、云南 。这些省份伊蚊活跃期长,过去登革热本地病例较多,发生聚集性疫情的风险较高。 Ⅱ类地区(中风险): 上海 、江苏、安徽、江西 、山东、河南、湖北 、湖南 、重庆、四川、贵州。

相关推荐

  • 【衢州疫情划分地区图片,衢州疫情分布】

    【衢州疫情划分地区图片,衢州疫情分布】

    本文目录一览:〖壹〗、上海市人员来返衢州怎么报备?〖贰〗、民航联盟:深航“粤苏通”实现湾区至华东多城市免费改签〖叁〗、江浙惊现高速关闭潮!193个高速口被关〖肆〗、江西人社发现新版本点不开也退不出是怎么回事?升级了也点不开〖伍〗、2022浙江省衢州市市属事业单位选调公告【23人】〖陆〗、3月11日湖北疾控中心针对外省多地疫情紧...

  • 绵阳疫情解封最快的地区(绵阳疫情解除了吗)

    绵阳疫情解封最快的地区(绵阳疫情解除了吗)

    本文目录一览:〖壹〗、绵阳五一返岗后需要做核酸检测吗(绵阳五一返岗后需要做核酸检测吗现在...〖贰〗、未出过本市,健康码行程上为什么会出现别的城市?〖叁〗、绵阳平武疫情防控提醒绵阳平武疫情防控提醒短信〖肆〗、绵阳到江苏最快几个小时〖伍〗、绵阳未来几年那个地方最有发展前途绵阳五一返岗后需要做核酸检测吗(绵阳五一返岗后需要做核酸检测...

  • 如何查疫情解封地区的简单介绍

    如何查疫情解封地区的简单介绍

    本文目录一览:〖壹〗、疫情实时数据怎么查?封控区有哪些?〖贰〗、疫情解封查询〖叁〗、怎么查询小区疫情解封疫情实时数据怎么查?封控区有哪些?〖壹〗、可以通过本地宝APP查询北京疫情封控区、管控区和防范区,具体步骤如下:打开防疫政策:打开本地宝首页,点击顶部“防疫政策”。选取封/管控区:在防疫政策页面,点击“封/管控区”。打开封控/管控/防控...

  • 伊宁地区猪瘟疫情情况(伊宁地区猪瘟疫情情况最新)

    伊宁地区猪瘟疫情情况(伊宁地区猪瘟疫情情况最新)

    本文目录一览:〖壹〗、伊宁现在还能去么〖贰〗、伊宁机场是否高风险地区〖叁〗、伊宁地区哪些地方没信号〖肆〗、新疆疫情高发势头已得到有效遏制,新增报告感染者数持续下降,波及范围...〖伍〗、伊宁属于什么风险地区〖陆〗、为什么没有新闻关注伊宁市疫情情况伊宁现在还能去么〖壹〗、伊宁可以去玩,但需综合多方面因素做好规划。安全方面伊...

  • 中高风险地区疫情有哪些(中高风险地区疫情有哪些省份)

    中高风险地区疫情有哪些(中高风险地区疫情有哪些省份)

    本文目录一览:〖壹〗、全国疫情中高风险地区名单最新〖贰〗、近来全国中高风险地区有哪些?〖叁〗、大连疫情中高风险名单一览〖肆〗、疫情中高险地区为哪些/疫情高风中风险是那些地方〖伍〗、疫情中高风险地区有哪些全国疫情中高风险地区名单最新最新全国风险地区名单可通过本地宝——全国疫情中高风险地区名单查询器实时查询。查询平台:本地宝——全...

  • 葫芦岛地区疫情报告图(葫芦岛疫情指挥部最新公告)

    葫芦岛地区疫情报告图(葫芦岛疫情指挥部最新公告)

    本文目录一览:〖壹〗、2022年葫芦岛封城什么时候结束?附绥中县最新出城政策!〖贰〗、葫芦岛疫情系德尔塔变异株,葫芦岛的疫情情况怎么样?〖叁〗、10月26号的辽宁葫芦岛核酸检测结果出来了吗〖肆〗、葫芦岛27曰新增无症状感染者是那儿的?〖伍〗、辽宁省葫芦岛市发生本土疫情并已外溢,台州疾控紧急提醒〖陆〗、2022年辽宁葫芦岛疫情最...

  • 【地市无疫情中高风险地区,无疫情地区是什么风险地区】

    【地市无疫情中高风险地区,无疫情地区是什么风险地区】

    本文目录一览:〖壹〗、中高风险地区怎么界定〖贰〗、什么叫低风险区和没有疫情区?〖叁〗、同一个市但不是风险区算是中高风险吗?〖肆〗、低风险地区是什么样的,有什么标准划分的吗,什么是高风险地〖伍〗、从中风险区到低风险区的标准是什么?〖陆〗、中高风险地区所在地市是什么意思中高风险地区怎么界定〖壹〗、疫情中高风险地区的定义及划分...

  • 疫情需要重点关注地区(疫情期间重点关注地区是什么意思)

    疫情需要重点关注地区(疫情期间重点关注地区是什么意思)

    本文目录一览:〖壹〗、重点管控地区和重点关注地区的区别〖贰〗、怎么才不是重点关注地区〖叁〗、重点关注地区是什么意思?〖肆〗、重点五级管控什么意思〖伍〗、重点关注地区多长时间解除重点管控地区和重点关注地区的区别〖壹〗、重点管控地区是指通常所说的中高风险地区所在的行政区域。重点关注地区是指重点管控区所在的地市除重点管控区以外的行政...

  • 疫情跨地区(疫情跨地区流动)

    疫情跨地区(疫情跨地区流动)

    本文目录一览:〖壹〗、疫情反复无常,让我深有体会6点〖贰〗、中央要求防范陆地边境疫情跨境输入〖叁〗、防疫跨区域协查什么意思疫情反复无常,让我深有体会6点疫情反复无常带来的六点深刻体会如下:区域管控与出行限制的深刻影响疫情使区域板块化管理成为常态,跨地区流动需经历核酸检测、提前报备、落地检测等流程,甚至面临长达半个月的隔离观察。这种严格的管...

    2026/04/20
  • 广州越秀疫情风险地区(广州越秀疫情分布)

    广州越秀疫情风险地区(广州越秀疫情分布)

    本文目录一览:〖壹〗、现在去广州越秀区会被隔离吗〖贰〗、广州白云区是什么风险级别〖叁〗、广州越秀区是否中风险地区〖肆〗、广东疫情最严重的地方现在去广州越秀区会被隔离吗〖壹〗、总结:广州越秀区根据疫情风险划定了封控区、管控区、防范区,分别采取封闭管理、居家隔离及社会面管控等措施,并要求重点区域人员配合核酸检测与健康监测,以最大限度控制...

返回顶部