【南部疫情最新风险地区,南部县最新疫情】

本文目录一览:

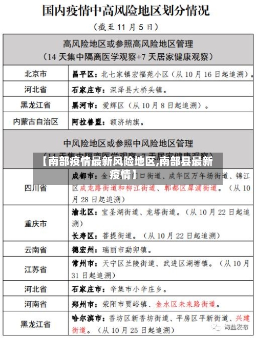
哈尔滨市部分区域风险等级调整为中风险

自2022年4月15日24时起,哈尔滨市南岗区、双城区部分区域风险等级调整为中风险,具体包括南岗区王岗镇靠山村 ,双城区承旭街道社保局东边胡同平房片区等5个区域,其他地区风险等级不变。 以下是详细信息:调整依据:根据国务院联防联控机制有关规定,经专家综合研判 ,哈尔滨市应对新冠肺炎疫情工作指挥部作出此次调整决定 。

【南部疫情最新风险地区,南部县最新疫情】-第1张图片

但是到了5月初,又有一些地方开始出现阳性患者,这也让政府立即调整防控政策 ,将部分区域风险等级调整为中风险。5月初又陆续出现阳性患者。

【南部疫情最新风险地区,南部县最新疫情】-第2张图片

哈尔滨市部分区域风险等级调整为中风险,当地的疫情有多复杂?最近各地的疫情都有反扑的趋势,我们要做好自我防护 。疫情结束之后 ,一定要更加努力工作,学会理财,多存钱 ,家中有余粮 ,兜里有额外存款,不要做月光族,如果未来万一再遇到类似“疫情” ,起码,口袋里的钱,能够养活自己一家人。

【南部疫情最新风险地区,南部县最新疫情】-第3张图片

哈尔滨自2021年12月3日24时起 ,将南岗区农垦小区,香坊区温哥华森林小区二期、公滨路396号院调整为中风险地区,其他地区风险等级不变。具体说明如下:调整依据:根据国务院联防联控机制有关规定 ,经专家询问组综合评估研判,哈尔滨市应对新冠肺炎疫情工作指挥部做出此决定 。

具体说明如下:调整依据:哈尔滨市应对新冠肺炎疫情工作指挥部根据国务院联防联控机制有关规定,经专家询问组综合评估研判后做出此决定。风险等级变动情况:仅上述提及的南岗区部分区域调整为中风险地区 ,哈尔滨市其他地区风险等级保持不变。

春节返乡是否需要隔离?31个省市最新情况汇总

春节返乡是否需要隔离取决于出发地疫情风险等级和目的地具体防控政策,31个省市政策差异较大,中高风险地区返乡普遍需隔离 ,低风险地区多持绿码通行但部分地区需核酸检测报告 。

春节回家是否需要隔离取决于出发地和目的地的风险等级及当地具体防疫政策 ,低风险地区返乡一般无需隔离,中高风险地区则可能面临集中隔离或居家健康监测要求。 以下为详细说明:春节回家是否需要隔离汇总信息:各地最新的管控措施政策已汇总,可滑动查看相关表格了解31个省市截止到1月15日的情况。

春节返乡是否需要隔离取决于出发地和目的地的疫情风险等级及当地具体防控政策 ,近来31个省市政策存在差异,部分地区对高风险地区返乡人员要求集中隔离,中风险地区人员可能需居家隔离 ,低风险地区人员通常持健康码绿码和核酸检测阴性证明即可自由流动,但部分地区仍要求核酸检测或健康监测 。

四川疾控健康提示(2021年11月3日)

疫情概况全国数据:11月2日0-24时,全国报告新增本土确诊病例93例 、无症状感染者11例 ,涉及甘肃、内蒙古、陕西 、青海、四川等十余个省份 。风险地区:截至11月3日10时,全国有3个高风险地区、45个中风险地区;四川省内中风险区为成都市金牛区营门口街道顶峰水岸汇景小区(一期 、二期)。

【更新时间:2021年11月3日】近来梅州疾控发布的紧急提醒中并未详细说明成都市来返梅人员的隔离要求,可拨打电话0753-12345进行询问。

大庆市疾控风险提示:河北辛集新增1处中风险地区 ,四川成都新增1处中风险地区,非必要勿前往 。自11月2日起,河北省辛集市小辛庄乡小章北宋片区调整为中风险地区。11月2日24时 ,四川省成都市金牛区营门口街道顶峰水岸汇景小区调整为中风险地区 ,四川省其余地区均为低风险区。其他地区风险等级不变 。

月3日,浙江嘉兴发现一例无症状感染者,我市面临输入风险。

经济下行风险加剧!美国疫情持续恶化:8月中旬单周新增病例或达30万例...

美国疫情持续恶化 ,德尔塔毒株传播导致8月中旬单周新增病例或达30万例,经济下行风险加剧。疫情数据与预测根据美国疾病控制与预防中心(CDC)的预测,截至8月14日当周 ,美国新增新冠病例可能升至306,909例,较上周大幅增加39% 。

美国:尽管紧急批准了新冠疫苗使用 ,但疫情仍在持续恶化。根据美国约翰斯·霍普金斯大学发布的实时统计数据,截至北京时间8日6时23分,美国新冠肺炎累计死亡病例已超过36万例 ,当地时间7日,美国单日新增死亡病例首次超过4000例,再次创下疫情以来单日死亡比较高记录。

欧洲疫情形势严峻 ,奥地利宣布“封国” ,多国确诊病例激增,美国也面临“新冠风暴 ”风险,全球资本市场受影响 。欧洲疫情恶化 德国:德国疾控机构数据显示 ,11月20日新增确诊病例63924例,连续4天单日新增超5万例,刷新疫情爆发以来单日确诊比较高纪录。

美国是否面临第二轮金融风暴尚不能确定 ,但当前美国经济基本面的恢复面临一定压力,存在引发第二轮金融风暴的可能性,这取决于疫情与经济重启权衡 、需求带动情况、财政刺激力度持续性等关键因素的表现。具体分析如下:新冠肺炎疫情与经济重启之间的权衡疫情对经济的冲击是防止疫情扩散的代价 。

美国新型冠状病毒肺炎感染人数已达数百万人 ,且每天新增数万至十几万例,呈快速增长趋势 。感染规模与增长速度根据公开数据,美国累计确诊病例已突破千万级 ,部分机构统计显示感染人数可能更高。每天新增病例波动较大,在疫情高峰期曾单日新增超30万例,近期虽有所下降 ,但仍维持数万至十几万例的增量。

法国:当地时间9月20日 ,新冠肺炎确诊病例突破45万例,全法疫情高风险地区(红区)当天增至55个省份 。20日单日新增确诊病例为10569例,在周末一些病毒检测机构休息的情况下 ,单日新增确诊病例仍然破万。疫情反弹下,法国财长勒迈尔也被确诊,最近一周病毒检测阳性率上升 ,表明病毒进一步扩散。

越南疫情最新动态

〖壹〗、越南疫情现状与变种病毒威胁自4月下旬以来,越南63个地区中有30个染疫人数超3000人,首都河内和胡志明市关闭餐厅 、禁止群聚 ,北江省关闭4个工业园(其中3个有富士康工厂) 。越南发现新的新冠肺炎变种病毒,混合印度与英国变种病毒株特性,更易通过空气传播 ,成为疫情恶化主因。

〖贰〗、图:登革热病例与死亡数趋势总结与建议疫情现状:越南第四波疫情持续166天,确诊和死亡数仍处高位,西贡、河内等地区为防控重点。防控挑战:医疗资源紧张 、疫苗接种覆盖率不足、快筛阳性统计争议等问题需解决 。个人防护:遵守当地防疫规定 ,减少非必要出行。完成疫苗接种 ,加强自我健康监测。

〖叁〗、越南河内近期疫情骤然紧张,尽管新增确诊病例和总感染人数低于南部省市,但作为首都和防疫指挥中枢 ,当地已加强防控措施 。疫情数据与分布9月9日上午,河内卫生部通报9月8日下午6点至9月9日上午6点新增3例COVID-19患者,均在隔离区发现。

〖肆〗 、越南登革热疫情现状短期病例激增:9月4日-9月10日一周内 ,越南全境确诊登革热病例5180例,其中包含1例死亡病例。河内市确诊人数达2010例,较8月最后一周增长近一倍 。年度累计数据:2023年初至今 ,越南累计确诊登革热病例81808例,其中23例死亡 。

相关推荐

  • 黑龙江比较严重疫情地区/黑龙江疫情最重的地方

    黑龙江比较严重疫情地区/黑龙江疫情最重的地方

    本文目录一览:〖壹〗、近期疫情比较严重的城市〖贰〗、黑龙江疫情最严重的几个区〖叁〗、中国疫情严重的七个城市〖肆〗、黑龙江哪个城市疫情最严重近期疫情比较严重的城市近期上海疫情问题梳理分析报告事件概述自上海疫情发生,防疫工作备受关注。3月23日以来,上海无症状感染者单日增长过千,确诊病例持续走高,防控政策不断调整。当前上海防疫形势严峻,...

  • 深圳疫情中风险地区坂田/深圳坂田街道疫情防控

    深圳疫情中风险地区坂田/深圳坂田街道疫情防控

    本文目录一览:〖壹〗、龙岗区坂田街道光雅园村2021年总人口有多少?〖贰〗、深圳回泉州要集中隔离吗?深圳回泉州需要隔离吗〖叁〗、开车经过坂田绿码会变颜色吗〖肆〗、深圳龙岗为啥靠坂田龙岗区坂田街道光雅园村2021年总人口有多少?新增病例详情:病例16,女,24岁,龙岗区某公司员工,居住在龙岗区坂田街道光雅园村,是病例2的同事,此前已作...

  • 疫情静默100天的地区(静默期是多久)

    疫情静默100天的地区(静默期是多久)

    本文目录一览:〖壹〗、再坚持一下,几个月后疫情就结束了,我还是保持这个观点〖贰〗、郑州富士康的真相〖叁〗、挑战100小时静默容易吗,需要多久才能完成〖肆〗、疫情开始广州封城具体时间〖伍〗、居家静默第二天〖陆〗、黑河疫情怎么样了再坚持一下,几个月后疫情就结束了,我还是保持这个观点再坚持一下,明年疫情可能会迎来转折点并“结束...

  • 疫情漳州地区能聚餐吗/漳州疫情期间政策

    疫情漳州地区能聚餐吗/漳州疫情期间政策

    本文目录一览:〖壹〗、全国多地叫停年会、聚餐,2021年餐饮业将再迎寒冬?〖贰〗、今年漳州清明节能扫墓吗〖叁〗、福建漳州、泉州、莆田实现全域转为低风险区,当地人可以外出旅游了...〖肆〗、苏菲辣蹦漳州能容纳多少人〖伍〗、出入漳州最新规定〖陆〗、漳州低风险地区能去厦门吗?全国多地叫停年会、聚餐,2021年餐饮业将再迎寒冬?...

  • 德宏芒市疫情地区有哪些/德宏州芒市疫情解封情况

    德宏芒市疫情地区有哪些/德宏州芒市疫情解封情况

    本文目录一览:〖壹〗、芒市轩岗乡疫情情况如何〖贰〗、芒市现在有疫情吗〖叁〗、云南芒市现在可不可以去〖肆〗、芒市进出新规则芒市轩岗乡疫情情况如何〖壹〗、芒市轩岗乡已经全面解封。通过查询相关公开信息显示截止于2022年12月19日芒市防疫防控情况为常态化防控,防疫管控措施要求是进入各级各类医疗机构就诊时,需查验健康码和48小时核酸阴性证...

  • 【平阳县疫情地区有哪些镇,平阳县新冠肺炎最新消息】

    【平阳县疫情地区有哪些镇,平阳县新冠肺炎最新消息】

    本文目录一览:〖壹〗、温州平阳发布在全县范围内实行全域静默管理的紧急通告〖贰〗、平阳水头要封多久〖叁〗、平阳宋桥有疫情是真实吗〖肆〗、8月28日永加县疫情有底风险吗〖伍〗、浙江省平阳县昆阳镇有疫情吗温州平阳发布在全县范围内实行全域静默管理的紧急通告平阳县关于在全县范围内实行全域静默管理的紧急通告各位市民朋友:鉴于当前全县疫情形...

  • 【今年爆发疫情的地区,今年突然爆发的疫情】

    【今年爆发疫情的地区,今年突然爆发的疫情】

    本文目录一览:〖壹〗、中国现在疫情最严重的地区〖贰〗、COVID-19颠覆了达卡的生活。现在登革热又开始了〖叁〗、英国单日死亡病例降为零仍担心第三波疫情!英国留学关注5个地区中国现在疫情最严重的地区中国最严重的疫情是新型冠状病毒肺炎疫情,且疫情初期最为严重的地区是湖北省武汉市。以下是关于此疫情在中国最严重地区的详细说明:首次爆发地:新型冠...

  • 上海控江地区疫情/上海控江地区疫情防控政策

    上海控江地区疫情/上海控江地区疫情防控政策

    本文目录一览:〖壹〗、控江路事件历史上的事件〖贰〗、上海是高风险还是低风险地区〖叁〗、杨浦区的控江和闵行区的虹桥龙溪路哪里好〖肆〗、杨浦区杭州路有疫情吗〖伍〗、上海高中风险区名单〖陆〗、控江路的历史演变控江路事件历史上的事件〖壹〗、年9月9日,上海市控江路发生了一起恶性事件,一名青年抢夺螃蟹引发群众围观,随后演变成群体暴...

  • 【最近遵义地区的疫情如何,最近遵义地区的疫情如何了】

    【最近遵义地区的疫情如何,最近遵义地区的疫情如何了】

    本文目录一览:〖壹〗、遵义今天封了几个小区〖贰〗、遵义红花岗封城了吗〖叁〗、遵义哪里疫情严重〖肆〗、遵义为何封城〖伍〗、遵义疫情严重吗〖陆〗、遵义市通报湄潭县2例省外过境人员阳性调查处置情况遵义今天封了几个小区遵义没有封区。通过查询遵义疫情防控中心政策:截止2022年10月3号,该地处于低风险地区,实施“外防输入”策略,...

  • 成都哪些是疫情地区(成都什么区有疫情)

    成都哪些是疫情地区(成都什么区有疫情)

    本文目录一览:〖壹〗、成都7天内发生已知跳楼事件三起,疫情笼罩现有中高风险地区135个〖贰〗、成都疫情封闭小区名单〖叁〗、成都疫情最新增加的是哪里〖肆〗、2022成都新冠疫情封控区有哪些?(持续更新)〖伍〗、成都新冠疫情发生地郫都区到达哪些城市需要医学隔离措施成都7天内发生已知跳楼事件三起,疫情笼罩现有中高风险地区135个成都...

返回顶部