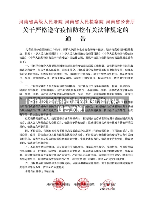
【各地区疫情补助发放通知,疫情补助通告政策】

本文目录一览:

及时发放医护临时性工作补助:一省发文

〖壹〗、浙江省已印发通知 ,要求及时发放医护临时性工作补助,以加强对医务人员的关心关爱,保障其全身心投入医疗救治和疫情防控工作。发放依据与背景:浙江省根据国务院联防联控机制综合组《关于做好疫情防控新阶段医务人员保护关心爱护工作的通知》的最新规定 ,要求及时发放临时性工作补助 。

【各地区疫情补助发放通知,疫情补助通告政策】-第1张图片

〖贰〗、及时发放临时补助,比较高每天300元 针对疫情期间医务人员加班加点的情况,《通知》要求按照《关于建立传染病疫情防治人员临时性工作补助的通知》(人社部规〔2016〕4号)规定 ,及时发放临时性工作补助。

【各地区疫情补助发放通知,疫情补助通告政策】-第2张图片

〖叁〗 、甘肃省卫健委等部门发文明确 ,疫情期间医务人员加班可按标准及时发放临时性工作补助,比较高每天300元,同时通过增核绩效工资总量、发放卫生防疫津贴等方式保障医务人员薪酬待遇 ,并在职称晋升、编制等方面给予倾斜。

【各地区疫情补助发放通知,疫情补助通告政策】-第3张图片

〖肆〗 、是的,在特定情况下医护人员每天补助比较高可达300元 。

〖伍〗 、拉萨市:1月12日按每人每天200元至300元标准,发放临时工作补助1亿余元 ,资金已全部拨付到个人。江苏省:南京、无锡、盐城等地发布通知,要求发放临时性工作补助并落实卫生防疫津贴,部分医务人员已晒出补助到账截图(含实习生)。

上海疫情期间廉租补贴资金正常发放通知(附申请方式)

〖壹〗 、各区住房保障机构根据要求 ,积极与疫情防控、财政、银行等机构和部门协调,建立应急通道,打通补贴资金的申请 、拨付、发放以及小区和办公场所出入等各个环节 ,为补贴资金正常发放创造条件 。线上申请方式:申请人需实名制登录“一网通办”平台或随申办市民云,选取“廉租租金补贴申请 ”服务事项 。

〖贰〗、减免申请与协商 承租国有房屋的租客需提交申请表 、营业执照、租赁合同及小微企业名录查询结果等材料,由国有房屋出租单位审核后实施减免。非国有房屋的租客可通过协商、诉讼或仲裁等方式申请减免租金。在协商过程中 ,注意保留书面证据 ,确保方案明确 。

〖叁〗 、疫情期间经营证明(可选):受疫情影响停工停产的文件(如政府通知、封控记录);经营数据下滑证明(如财务报表、纳税记录)。申请流程联系出租方:通过租赁合同中的联系方式,或访问出租方官方网站 、公告栏,获取房租减免告知书及具体申请指南。确认受理部门 、截止日期及材料提交方式(线上/线下) 。

抗疫补贴各地发放不一:有的到账一两万,有的还在等

抗疫补贴各地发放不一 ,主要因地区政策细则、发放进度及医院执行情况不同,导致金额、到账时间存在差异。

部分人员拿到较高补贴:有网友分享端午后拿到了第二批疫情补贴,有人领到了23850元 ,推测这么高的抗疫补贴,可能是平时工作非常忙碌,天天加班所得。补贴发放情况差异大 补贴较少:有网友表示两波补贴加起来不到5000元 。

浙江 、上海等地已发放抗疫补贴 ,其中浙江比较高达14500元,上海为6000元一次性津贴,网友呼吁各地加大补贴力度。以下是具体信息:浙江发放14500元抗疫补贴 2023年新年伊始 ,浙江多地医护人员收到抗疫补贴。

官方公布:抗疫医务人员补助明细

补助标准直接接触待排查病例或确诊病例相关人员:补助对象:直接接触待排查病例或确诊病例,从事诊断、治疗、护理 、医院感染控制、病例标本采集和病原检测等工作相关人员 。补助标准:每人每天300元。参加疫情防控的其他医务人员和防疫工作者:补助对象:参加疫情防控的其他医务人员和防疫工作者。补助标准:每人每天200元 。

补助对象范围核心一线人员:直接接触待排查病例或确诊病例,从事诊断、治疗 、护理、医院感染控制、病例标本采集和病原检测等工作相关人员 ,按照每人每天300元予以补助 。这些人员处于抗疫最前沿 ,直接与病毒和患者接触,面临极高的感染风险,是抗疫工作的关键力量。

适用范围与标准:一线医务人员:直接参与新冠肺炎防疫和救治 ,与确诊或疑似病例直接接触的医护人员,如诊断 、治疗、护理、医院感染控制 、病例标本采集和病原检测等,中央财政按每人每天300元的标准予以补助。

临时性工作补助直接接触待排查或确诊病例 ,从事诊断 、治疗、护理、感染控制 、标本采集及病原检测等工作的医护人员,中央财政按每人每天300元标准补助;参与疫情防控的其他医务人员和防疫工作者按每人每天200元标准补助 。

补贴发放对象与标准医务人员:按照国家规定落实临时性工作补助,覆盖直接参与疫情防控的一线医疗人员。社区工作者:参与社区疫情防控的人员可获得适当临时性工作补助。志愿者:社区志愿者可领取适当临时性补贴 。

各地抗疫补贴措施:4200万、临时补助、绩效工资 、带薪休假...

从五方面关爱保障医护人员。其中发放临时性工作补助 ,执行一档标准按每人每天300元予以补助,执行二档标准按每人每天200元予以补助。落实卫生防疫津贴,在疫情防控期间 ,将卫生防疫津贴执行范围扩大到全体一线医务人员 。

四川省抗疫期间补贴政策主要包括疫情防治人员临时性工作补助、核增一次性绩效工资总量、落实卫生防疫津贴政策 、确诊患者和疑似患者救治补助以及设备和试剂采购经费保障等方面。

上海市明确按照国家规定,向抗疫一线医务人员发放临时性工作补助,同时对社区工作者、志愿者等相关人员也出台了补贴及保障政策。具体措施如下:落实临时性工作补助根据《上海市全力抗疫情助企业促发展的若干政策措施》 ,明确要求按照国家有关规定 ,向疫情防控一线医务人员发放临时性工作补助 。

上海市已出台政策,明确向抗疫一线医务人员发放临时性工作补助,政策自2022年3月28日起施行 ,有效期至2022年底。具体措施如下:补贴发放对象与标准医务人员:按照国家规定落实临时性工作补助,覆盖直接参与疫情防控的一线医疗人员。社区工作者:参与社区疫情防控的人员可获得适当临时性工作补助 。

上海:2022年3月发布《上海市全力抗疫情助企业促发展的若干政策措施》和《本市人社领域全力支持抗击疫情的若干政策措施》 。广州:2022年3月表示,按照国家有关规定 ,对抗疫一线人员给予临时补助补贴,向疫情防控一线医务人员发放临时性工作补助。

疫情防控期间社区工作者有补助吗?补助 、补贴啥区别?

疫情防控期间,参与社区防控工作的专职城乡社区工作者可获得适当发放的临时性工作补助 ,参与疫情防控工作的社区志愿者可获得适当发放的补贴。 具体如下:社区工作者:民政部 、国家卫生健康委联合印发的通知明确,要为参与社区防控工作的专职城乡社区工作者适当发放临时性工作补助 。

陕西省对于疫情期间参与社区一线防控人员的补助政策主要包括:专职城乡社区工作者可获得民政部门和国家卫生健康委发放的临时性工作补助;一线医务人员和防疫工作者根据工作内容不同,可获得每天300元或200元的补助。

在疫情防控期间 ,对参与防控工作的一线专职社区工作者给予180元/天·人的临时性工作补助;发生误餐的,可给予不超过100元/天·人的伙食补助。对家庭中直系亲属有两人及以上均为江干区专职社工的家庭,予以每户500元补助 ,经费由区社工协会承担 。

社区工作者:参与社区疫情防控的人员可获得适当临时性工作补助。志愿者:社区志愿者可领取适当临时性补贴。其他一线职工:对公安干警、物资保障和生产一线职工等开展慰问 ,具体补贴标准未详细说明,但明确纳入政策支持范围 。

工作补助在突发公共卫生事件响应期间,乡镇干部作为城乡社区(村)工作者 ,可获得适当工作补助。补助标准按风险等级划分:高风险地区每人每天不低于70元,中风险地区不低于50元,低风险地区不低于30元。补助由财政部门统筹安排 ,确保及时发放,以弥补防疫期间额外工作投入 。

相关推荐

  • 山东省疫情地区有哪些县/山东省有几个市有疫情

    山东省疫情地区有哪些县/山东省有几个市有疫情

    本文目录一览:〖壹〗、日军在山东实施细菌战,导致霍乱蔓延,其中死亡人数比较多的地区是〖贰〗、山东现在什么地方有疫情〖叁〗、山东中风险地区有哪些〖肆〗、山东菏泽哪些区县有疫情〖伍〗、山东疫情主要在哪里〖陆〗、山东省各市疫情风险等级日军在山东实施细菌战,导致霍乱蔓延,其中死亡人数比较多的地区是日军在山东实施细菌战导致霍乱蔓延...

  • 武汉地区查询疫情情况(武汉疫情地区分布图)

    武汉地区查询疫情情况(武汉疫情地区分布图)

    本文目录一览:〖壹〗、全国高低风险区域怎么查询(高低风险地区查询)〖贰〗、如何查看湖北省武汉市每天的疫情通报〖叁〗、3月2日武汉疫情情况(新增病例数据、行程轨迹)〖肆〗、武汉10月27日升风险等级了吗?附查询入口〖伍〗、武汉怎样查询黄码具体原因全国高低风险区域怎么查询(高低风险地区查询)点击查看“全国高中低风险地区”:在“疫情...

  • 【地区疫情期间防控措施,疫情期间各地防控政策】

    【地区疫情期间防控措施,疫情期间各地防控政策】

    本文目录一览:〖壹〗、疫情防控措施有哪些〖贰〗、疫情一二三级防控措施〖叁〗、疫情常态化防控有哪些措施?〖肆〗、国家在疫情期间采取措施具体有哪些疫情防控措施有哪些疫情一二三级防控措施分别是:一级防控措施是预防和控制疾病的传播,包括健康教育、环境整治、个人防护等;二级防控措施是早期发现病例,包括病例报告、病例隔离、病例追踪等;三级防控措...

  • 无疫情地区也封控怎么办/无疫情地区是什么意思

    无疫情地区也封控怎么办/无疫情地区是什么意思

    本文目录一览:〖壹〗、封控区一般多长时间解封〖贰〗、国家规定封控区解封条件〖叁〗、封控区一般多少天解封〖肆〗、解除中风险地区标准要几天〖伍〗、解除管控方法〖陆〗、深圳封控区+管控区+防范区的区别和解除标准封控区一般多长时间解封深圳封控区的解封时间没有固定时长,需根据疫情防控实际情况动态调整,一般在满足特定条件后解除封控,...

  • 丹东地区疫情最新通告/丹东疫情最新通报丹东

    丹东地区疫情最新通告/丹东疫情最新通报丹东

    本文目录一览:〖壹〗、丹东疾控关于大连确诊病例的紧急提醒〖贰〗、宽甸最新进出政策〖叁〗、丹东77个小区住宅楼实行封闭管理服务(丹东77个小区住宅楼实行封闭管理...丹东疾控关于大连确诊病例的紧急提醒由于大连市、庄河市地理位置与丹东相邻,人员、货物来往密切,疫情传播风险极大,因此丹东市疾控中心紧急提醒:我市居民非必要不离丹。确需出行的,应向...

  • 【山西本地区疫情查询,山西省疫情情况通报】

    【山西本地区疫情查询,山西省疫情情况通报】

    本文目录一览:〖壹〗、山西哪个地方疫情严重〖贰〗、山西省那个市有疫情〖叁〗、山西哪些地方有疫情〖肆〗、山西省有没有疫情〖伍〗、山西哪里有疫情最新情况〖陆〗、山西晋中新增本地确诊病例1例是否为河北来晋人员?山西哪个地方疫情严重〖壹〗、山西大周疫情比较严重。据山西2022年11月12日对外公开信息了解到,大周县现感染人数是1...

  • 【江苏镇江疫情地区分布图,江苏镇江的疫情】

    【江苏镇江疫情地区分布图,江苏镇江的疫情】

    本文目录一览:〖壹〗、1月24日镇江新增1例无症状感染者详情通报〖贰〗、镇江疫情防控2022年第15号通告江苏省镇江市疫情防控最新消息〖叁〗、镇江市疫情防控2022年第26号通告(2021江苏镇江疫情通知)〖肆〗、镇江疫情防控2022年第13号通告(镇江疫情防控的第16号通告)〖伍〗、4月9日0时-12时镇江新增无症状感染者5例...

  • 【各地区疫情补助发放通知,疫情补助通告政策】

    【各地区疫情补助发放通知,疫情补助通告政策】

    本文目录一览:〖壹〗、及时发放医护临时性工作补助:一省发文〖贰〗、上海疫情期间廉租补贴资金正常发放通知(附申请方式)〖叁〗、抗疫补贴各地发放不一:有的到账一两万,有的还在等〖肆〗、官方公布:抗疫医务人员补助明细〖伍〗、各地抗疫补贴措施:4200万、临时补助、绩效工...

  • 国内疫情毒株不同地区(中国当前哪些地区毒情严重)

    国内疫情毒株不同地区(中国当前哪些地区毒情严重)

    本文目录一览:〖壹〗、2025年秋冬季新冠病毒毒株是什么〖贰〗、美国新冠最主要毒株,再次更替!各地毒株差别巨大〖叁〗、新冠疫情至今大陆死亡5226例,台湾死亡10868例,原因何在?〖肆〗、已进入我国!传染性更高!最新提醒→2025年秋冬季新冠病毒毒株是什么〖壹〗、025年秋冬季在全球不同地区流行的新冠病毒毒株存在差异,主要以奥密克...

  • 【黑龙江还有哪些地区疫情,黑龙江还有哪些地区疫情防控】

    【黑龙江还有哪些地区疫情,黑龙江还有哪些地区疫情防控】

    本文目录一览:〖壹〗、中国现在疫情最严重的地区〖贰〗、黑龙江现在哪里有疫情〖叁〗、黑龙江现有本土确诊243例,这些病例具体分布在了哪里?〖肆〗、黑龙江疫情最严重的几个区〖伍〗、黑龙江最新疫情在哪个城市中国现在疫情最严重的地区〖壹〗、近来中国有八个城市疫情最严重。一,四川(成都)二,西藏(拉萨),三,广东(深圳)四海南(海口),...

返回顶部