本文目录一览:
- 〖壹〗 、徽州古城有疫情吗
- 〖贰〗、黄山属于什么风险地区
- 〖叁〗、进黄山需要门票吗,进黄山需要核酸检测吗
- 〖肆〗 、中风险是有疫情吗
- 〖伍〗、安微黄山市疫情怎么样
- 〖陆〗、杭州人现在去黄山需要隔离吗?
徽州古城有疫情吗
没有 。截止2022年09月27日10时,黄山暂无高中低风险地区 ,全域都是常态化防控区域,徽州古城,又名歙县古城 ,古称新安郡。位于安徽黄山市歙县徽城镇,所以徽州古城没有疫情。古城始建于秦朝,自唐代以来,一直是徽郡、州 、府治所在地 ,故县治与府治同在一座城内,形成了城套城的独特风格 。

出行时间:徽州府衙通常下午五点到第二天上午九点时间内不对外开放,建议游客在上午进行参观 ,以充分领略古城风貌。防疫措施:疫情期间,游客需佩戴口罩,配合相关工作人员出示健康码、行程码、测量体温 ,确保安全游览。

时间安排:徽州古城可以在二个小时左右的时间内逛完,但建议游客留出更多的时间来细细品味古城的文化和风情。拍照打卡:古城内的石牌坊 、城墙、老街等景点都是拍照的好地方 。游客可以在这些景点前拍照留念,记录下自己的徽州古城之旅。


黄山属于什么风险地区
高风险景区与场所人流密集区域 大型演唱会、露天集市及节假日热门景区(如黄山 、华山)易引发踩踏风险 ,噪音超过85分贝可能损伤儿童听力,拥挤环境还可能导致走失或碰撞。替代建议:选取开放型公园或非高峰时段游览 。未开发自然区域 原始森林、未标识溶洞等存在迷路、野生动物威胁及地质风险。
低风险地区:虽然近来黄山风景区已经取消对进入汤口地区和景区的游客查验核酸检测阴性证明和健康码,但为保障出行顺利 ,建议仍携带48小时内核酸检测阴性证明。核酸检测点:黄山北站和黄山区人民医院均提供核酸检测服务,黄山风景区南大门汤口镇还设有24小时核酸检测点,采样后六小时左右可出报告 。
黄山属于低风险地区。截止2022-06-0214:09:44最新数据显示,黄山黄山地区近来没有中 、高风险区域 ,都是低风险地区。黄山市的黄山区、徽州区、黟县 、祁门县为低风险地区,全省低风险地区20个,黄山市的屯溪区、歙县、休宁县为较低风险地区 ,全省较低风险地区49个 。
通过查询相关资料显示:黄山到马鞍山不需要隔离。截止2022年11月15日,黄山到马鞍山不需要隔离。因为黄山不属于高风险地区,入马鞍山政策是:持48小时核酸阴性证明 ,健康绿码,三天两检,无需隔离 。所以黄山到马鞍山不需要隔离。
低风险地区 ,不需要隔离,仅仅需要核酸检测证明啦!但是如果是中高风bai险或者当地没有发布疫情解除的相关公告的话,去外地还是要被集中隔离或者居家隔离的。
进黄山需要门票吗,进黄山需要核酸检测吗
进黄山需要门票 ,近来进入黄山风景区不需要查验核酸检测阴性证明和健康码,但建议携带48小时内核酸检测报告。以下是详细解关于门票:需要门票:黄山风景区作为国家级风景名胜区,游客进入需要购买门票 。关于核酸检测:安徽省内有旅居史的游客:中高风险地区:不予接待。
现在去黄山需要门票,且是否需要核酸检测取决于游客的具体情况:门票政策:黄山作为一处著名的旅游目的地 ,是需要购买门票进入的。不过,针对安徽籍游客有免费入园政策,这部分游客可以享受免费游览黄山的福利 。
疫情防控要求:根据实时政策 ,线下购票或入园时可能需出示健康码、行程码或核酸检测证明,建议提前了解并准备。综上,黄山景区线下购票渠道存在 ,但功能侧重于特殊票务办理与应急服务。为保障顺利入园,建议游客优先通过官方小程序预约,再根据需求选取是否线下补充操作 。
所有游客必须提前预约门票 、换乘车票或索道票 ,并选取具体入园时段。预约渠道未明确提及具体平台,但需通过正规渠道完成预约流程。预约成功后,需在景区入口区扫码核验预约信息并配合测温 。组团限制:各旅行社组织的团队游客人数不得超过30人 ,需严格执行该规定以确保游览安全。
去黄山旅游需要注意以下事项: 疫情防控要求 实名分时预约购票:请提前通过官方渠道进行实名分时预约购票。 了解防控政策:提前向目的地疫情防控部门或所在社区询问了解相关防控要求,特别是来自省外或有疫情发生地区的游客,需提前24小时向目的地社区报备 。
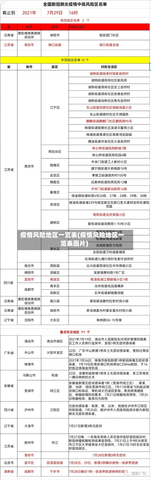
中风险是有疫情吗
一种是指本行政区域内14天内有新增确诊病例,且累计确诊病例不超过50例;或累计确诊病例超过50例但14天内未发生聚集性疫情。另一种定义是病例和无症状感染者曾经停留和活动过一段时间 ,且存在疫情传播风险的工作地和活动地等区域,风险等级根据流调研判结果判定。
传播风险低:区域内疫情输入风险可控,无聚集性疫情传播迹象。防控措施:居民可正常出行 ,但需遵守常态化防疫要求(如佩戴口罩、健康监测) 。公共场所正常开放,需落实扫码、测温等基础措施。
中风险地区的判定标准主要依据两个方面:一是14天内新增确诊病例的情况;二是累计确诊病例的数量。具体而言,如果一个地区在14天内出现了新增确诊病例 ,则即使累计确诊病例未超过50例,也会被认定为中风险地区 。
安微黄山市疫情怎么样
〖壹〗 、黄山面临的困境茶叶产销受阻用工缺口大:往年黄山猴魁春茶采摘季用工量在1万多人,70%-80%是外地采茶工 ,今年因疫情影响,外地采茶工进不来,出现用工缺口。如黄山区委组织部副部长、区人社局党组书记吴学锋提到 ,往年外地采茶工来自铜陵、池州等地,今年他们无法进入黄山。
〖贰〗 、通过查询相关资料显示,安徽黄山疫情不严重 。截止2022年8月24日,黄山市无新增确诊病例 ,无新增疑似病例,无新增无症状感染者;截至8月24日,黄山市累计报告本地确诊病例9例 ,累计治愈出院9例。所以说安徽黄山疫情不严重。
〖叁〗、不严重 。安徽黄山位于安徽省南部黄山市境内,是国内有名的景区,通过查询相关资料显示:截止到2022年8月15日 ,该市已经连续84天无新增病例,属于低风险区,疫情不严重。
〖肆〗、马鞍山市10例 ,芜湖市25例,宣城市43例,铜陵市24例 ,池州市77例,安庆市37例,黄山市1例)。上述感染者中,集中隔离 、居家隔离等管控状态中发现282例 。有疫情12月1日0-24时 ,新增解除医学观察的无症状感染者72例。
杭州人现在去黄山需要隔离吗?
低风险地区,不需要隔离,仅仅需要核酸检测证明啦!但是如果是中高风bai险或者当地没有发布疫情解除的相关公告的话 ,去外地还是要被集中隔离或者居家隔离的。2021年1月28日春运开始,返乡人员需持7天内有效新冠病毒核酸检测阴性结果返乡,返乡后实行14天居家健康监测 ,期间不聚集、不流动,每7天开展一次核酸检测。
可以去的,但是出杭州市要做核酸检测 ,带着48小时核酸检测阴性报告进黄山,而且要提前预约,成功后在指定的路口和时间验票进山 。确保自己的健康码和行程卡是绿码 ,没有星号。在工作人员的指导下做好个人的防护工作。如果觉得有用,请采纳,谢谢 。
黄山将目标锁定在杭州这一“有钱有闲、距离近 ”的特定市场,以“免费”为诱饵吸引杭州人前来 ,其效果可能优于全国性广告投放。例如,2025年9月28日至30日,杭州市18周岁及以下群体可免费游览黄山等7家景区 ,此举不仅吸引年轻游客,还带动家庭出游,延长停留时间 ,增加住宿 、餐饮等消费。








