四川最近疫情地区分布图/四川最近疫情地区分布图高清

本文目录一览:

4月2日四川新增本土确诊病例6例和无症状感染者5例

月2日0时至24时,四川新增本土确诊病例6例 ,新增本土无症状感染者5例 ,具体情况如下:新增本土确诊病例6例 地区分布:成都市3例,德阳市1例,遂宁市2例 。具体来源:2例为3月31日自省外来蓉人员 。1例为成都市确诊病例的密切接触者。1例为德阳市无症状感染者转确诊(既往通报病例)。1例为遂宁市确诊病例的密切接触者 。

四川最近疫情地区分布图/四川最近疫情地区分布图高清-第1张图片

病例来源与订正依据2例确诊病例均为5月31日通报的无症状感染者 ,因6月1日胸部CT检查结果异常,订正为确诊病例。订正依据为《新型冠状病毒肺炎诊疗方案(试行第七版)》中关于确诊病例的诊断标准,即无症状感染者出现临床表现(如肺部影像学改变)后需重新分类。

四川最近疫情地区分布图/四川最近疫情地区分布图高清-第2张图片

月2日0—24时 ,全国新增本土确诊病例7例,均在云南省瑞丽市 。具体情况如下:病例构成7例本土确诊病例中,含1例由无症状感染者转为确诊病例(缅甸籍 ,27岁,普通型)。其余6例为新检出病例,包括中国籍4例(轻型3例 ,普通型1例)和缅甸籍2例(均为普通型)。

月23日0 - 24时,四川新增本土确诊6例,新增无症状感染者4例 ,具体情况如下:本土确诊病例(6例 ,均在成都市)3例为2月22日无症状感染者转确诊 。3例为成都市确诊病例的密切接触者,于2月23日确诊。本土无症状感染者(4例,均在成都市)2例为成都市确诊病例的密切接触者。

022年4月1日0时~24时 ,四川新增本土确诊病例2例(其中1例为转确诊),新增本土无症状感染者0例 。

四川省新型冠状病毒肺炎疫情最新情况(2月24日发布)

例为成都市确诊病例的密切接触者,2月23日确诊。境外输入3例(均在成都市)1例为2月22日无症状感染者转确诊;2例为2月22日自中国香港乘机抵蓉 ,隔离期间确诊。新增治愈出院1例,无新增疑似病例及死亡病例 累计报告确诊病例1433例(境外输入821例),累计治愈出院1372例 ,死亡3例;近来在院隔离治疗58例,641人尚在接受医学观察 。

月24日:居家未外出,18时转运至集中隔离点 。其他疫情情况:2月27日0-24时 ,四川新增新型冠状病毒肺炎确诊病例3例(均为境外输入,为2月26日无症状感染者转确诊),无新增治愈出院病例 ,无新增疑似病例 ,无新增死亡病例。

月24日,资阳市第一人民医院根据临床症状和实验室检测结果确诊为新型冠状病毒肺炎。活动轨迹 1月23日:7:20从重庆陈家坪乘坐班车至双龙街乡望狮村女儿家中;15:00乘坐他人私家车回到家中 。1月24日-31日:居家未外出。2月1日:到双龙街乡卫生院就诊。2月2日-11日:在集中隔离医学观察点观察 。

四川公布183个县市区疫情分区分级情况,快来看看龙泉驿的分级!_百度...

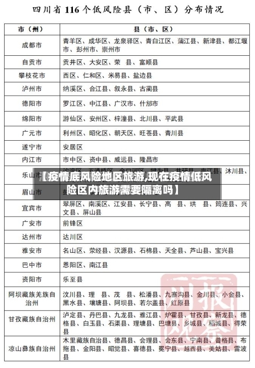
龙泉驿的分级为中风险区(散发病例区)。2月28日,四川省卫健委首次公布全省183个县(市 、区)疫情分区分级情况。根据通报 ,截至2月28日0时,全省现有无现症病例区(低风险)116个、散发病例区(中风险)66个、社区暴发和局部流行区(高风险)1个 。其中,龙泉驿区被划分为中风险区(散发病例区)。

月13日:按照中央以县级为单位划分低风险区 、中风险区、高风险区的要求 ,四川省根据新冠肺炎疫情严重程度,将无现症病例区对应为低风险区,将散发病例区对应为中风险区 ,将社区暴发区和局部流行区对应为高风险区。

截至3月19日0时,四川省183个县(市、区)已全部调整为低风险区 。以下是具体信息:风险等级调整依据:根据3月19日发布的疫情通报,成都市武侯区由中风险县(市 、区)转为低风险县(市、区) ,标志着全省所有县(市、区)均达到低风险标准。

月28日,四川省卫健委首次公布全省183个县疫情分区分级情况。根据通报,全省现有无现症病例区116个 、散发病例区66个 、社区暴发和局部流行区1个 。

四川省按照中央要求 ,以县级为单位划分低风险地区、中风险地区和高风险地区 ,具体划分依据和防控措施如下:分区划分依据低风险区(无现症病例区):本行政区域内无新冠肺炎病例;或最后1例新冠肺炎病例治愈出院且14天后无新发病;或最后1例住院(新发)病例转院至其他行政区域内后14天无新发病例 。

月28日,四川省卫健委首次公布了全省183个县(市、区)疫情分区分级情况。根据通报,龙泉驿区是成都市9个低风险县(市 、区)之一。这意味着龙泉驿区的疫情防控工作取得了积极成效 ,疫情风险相对较低 。居家隔离与后续管理 对于从韩国入境的6人,龙泉驿区将严格按照居家隔离的要求进行管理。

最新!四川累计确诊363例,涉及122个县(市、区)

截至2月7日24时,四川省累计报告新型冠状病毒肺炎确诊病例363例 ,涉及21个市(州) 、122个县(市、区)。具体信息如下:新增确诊情况2月7日0-24时,四川省新增确诊病例19例,分布如下:成都市7例、达州市2例 、凉山州2例、攀枝花市1例、德阳市1例 、绵阳市1例、遂宁市1例、南充市1例 、广安市1例 、巴中市1例、眉山市1例 。

截至2月10日24时 ,成都市新增新冠肺炎确诊病例1例,累计报告确诊病例124例,累计出院41人 ,死亡1人,现有确诊病例82例,1511例密切接触者正在接受医学观察。新增确诊病例情况患者为29岁女性 ,常住成都市天府新区 ,系2月6日确诊病例的家属。1月27日出现咳嗽症状,2月5日隔离治疗,2月10日确诊 。

截至12月24日24时 ,全省183个县(市、区)全部为低风险地区。各市(州)确诊病例及无症状感染者累计情况:成都市:确诊病例:累计287例,累计治愈出院251例,在院隔离治疗26例。无症状感染者:12月24日新增1例 ,未解除隔离12例 。

截至3月16日0时,四川省连续11日无新增确诊病例,仅成都市武侯区为中风险地区 ,其余182个县(市 、区)均为低风险地区。以下是具体情况:全省疫情概况3月15日0-24时,四川省无新增确诊病例,新增治愈出院1例 ,无新增疑似病例及死亡病例。

新增确诊病例中,泸州市4例、甘孜州2例 。截至2月20日0时,四川省累计报告新型冠状病毒肺炎确诊病例520例 ,涉及21个市(州) 。现有疫情县(市、区)98个(增加泸县1个 ,减少都江堰市1个)。520名确诊患者中,正在住院隔离治疗319人(其中危重17人),已治愈出院198人 ,死亡3人。现有疑似病例113例 。

四川省全省183个县(市 、区)全部为低风险区,4月22日0 - 24时,四川无新增新型冠状病毒肺炎确诊病例 ,新增治愈出院病例1例,无新增疑似病例,无新增死亡病例 ,全省累计报告境外输入确诊病例21例,已全部治愈出院。

10月27日四川新增1例省外关联输入确诊病例(无症状转确诊)

〖壹〗、0月27日四川新增的1例省外关联输入确诊病例是由10月24日富顺县无症状感染者转确诊的。以下是关于该病例的详细信息:病例来源与性质:该确诊病例属于省外关联输入病例,即病例的感染源与省外输入相关 。病例转化情况:此病例原为10月24日富顺县报告的无症状感染者 ,后于10月27日转为确诊病例。

〖贰〗、0月27日0—24时,宜宾市新增1例确诊病例和1例无症状感染者,以上人员均已转送至市定点救治医院隔离治疗 ,涉及密接次密接等风险人群已排查管控。

〖叁〗 、眉山市新型冠状病毒肺炎疫情最新情况10月27日0—24时 ,眉山市新增本土确诊病例1例 。新增本土确诊病例情况:病例1,为省外返眉人员,在居家隔离医学观察中发现 ,于10月24日抵眉,10月27日核酸检测阳性,诊断为确诊病例 ,已闭环转至定点医院隔离治疗。该病例相关风险人员均已落实管控措施,疫情风险总体可控。

〖肆〗、成都市新冠肺炎疫情日常通报10月27日0-24时,成都市新增本土确诊病例1例 ,无新增本土无症状感染者 。新增境外输入确诊病例6例,新增境外输入无症状感染者12例。另有1例为既往通报的境外输入无症状感染者转确诊。新增本土确诊病例1例确诊病例:10月23日自省外来蓉,系重点人员筛查发现 。

〖伍〗、月1日晚 ,成都市金牛区新增1例新冠肺炎本土确诊病例,系外地返蓉人员,具体情况如下:病例基本情况 性别年龄:男性 ,23岁 。职业:企业产品技术支持人员。户籍地:广西。在蓉居住地:金牛区顶峰水岸汇景小区 。

相关推荐

  • 【疫情底风险地区旅游,现在疫情低风险区内旅游需要隔离吗】

    【疫情底风险地区旅游,现在疫情低风险区内旅游需要隔离吗】

    本文目录一览:〖壹〗、高风险和低风险区域可以自由出入吗?〖贰〗、从四川低风险地区到丽江旅游还要核酸检查报告吗?〖叁〗、低风险地区可以去蓟县旅游吗?〖肆〗、现在国内旅游要隔离吗〖伍〗、就地过年能去低风险地区旅游吗〖陆〗、文旅部通知!低风险地区娱乐场所人数不再限制,去人多的地方该注意什么...高风险和低风险区域可以自由出入吗?...

  • 去高危地区如何防护疫情(去过高危地区需要被隔离吗)

    去高危地区如何防护疫情(去过高危地区需要被隔离吗)

    本文目录一览:〖壹〗、怎样防疫情〖贰〗、疫情怎么做好个人防护〖叁〗、除了口罩?疫情防护用品主要有哪些,特殊时期的病毒防护物品清单_百度...〖肆〗、从香港疫情放开的经验来看,咱们普通人如何抗住第一波疫情冲击?〖伍〗、肺癌患者是新冠病毒感染高危人群,疫情期间该如何防护和复查?〖陆〗、面对疫情,母婴群体如何做好防护怎样防疫情...

  • 【澳门疫情最严重地区,澳门疫情最严重地区在哪里】

    【澳门疫情最严重地区,澳门疫情最严重地区在哪里】

    本文目录一览:〖壹〗、澳门疫情爆发第28天:继续延长相对静止5天,当地的疫情处于什么阶段?_百度...〖贰〗、疫情严重的十个省份分别是?〖叁〗、【紧急】澳门确诊4病例,美宝换证建议先暂停!澳门疫情爆发第28天:继续延长相对静止5天,当地的疫情处于什么阶段?_百度...澳门此次的疫情很严重,因为在新一轮疫情检测中居然增加到呈阳性病案784例...

  • 【疫情等级是按地区划分吗,疫情等级怎么界定】

    【疫情等级是按地区划分吗,疫情等级怎么界定】

    本文目录一览:〖壹〗、疫情风险等级省里说了算吗〖贰〗、怎么划分高中低风险〖叁〗、疫情风险区是怎么划分的疫情风险等级省里说了算吗是的,由省级和市级政府根据疫情发展判断决定。根据当前疫情实际情况和发展态势,综合考虑新增和累计确诊病例数等因素,以县市区为单位,划分为低风险区、中风险区、高风险区。通过分区分类防控提高疫情防控的针对性、精准性、科学...

  • 往疫情地区送什么东西合适/疫情期间送礼送什么好

    往疫情地区送什么东西合适/疫情期间送礼送什么好

    本文目录一览:〖壹〗、疫情期间送什么礼物比较好〖贰〗、疫情爱心物资送什么〖叁〗、疫情期间想送东西又怕人家闲气怎么说?〖肆〗、看望重病人送什么东西合适〖伍〗、疫情期间给一些小区去动一些物资好吃的送什么吃的行1疫情期间送什么礼物比较好〖壹〗、送口罩我们知道近来比较缺口罩,所以如果你送上口罩是最难能可贵哦,而且尽量是高品质口罩哦。...

  • 疫情怎么确定高峰地区(疫情高风险地区如何确定)

    疫情怎么确定高峰地区(疫情高风险地区如何确定)

    本文目录一览:〖壹〗、全国之中甲流疫情最严重的具体地点是哪儿?〖贰〗、怎么才算是疫情中高风险地区相关人员?居住过?还是到过?〖叁〗、怎么看疫情峰值时间〖肆〗、第二高峰是哪个〖伍〗、五省市已不再报告中高风险区,哪些情况属于高风险区?全国之中甲流疫情最严重的具体地点是哪儿?〖壹〗、甲流疫情的严重程度会随时间动态变化,不同时期“最严...

  • 【大兴区风险地区疫情,大兴区风险等级最新】

    【大兴区风险地区疫情,大兴区风险等级最新】

    本文目录一览:〖壹〗、北京中高风险地区清零〖贰〗、北京大兴属于什么风险地区〖叁〗、转扩!北京10天新增227例,都是谁?去过哪?北京中高风险地区清零北京已于2月9日实现中高风险地区清零。具体信息如下:北京疫情风险等级调整情况北京市新型冠状病毒肺炎疫情防控工作第225场新闻发布会通报,大兴区天宫院街道融汇社区由中风险地区调整为低风险地区。至...

  • 南郑疫情风险地区(南郑疫情风险地区有哪些)

    南郑疫情风险地区(南郑疫情风险地区有哪些)

    本文目录一览:〖壹〗、汉中南郑今天有几例〖贰〗、汉中市南郑区疫情防控办电话〖叁〗、为什么四川人进入汉中要隔离汉中南郑今天有几例0例。根据河南省疫情防控中心了解到,截止至2022年9月17日,汉中南郑地区降为低风险地区,无新增确诊病例,居民可日常出行,做好个人防护,减少人员聚集。截至1月29日24时,陕西共计出现87例确诊患者,其中11家人...

  • 四川最近疫情地区分布图/四川最近疫情地区分布图高清

    四川最近疫情地区分布图/四川最近疫情地区分布图高清

    本文目录一览:〖壹〗、4月2日四川新增本土确诊病例6例和无症状感染者5例〖贰〗、四川省新型冠状病毒肺炎疫情最新情况(2月24日发布)〖叁〗、四川公布183个县市区疫情分区分级情况,快来看看龙泉驿的分级!_百度...〖肆〗、最新!四川累计确诊363例,涉及122个县(市、区)〖伍〗...

  • 联通手机号到过疫情地区/联通手机号到过疫情地区怎么办

    联通手机号到过疫情地区/联通手机号到过疫情地区怎么办

    本文目录一览:〖壹〗、怎么用中国联通疫情防控助手查询行程〖贰〗、疫情期间,如何查询个人行动轨迹?〖叁〗、如何通过手机号查询到过的地方-手机号查询到过城市方法分享〖肆〗、联通号码如何查询行程轨迹?〖伍〗、现在疫情期间,联通手机号码怎么查去过哪里的痕迹?怎么用中国联通疫情防控助手查询行程登录中国联通APP:打开APP并完成登录。进...

返回顶部