【山东疫情防控情况地区图,山东疫情区域划分图】

本文目录一览:

山东3个中风险地区是哪里?

山东3个中风险地区分别是:济南市历城区、济南市槐荫区、德州市德城区。济南市历城区之所以被列为中风险地区,主要是因为在过去的14天内 ,该区域报告了若干起本地新冠肺炎确诊病例 。这些病例的出现可能与人员流动 、社区传播等多种因素有关。

【山东疫情防控情况地区图,山东疫情区域划分图】-第1张图片

截至2022年3月3日17:50,山东中风险地区为青岛市黄岛区九龙江路53号甘水湾小区,暂无高风险地区。

【山东疫情防控情况地区图,山东疫情区域划分图】-第2张图片

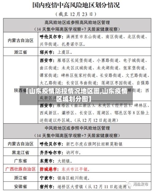
截止2021年8月13日山东一共有三个中高风险地区如下:中高风险地区判断标准 是地域 ,以街道、乡镇为基本单位 。是时间,最长潜伏期14天为一个单位。是疫情,有多少病例 ,有没有发生聚集性疫情。具体标准是一个街道在14天内有没有新冠肺炎确诊病例,有多少,来划分 。

【山东疫情防控情况地区图,山东疫情区域划分图】-第3张图片

自2022年3月2日零时起 ,青岛黄岛区的中风险地区为九龙江路53号甘水湾小区。以下是详细信息:划定依据:根据国务院联防联控机制有关规定 ,经综合研判,市委统筹疫情防控和经济运行工作领导小组(指挥部)决定将该区域列为中风险地区,并划定为封控区。

四川:2月22日0—20时 ,成都市新增中风险地区3个,为天府新区四河社区四河小区、高新区石羊街道天府世家小区 、高新区桂溪街道世龙公馆 。湖北:自2月22日起,武汉市武昌区中华路街道凯莱熙酒店户部巷店 、江岸区车站街道华清园小区4栋调整为中风险地区 ,实行封闭管理 。

可通过扫描图片二维码或进入本地宝、全国疫情风险等级查询系统,定位至山东省青岛市,实时获取最新信息。)无中高风险地区划定:青岛市明确表示 ,本次疫情暂不划定中高风险地区,健康码不会因疫情变色,市民出行暂不受影响。

山东封城了吗

〖壹〗、025年6月山东疫情理论上是可以出入的 。但需注意以下几点:疫情防控政策:虽然山东并未实施封城措施 ,但实际出入情况可能受到当地疫情防控政策的影响。例如,可能需要提供一定有效期内的核酸检测阴性证明 、健康码等,或者可能需要遵守一些特定的防疫措施。

〖贰〗、山东没有封城 。2022山东已经宣布封城的城市最新消息 ,山东疫情防控形势总体可控。2022年3月13日下午疫情防控发布会上获悉 ,山东青岛莱西市新增病例及无症状感染者明显下降,疫情防控形势明显向好。全省疫情防控措施的有效性、针对性明显提高,全省疫情防控形势总体可控 。

〖叁〗 、山东济南在11月13日并没有封城。具体情况如下:疫情情况:当时只是在盖家沟物流中心发现了冷冻食品外包装新冠病毒核酸检测阳性 ,这是一个局部的疫情事件。应对措施:针对这一情况,相关部门采取了针对性的防控措施,对涉疫区域进行了封闭检测 ,以确保疫情不扩散 。

〖肆〗、山东聊城并未封城,但在过去的一段时间内,为了应对新冠疫情的挑战 ,聊城可能实施过一系列的严格防疫措施。这些措施可能被一些人误解为封城,但实际上,它们更多地是为了限制疫情的传播 ,保护公众的健康和安全。

山东已经宣布封城的城市是哪些?

〖壹〗、济南:取消300人以上团拜 、聚餐等活动 印发的《济南市2021年春节期间新冠肺炎等重点传染病疫情防控工作方案》提到,严格控制大型会议活动数量规模 。各单位一律取消300人以上的集体团拜和大型慰问、联欢、聚餐等活动 。50人以上活动要制定疫情防控方案和预案,要严把人员健康监测和核酸检测关口。

〖贰〗 、现在疫情山东封了几个城市 —— 9个 ,截止2022年11月6日。截止2022年11月6日山东已有九个城市被封 ,分别是青岛、威海、烟台 、淄博 、日照、德州、潍坊 、滨州、菏泽 。山东,中华人民共和国省级行政区,简称鲁 ,省会济南市。位于中国东部沿海、黄河下游。

〖叁〗 、山东聊城封城是为了应对新冠疫情的爆发和传播,采取紧急措施以遏制病毒传播,保障人民的生命安全和身体健康 。具体原因如下:切断病毒传播链:随着新冠疫情在全球范围内的蔓延 ,聊城发现疫情存在社区传播风险。为了及时切断病毒传播链,减少人员流动和接触,封城成为了必要手段。

山东哪些地区是疫情低分险区域(山东哪些地区是疫情高风险地区)

截至2022年2月24日10:00 ,山东青岛全市为低风险地区,暂未调整为中风险地区 。具体说明如下:风险等级未调整:根据2022年2月24日10:00的更新信息,青岛因病例活动轨迹清晰、风险排查管控到位 ,全市暂不调整疫情防控风险等级,也未划定中高风险地区。

截至2022年2月24日10:30,青岛市为低风险地区 ,风险等级暂不调整。具体说明如下:风险等级未调整:根据2022年2月24日10:30更新的信息 ,青岛市因疫情涉及病例活动轨迹清晰、风险排查管控到位,总体风险较低,未发生社区传播风险 ,因此暂不调整疫情防控风险等级,全市仍为低风险地区 。

截至2022年3月3日17:50,山东中风险地区为青岛市黄岛区九龙江路53号甘水湾小区 ,暂无高风险地区。

低风险区域,截止近来,济宁无中高风险。均为低风险地区 。

高风险地区:指病例和无症状感染者的居住地 ,以及活动频繁且疫情传播风险较高的工作地和活动地等区域 。通常以居住小区(村)为单位划定,具体范围可根据流调研判结果调整。

具体济宁疫情风险等级地区名单如下:(一)高风险地区:无(二)中风险地区:无(三)低风险地区:济宁地区为低风险地区疫情的高中低风险地区的划分标准第什么是疫情的高中低风险区域高风险区域:一般是指累计新冠确诊病例超过了50例,且〖Fourteen〗 、天内有聚集性疫情发生。

相关推荐

  • 疫情地区怎样看病就医/疫情地区怎样看病就医报销

    疫情地区怎样看病就医/疫情地区怎样看病就医报销

    本文目录一览:〖壹〗、广东荔湾疫情下如何更安全且有效询问医疗问题?〖贰〗、如果不幸得了新冠肺炎,看病怎么走医保?〖叁〗、呼和浩特封闭隔离管控人员看病就医如遇困难,可拨打12320广东荔湾疫情下如何更安全且有效询问医疗问题?〖壹〗、在广东荔湾疫情下,更安全且有效地询问医疗问题可通过减少外出就医、优先选取非接触式医疗询问服务实现,同时若必须前...

  • 【兰州市受疫情影响的地区,兰州市受疫情影响的地区是哪里】

    【兰州市受疫情影响的地区,兰州市受疫情影响的地区是哪里】

    本文目录一览:〖壹〗、兰州至海口航班为什么取消〖贰〗、天猫受疫情影响地区线上换货时效更新〖叁〗、2021兰州受疫情影响部分交管业务暂停线下办理〖肆〗、疫情反扑!蔓延28省,多地停运!全球能源费用飙涨!多家工厂停摆!兰州至海口航班为什么取消兰州至海口航班取消是因为兰州当地出现了疫情,为了防止兰州的病例流传到海口,暂时取消了兰州到海口的...

  • 朝阳区地区疫情最新情况(朝阳区疫情最新消息今天)

    朝阳区地区疫情最新情况(朝阳区疫情最新消息今天)

    本文目录一览:〖壹〗、北京疫情最新通报!〖贰〗、本土确诊+90,多地调整为中风险〖叁〗、3月21日北京疫情最新情况消息(东城区4例+朝阳区3例)〖肆〗、2022年5月27日起北京两地风险等级调整(在朝阳房山)〖伍〗、4月5日北京疫情最新消息情况(新增感染者详情)北京疫情最新通报!总体情况:6月21日0时至24时,北京新增4例本...

  • 合肥什么地区有疫情风险(合肥是否是疫区)

    合肥什么地区有疫情风险(合肥是否是疫区)

    本文目录一览:〖壹〗、安徽合肥属于疫区吗〖贰〗、合肥新站区是否高风险〖叁〗、合肥机场是什么风险地区〖肆〗、合肥瑶海区什么风险地区安徽合肥属于疫区吗判定标准:以累计确诊病例数为核心指标,当某城市或地区累计确诊病例超过100例时,即被划定为重点疫区。实例:湖北全省因疫情初期病例集中爆发,整体被列为重点疫区。安徽省:合肥市肥东县、肥西县,...

  • 【民权是疫情高风险地区吗,民权县有疫情吗】

    【民权是疫情高风险地区吗,民权县有疫情吗】

    本文目录一览:〖壹〗、突发!河南一县城对全域人员赋红黄码,当地疫情形势有多严峻?〖贰〗、上海金山区到民权隔离吗〖叁〗、青岛人员可以回民权县吗〖肆〗、河南疫情什么时候解封恢复正常出行突发!河南一县城对全域人员赋红黄码,当地疫情形势有多严峻?〖壹〗、河南民权县发生严重疫情。河南省商丘市民权县发生了非常严重的疫情扩散,在短短的十天之内总共...

  • 【山东疫情防控情况地区图,山东疫情区域划分图】

    【山东疫情防控情况地区图,山东疫情区域划分图】

    本文目录一览:〖壹〗、山东3个中风险地区是哪里?〖贰〗、山东封城了吗〖叁〗、山东已经宣布封城的城市是哪些?〖肆〗、山东哪些地区是疫情低分险区域(山东哪些地区是疫情高风险地区)山东3个中风险地区是哪里?山东3个中风险地区分别是:济南市历城区、济南市槐荫区、德州市德城区...

  • 【怎么辨别疫情严重地区,怎么判断疫情风险地区】

    【怎么辨别疫情严重地区,怎么判断疫情风险地区】

    本文目录一览:〖壹〗、怎么判断是中高风险地区〖贰〗、用微信怎么查询各地疫情风险等级〖叁〗、疫情防控三类地区是什么意思,划分条件要求是什么怎么判断是中高风险地区〖壹〗、可以通过支付宝上的疫情风险等级查询功能来判断是否为中高风险地区,具体操作如下:工具/原料小米11MIUI12支付宝20方法/步骤进入支付宝软件:首先,打开手机上的支付宝应...

  • 泰国是否疫情地区(泰国属于疫情严重国家吗)

    泰国是否疫情地区(泰国属于疫情严重国家吗)

    本文目录一览:〖壹〗、今日起取消入境前的7两小时检测,泰国处于高度戒备状态〖贰〗、泰国新增1例医务人员感染,56岁中国游客治愈出院〖叁〗、泰国又再次封国了?最新入境政策是什么?今日起取消入境前的7两小时检测,泰国处于高度戒备状态泰国自4月1日起取消入境前7两小时RT-PCR检测要求,同时调整沙盒计划政策并加强本土防疫措施。以下是具体内容:...

  • 在疫情地区买口罩可以吗(疫情期间买的口罩做什么费用)

    在疫情地区买口罩可以吗(疫情期间买的口罩做什么费用)

    本文目录一览:〖壹〗、微信朋友圈有大量卖口罩的,为啥不卖给疫情严重的区域?〖贰〗、有多少人像我一样买不到口罩,只能一直在家不敢出门?〖叁〗、买口罩可以刷医保卡吗〖肆〗、为什么不让买口罩〖伍〗、去药店买口罩可以刷医保吗〖陆〗、印度出现尼帕病毒疫情是要买口罩吗微信朋友圈有大量卖口罩的,为啥不卖给疫情严重的区域?〖壹〗、对微信...

  • 山东青州是疫情地区吗/青州是否有疫情了

    山东青州是疫情地区吗/青州是否有疫情了

    本文目录一览:〖壹〗、青州市多少天没疫情了〖贰〗、山东青州返乡兰考需要隔离吗〖叁〗、今天,山东淄博、青州都兑付了……青州市多少天没疫情了十天。青州市十天没疫情了,通过查询青州市疫情防控信息,青州市十天没疫情,青州市,山东省辖县级市,由潍坊市代管,地处山东半岛中部,东临昌乐县,西靠淄博市的淄川、临淄两区,南接临朐,北与东营市的广饶接壤,东北...

返回顶部