本文目录一览:
- 〖壹〗、江苏有疫情连云港人到厦门能不能去?
- 〖贰〗 、江苏各市风险等级一览(每天更新)
- 〖叁〗、连云港大学什么时候能解封
江苏有疫情连云港人到厦门能不能去?
现在疫情主要集中的南京地区,还有就1例四川绵阳 ,辽宁沈阳,江苏连云港属于低风险区,可以正常进入厦门 ,不需要提供核酸检测。

可以去旅游的,现在疫情已经恢复正常防护状态,只要来的地区没有疫情 ,持有核酸证明和绿码都可以 。

这是不需要隔离的哦,但是你去的途中会有很多检查站,让你量体温等等 ,要是你体温过高会被留下来检查。


江苏各市风险等级一览(每天更新)
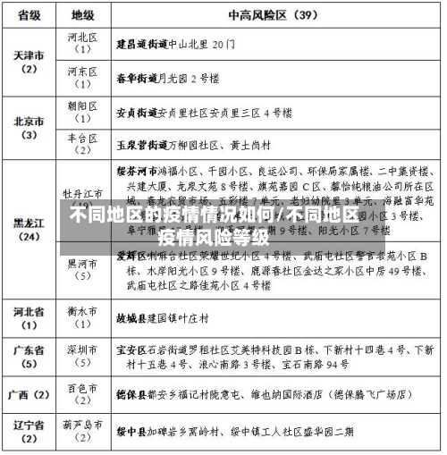
南京市:全市低风险。苏州市:全市低风险 。扬州市:全市低风险。徐州市:全市低风险。无锡市:全市低风险 。常州市:部分高风险和中风险(点此查看详情)。南通市:全市低风险。宿迁市:部分中风险(点此查看详情) 。淮安市:全市低风险。盐城市:全市低风险。镇江市:全市低风险 。泰州市:全市低风险。连云港市:部分有中风险(点此查看详情)。
低风险区:秣陵街道、麒麟街道除高风险区以外的其他区域。以上风险区域将根据疫情形势变化适时调整 。南京疫情风险等级最新消息;江苏各地区疫情风险等级名单一览拓展阅读:安全收发快递普通人群请注意●快递收发优选无接触方式,拆除外包装后,需清洁双手。●外出收取快递时 ,戴口罩,手套,保持一米社交距离等。
江苏各地区疫情风险等级名单一览拓展阅读:应检尽检与愿检尽检的区别应检尽检包括患者 、发热门诊就诊人员、新住院人员及陪护,还有重点地区进口冷链、来人以及疫情防控人员如医疗卫生机构人员 ,从事非冷链物品装卸 、运输、消毒等人员 。由人员所在的主管部门进行通知,到指定的采样点进行检测。
江苏各地区疫情风险等级名单一览拓展阅读:外卖业务配送如何做好防护?做好外卖和快递运送工具的清洁消毒。应当保持餐饮外卖的配送箱清洁消毒,避免餐食遗撒 ,提倡增加清洁消毒频次 。
连云港大学什么时候能解封
022年3月20日。连云港有3个中风险地区调整为低风险,现已解封。解封后,坚持解封不解防范、不解服务 、不解责任 ,严格落实解封区域常态化疫情防控措施 。
一般是不可以接回来的,根据学校安排进行处理就可以。能不能接回来要看学校地的疫情情况、学生家乡的疫情情况及学校的安排。学校如果进行封闭管理,是不允许自由出入的 。而且2022年3月14日全市现有99个中风险地区 ,许多地区是不允许中风险地区进入的,即使让进入也是需要隔离的。
可以上。学校面向社会所有学习者提供学历和非学历继续教育,以互联网为依托 ,采取线上学习为主、线下学习为辅的O2O教育模式。2016年7月,江苏开放大学被增列为学士学位授权单位,其环境工程 、农业资源与环境、工程管理、文化产业管理4个专业为学士学位授权专业 。
近来春季学期已经开启,学生们正陆续返回学校。连云港的江苏海洋大学也迎来了开学的日子 ,具体的报到时间定在了2月21日。学校位于风光旖旎的海滨城市连云港,这里不仅是学术研究的圣地,还是一个充满自然美景和人文情怀的地方 。
连云港开放大学是一所享有较高声誉、提供优质教育资源的大学。以下是关于连云港开放大学的几个关键点:政府重点支持与优质教育资源:连云港开放大学得到了政府的重点支持 ,拥有丰富且优质的教育资源。课程种类繁多:学校的课程覆盖了文科 、理科、工科和商科等多个领域,能够满足不同学生的学习需求 。








