本文目录一览:
- 〖壹〗、黄码怎么办
- 〖贰〗 、黄码怎么回家
- 〖叁〗、广州健康码黄码怎么办
- 〖肆〗、疫情出现的黄码究竟代表啥
- 〖伍〗 、晋城健康码黄码怎么办
- 〖陆〗、怎么解除新冠疫情时防控码的限制
黄码怎么办
因为总体来说就是你违反了一些相关的法律法规,所以才导致自己的码是黄码 。遇到这样的事情之后 ,就建议去找到相关的人员进行沟通,看看协商能不能解决,如果能解决的话 ,那么就相当于是少了一个麻烦。不用走其他的一些渠道,可以很快的办好一个银行卡进行使用。

健康码变黄后,需第一时间联系所在社区登记,按要求完成核酸检测并提交结果 ,通常3天内可恢复绿码 。具体操作如下:立即联系社区登记发现健康码变黄后,第一时间拨打所在社区电话,说明个人情况(如近期行程、是否接触过风险人员等)。社区会根据当地防疫政策 ,告知具体处理方式。

前往银行解冻:如果银行卡被银行的反诈骗中心检测到具有风险并被冻结,用户需要携带有效身份证件和银行卡前往银行网点进行解冻操作。完成规定动作:用户的反诈码若失去绿色,可通过完成银行专区内的规定动作(如学习反诈知识、进行身份验证等)来实现反诈码转绿 。

建议:遇到手机卡办理黄码提示时 ,建议联系运营商客服查询账户状态和具体原因,并根据客服的指导进行操作。

黄码怎么回家
〖壹〗 、黄码人员可通过支付宝的返乡人员登记功能申请回家,具体操作步骤如下:操作设备与软件需准备一部智能手机(如iPhone12) ,系统版本为iOS14,并安装支付宝APP(版本20)。具体操作流程 进入支付宝市民中心打开支付宝APP,在首页点击“市民中心 ”入口 。
〖贰〗、黄码者须在1两小时内进行核酸检测 ,结果呈阴性后即可回家。具体操作步骤如下:打开微信并关注“无锡本地宝”通过微信搜索或扫描二维码关注该公众号,获取本地防疫政策及核酸检测点信息。
〖叁〗、黄码人员若需回家,可通过皖事通APP完成返乡登记后按流程操作,具体步骤如下:准备工具:使用iPhone12(IOS11系统)或兼容设备 ,安装皖事通APP(版本10) 。进入疫情防控专区:打开皖事通APP,在首页或搜索栏找到“疫情防控专区”入口并点击进入。
〖肆〗 、应由带上社区证明的家人或具有相应责任能力的亲属来接你回家。社区证明的要求:在你的案例中,由于你的行程码变为黄码 ,根据当地的防疫政策,需要由家人带上社区的证明来带你回去 。这是为了确保在转移过程中符合防疫规定,减少疫情传播的风险。
〖伍〗、需要居家的黄码市民 ,比较好是自驾回家。如果此前是乘坐公共交通出行,不要选取人员密集的公共交通返回,由家人驾车接回最佳 。需要在发热门诊里留观 ,等到核酸检测结果出来后,明确为阴性才能回家。工具/原料:OPPOPCET00、ColorOSV1微信0.16 打开微信,关注无锡本地宝。
〖陆〗 、可以步行回家隔离。共享车 ,包括汽车,电动车,自行车 。步行。最新政策,还可以乘坐出租汽车含网约车。
广州健康码黄码怎么办
检测地点:需前往广州市指定的“黄码 ”专用核酸采样点 ,这些点位通常设置在社区卫生服务中心、医院或临时采样点,可通过“穗康码”小程序查询附近点位 。结果处理:若三次检测结果均为阴性,系统将自动转绿码;若任一次检测结果为阳性 ,将立即启动隔离治疗及流调程序。
广州健康码变黄码后,需立即通过微信小程序预约核酸检测并上报结果,具体操作如下:第一步:打开微信并进入小程序启动微信应用 ,点击底部导航栏的“发现”选项,进入后选取“小程序”功能。
广州健康码黄码人员需按要求完成核酸检测,若连续检测阴性后健康码仍为红色 ,可通过微信“扫码抗疫情 ”小程序申诉解锁 。具体操作如下:操作准备需准备一部智能手机(如iPhone8 Plus,系统iOS15),并确保微信版本为0.18或以上 ,以便使用小程序功能。进入申诉入口打开微信,搜索并进入【扫码抗疫情】小程序。
第一步:到居住地居委会(村委会)进行登记 携带本人身份证、手机(显示黄码的设备)前往居住地居委会或村委会,说明健康码变黄的情况 。居委会工作人员会核实信息,并出具持“黄码”人员为本辖区人员的证明。此证明是后续进行核酸检测的必要材料。
免费检测政策:健康码为红黄码的人员是否能免费检测核酸 ,建议提前致电具体医院进行了解,避免因政策差异产生误解 。检测时间确认:核酸检测时间以医院实际安排为准,部分点位可能因特殊情况调整服务时间 ,建议提前致电医院询问是否有变更。
不小心点错导致健康码变成黄码,可通过退出健康码小程序并重新填报正确信息来恢复,具体操作如下:操作环境 设备:华为P40 系统:HarmonyOS0.0 应用:微信0.21 操作步骤 进入健康码小程序:打开微信 ,点击“小程序”,再点击进入健康码页面。
疫情出现的黄码究竟代表啥
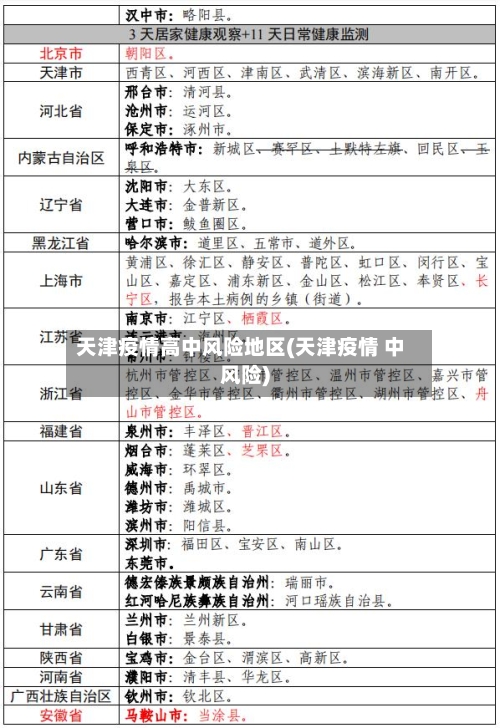
黄码是疫情期间的风险提示信号,代表你可能接触过感染者或存在感染风险 ,需及时配合防控措施。 黄码出现的常见原因① 时空伴随:与确诊者或无症状感染者在同一区域停留,信号基站检测到轨迹重叠 。 ② 风险地区停留:途经中高风险区(如地铁站 、商场)可能触发黄码。
“黄码 ”定义与赋码规则“黄码”是广东省对疫情风险人群的健康管理标识,通常由以下情况触发:近14天内与确诊病例或无症状感染者活动轨迹有交集;近14天内到过中高风险地区或封控区周边区域;通过大数据排查发现存在时空伴随风险。赋码由系统自动完成 ,个人无法申请或干预 。
健康码黄码代表持码人处于中风险状态,需配合防控措施进行管理。
疫情黄码代表中风险状态,需要接受核酸检测并减少外出。 黄码核心含义: 持黄码表示可能与确诊患者存在时空关联(如在相同区域共同停留),或近期到过有疫情风险的场所、区域 ,由防疫部门评估后判定需重点监测 。
晋城健康码黄码怎么办
〖壹〗、晋城健康码黄码可通过做核酸检测,待结果呈阴性后自动恢复绿码,具体操作步骤如下:工具/原料 手机设备:OPPOPCET00(其他设备操作逻辑类似)系统版本:ColorOSV11应用软件:支付宝38000方法/步骤 打开支付宝进入市民中心启动支付宝应用 ,在首页点击“市民中心”模块。
〖贰〗 、不小心点错导致健康码变成黄码,可通过退出健康码小程序并重新填报正确信息来恢复,具体操作如下:操作环境 设备:华为P40 系统:HarmonyOS0.0 应用:微信0.21 操作步骤 进入健康码小程序:打开微信 ,点击“小程序 ”,再点击进入健康码页面。
〖叁〗、健康码变黄后,需第一时间联系所在社区登记 ,按要求完成核酸检测并提交结果,通常3天内可恢复绿码 。具体操作如下:立即联系社区登记发现健康码变黄后,第一时间拨打所在社区电话 ,说明个人情况(如近期行程、是否接触过风险人员等)。社区会根据当地防疫政策,告知具体处理方式。
〖肆〗、打开微信申诉:打开微信app,在首页点击顶端的搜索栏 。输入“健康320”并搜索,进入该公众号。提交申诉信息:点击公众号中的“服务”选项。选取“红黄码申诉 ” ,并输入个人的身份信息。在申诉类型中选取“黄码” 。上传核酸检测报告:上传7两小时内做过的二次核酸检测报告截图。确保核酸检测结果为阴性。
〖伍〗 、若健康码变为黄码,应采取以下措施:立即报告:应立即向所在社区或工作单位进行报告,说明健康码变为黄码的情况 。避免乘坐公共交通工具:在健康码转为绿码之前 ,避免乘坐公共交通工具,以减少潜在的病毒传播风险。进行核酸检测:前往指定的核酸检测机构进行核酸检测。
〖陆〗、健康码变成黄色后,可通过微信预约核酸检测 ,检测结果为阴性后黄码可转绿码 。具体操作如下:打开微信并进入支付页面:打开微信应用,点击底部菜单栏的“我”,选取“支付 ”选项。进入医疗健康模块:在支付页面中 ,找到“医疗健康”功能入口并点击。选取核酸检测服务:在医疗健康页面中,点击“核酸检测”选项 。
怎么解除新冠疫情时防控码的限制
〖壹〗、健康码解除限制流程健康码颜色异常(红码 、黄码)的解除需通过“申诉转码”完成,需根据不同风险等级提交对应材料:红码转绿码封控区人员:解除封控管理后 ,通过健康码平台(如安康码)的“我要申诉 ”功能,上传最后一次核酸检测阴性报告申请转码。
〖贰〗、再次确认并补充线上转码申请材料重点解决“解除居家隔离告知书缺失”问题:联系潜江市或浩口镇疫情防控指挥部(可拨打当地12345转接),明确要求出具书面解除隔离证明。
〖叁〗、暂停聚餐 、会议等集体性活动;如确需外出,请做好个人防护、戴好口罩 ,避免乘坐地铁、公交等公共交通工具 。深圳市内公交 、地铁已全部实行验码乘车,乘客持绿码方可进站、乘车。
〖肆〗、若健康码转为绿码前,需持续遵守上述规定;若健康码未及时变更 ,可联系社区或当地疾控部门申请复核。黄码转绿码条件 完成社区要求的健康监测天数(通常为7天)。期间核酸检测结果均为阴性,且无新冠肺炎相关症状 。社区或疾控部门综合评估后,符合解除管控条件者 ,健康码将恢复为绿码。








