【北海疫情风险地区有哪些,北海疫情风险级别】

本文目录一览:

北海站是高风险地区吗

不是 。北海火车站位于北海市北京路 ,是广西沿海城际铁路重要的客货运站。截止到2022年8月22日,根据北京市防疫政策规定:北海站没有中 、高风险区域,都是低风险地区。

【北海疫情风险地区有哪些,北海疫情风险级别】-第1张图片

题主是否想询问”北海市是高风险地区吗“?不是 。截止至2022年8月13日 ,通过查询相关资料显示,北海市的高风险地区已清零,但还有中风险区203个。北海市的市民在外出时仍需做好疫情防控措施 ,戴好口罩 ,与他人保持安全距离。

【北海疫情风险地区有哪些,北海疫情风险级别】-第2张图片

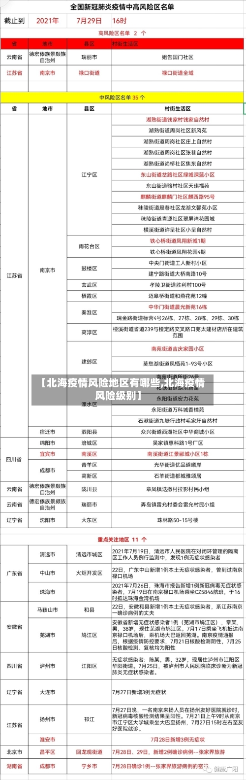
截至近来,全国中高风险地区名单如下:高风险地区9个,中风险地区167个 。

北海有高铁站 ,即北海站 。北海站位于广西壮族自治区北海市北京路与站前路交汇处,是一座重要的铁路客运车站。该站承担着众多列车的停靠、始发等任务,为北海市及周边地区居民的出行 ,以及外地游客前往北海旅游等提供了便利的铁路交通服务。

现在去广西北海安全吗,现在去北海玩要隔离吗

现在去广西北海是安全的,但需要根据疫情防控要求采取相应措施,去北海玩是否需要隔离取决于您的出发地和行程情况 。具体规定如下:进入北海的防疫要求 来自中高风险地区:如果您来自中高风险地区 ,需立即进行居家封闭隔离观察14天,并在观察期间佩戴口罩,避免外出。

低风险地区:需持有14天内绿码、出发前48小时核酸检测阴性证明 ,并在抵达后进行一次落地核酸检测。健康码:提前在支付宝和微信申领广西健康码,地址填写酒店信息 。中高风险地区:不宜出行,如被筛查出 ,隔离费用需自费。个人防护:多准备口罩 、消毒湿巾等防护用品。

如果不是中高风险地区人员 ,与感染病例有密集接触人员,或是入境人员,去北海不需要隔离14天 。

要看你常住地的疫情防控要求 ,原则上你去低风险地区返回以后不应该隔离,但由于近来广西是有中高风险地区的,有的地方为了安全 ,可能会增加要求,这个就不好说了。

安徽怀远、广西北海发生新冠本土疫情,本轮疫情有何特点?

安徽怀远,广西北海发生了新冠本土疫情 ,本轮疫情的传播地点位于北海,是一个最大的农贸批发市场。这里属于北海人民的菜篮子,每天都会有大量的人员在菜市场里面进行批发 ,由于市场里面进入到的人流量会比较多 。进出的人员涉及的地方都会比较复杂,就会容易成为新冠肺炎感染的聚集地点。

近来看来安徽怀远广西北海出现的新冠肺炎,本土疫情出现了规模性爆发 ,呈扩散蔓延趋势 ,因此为了更好的保障疫情防控工作的顺利展开,必须控制人员流动,严防疫情输入当地 ,切实保障人民群众的生命安全。所有省外人员应持48小时内核酸检测阴性结果入境 。

疫情的特点是以输入型为主 。因为我们已经对新冠疫情开展了两年时间的积极防控,境内的新冠疫情其实已经得到了有效控制。之所以很多城市依然会有零星的案例出现,主要是因为这些城市或地区出现了输入型的病例。换而言之 ,正是因为这些境外人员的入境行为,部分城市才会反复出现这样的案例 。

本轮疫情总体形势:境外输入压力增大:受全球第四波新冠肺炎疫情的影响,特别是我国周边国家和地区疫情高位流行 ,导致我国境外输入压力不断增大。本土聚集性疫情特点:本土聚集性疫情呈现点多 、面广、频发的特点。3月1日至13日,本土疫情累计报告感染者已超过10000例,波及全国27个省份 。

第一 ,传播速度快 距离疫情爆发现在也已经过去了两年的时间,而我国的相关防控部门也有了部分的经验,所以在疫情突发的时候就会作出及时地应对政策 ,虽然说发现一例病情就会立即的排查出所有的密切接触者。

月以来我国本土疫情报告感染者超15000例 ,本轮疫情有何特点?根据专家的综合判断,近来外防输入,内防反弹的总策略和动态清除的总方针 ,在应对奥密克戎疫情上是完全有效的。

广西涠洲岛属于什么风险地区

〖壹〗、风险管理:涠洲岛位于南海风暴潮和台风频发地区,建设沿海公路可能会增加岛上的自然灾害风险 。海岸线受到海浪冲刷和海平面上升的影响,建设沿海公路可能会导致公路损坏 、交通中断等问题。 旅游开发限制:涠洲岛是一个重要的旅游景点 ,吸引了大量的游客前来观光和休闲。

〖贰〗、近来疫情形势严峻,变化比较快,涠洲岛风险等级建议通过当地防疫部门进行了解 。

〖叁〗、能。通过查询广西省疫情防控部门要求显示:截止2022年9月5日 ,北海涠洲岛地区没有出现新增病例,属于低风险地区,随时都能上岛。但外出期间一定要做好个人防护措施 ,少去人员密集的地方 。

〖肆〗 、**过于厚重的羽绒服 - **气候特点**:涠洲岛位于亚热带季风气候区,夏季炎热潮湿,冬季温和干爽 。即使在最冷的月份 ,白天气温也接近20度 ,晚上最低温度在13摄氏度左右。因此,过于厚重的羽绒服在这里并不实用,反而可能因为过热而影响活动自由。

〖伍〗、不可以 。根据《北海市新冠肺炎疫情防控指挥部关于对主城区实行临时性管控措施的紧急通告》 ,截止2022年9月17日,涠洲岛旅游区新增阳性病例,升级为中高风险地区 ,涠洲岛采取临时性管控措施,所以不可以登岛。

〖陆〗、开船。通过查询相关资料显示,截止到2022年8月20日涠洲岛属于低风险地区 ,船舶可以正常出入,疫情已实现常态化疫情防控趋势,但需要向船只管理部门进行出入登记 。

相关推荐

  • 【合肥疫情隔离地区有哪些,合肥新冠肺炎隔离政策】

    【合肥疫情隔离地区有哪些,合肥新冠肺炎隔离政策】

    本文目录一览:〖壹〗、什么叫重点疫区〖贰〗、春节返乡是否需要隔离?31个省市最新情况汇总〖叁〗、合肥瑶海区星海湾是隔离点吗什么叫重点疫区重点疫区是指累计确诊病例数超过100的城市或地区,包括国内和世界两类,具体判定标准及防控措施如下:国内重点疫区判定标准国内重点疫区通常以累计确诊病例数是否超过100为划分依据。重点疫区是指累计确诊病例数超...

  • 【地区疫情常态化管理,常态化疫情防控相关制度和流程】

    【地区疫情常态化管理,常态化疫情防控相关制度和流程】

    本文目录一览:〖壹〗、常态化管理区域和低风险区的区别〖贰〗、如何做好疫情防控常态化管理〖叁〗、怎么查一个地区是否是常态化管理〖肆〗、常态化管理措施〖伍〗、常态化疫情防控措施有哪些常态化管理区域和低风险区的区别〖壹〗、常态化管理区域和低风险区的区别:常态化防控和低风险的区别一:概念不同。低风险是中高风险区所在县(市、区、旗)的其...

  • 长白山地区疫情/长白山疫情通报

    长白山地区疫情/长白山疫情通报

    本文目录一览:〖壹〗、南京直飞长白山的航班停了?〖贰〗、过年去长白山好玩吗,2021过年去长白山安全吗〖叁〗、吉林长白山抚松县有疫情吗〖肆〗、长白山属于哪个省南京直飞长白山的航班停了?停了。南京,简称“宁”,古称金陵、建康,江苏省辖地级市、省会、副省级市、特大城市、南京都市圈核心城市,国务院批复确定的中国东部地区重要的中心城市。通过...

  • 台州是疫情重点地区吗/台州市是疫区吗

    台州是疫情重点地区吗/台州市是疫区吗

    本文目录一览:〖壹〗、什么叫重点疫区〖贰〗、台州算是中高风险地区吗〖叁〗、浙江台州是否疫情严重地区〖肆〗、重点疫区有哪些?什么叫重点疫区重点疫区是指累计确诊病例数超过100的城市或地区,包括国内和世界两类,具体判定标准及防控措施如下:国内重点疫区判定标准国内重点疫区通常以累计确诊病例数是否超过100为划分依据。重点疫区是指累计确诊病...

  • 疫情最先解封地区有哪些/疫情最先解封地区有哪些城市呢

    疫情最先解封地区有哪些/疫情最先解封地区有哪些城市呢

    本文目录一览:〖壹〗、最先疫情开放的四个城市〖贰〗、疫情爆发后先后封了哪些城?〖叁〗、中国首先解封的5个城市〖肆〗、解封在即〖伍〗、2022天津西青区现在哪些地方解封了〖陆〗、为何湖北(除武汉市)宜先解封最先疫情开放的四个城市〖壹〗、最先疫情开放的四个城市:石家庄,广州,成都,重庆。继广州放开后,2022年12月7日,国...

  • 老窝地区有疫情吗(老窝山自然保护区)

    老窝地区有疫情吗(老窝山自然保护区)

    本文目录一览:〖壹〗、「回国必看」回国有望?磨丁口岸放行华人出境〖贰〗、老挝的猪有没有尼帕病毒〖叁〗、老挝疫情严重吗「回国必看」回国有望?磨丁口岸放行华人出境近来磨丁口岸仍处于关闭状态,但已采取每天限制出境人数的措施放行华人出境,具体说明如下:口岸开放状态:中老磨憨-磨丁口岸自10月中旬以来一直处于关闭状态,此次关闭与当地货运司机感染新冠...

  • 衡阳最新疫情地区分布图(衡阳最新役情)

    衡阳最新疫情地区分布图(衡阳最新役情)

    本文目录一览:〖壹〗、来衡阳重点管控地区最新名单(衡阳市各区)〖贰〗、衡阳现在属于疫情什么风险地区〖叁〗、湖南衡阳属于什么风险地区,湖南衡阳属于中高风险地区吗〖肆〗、湖南衡阳蒸湘区有疫情吗来衡阳重点管控地区最新名单(衡阳市各区)〖壹〗、江东村北极村256号;苗圃街道凤凰村社区广厦里327号-328号,凤凰村社区新建里109—3号;东...

  • 【北海疫情风险地区有哪些,北海疫情风险级别】

    【北海疫情风险地区有哪些,北海疫情风险级别】

    本文目录一览:〖壹〗、北海站是高风险地区吗〖贰〗、现在去广西北海安全吗,现在去北海玩要隔离吗〖叁〗、安徽怀远、广西北海发生新冠本土疫情,本轮疫情有何特点?〖肆〗、广西涠洲岛属于什么风险地区北海站是高风险地区吗不是。北海火车站位于北海市北京路,是广西沿海城际铁路重要...

  • 河南地区有疫情/河南有疫情吗最近

    河南地区有疫情/河南有疫情吗最近

    本文目录一览:〖壹〗、河南疫情为什么会突然爆发〖贰〗、河南疫情发生在哪里〖叁〗、河南属于几类疫区河南疫情为什么会突然爆发〖壹〗、河南疫情蔓延较快,主要与人员流动、病毒传播特性、防控措施执行难度等多方面因素有关,以下是具体分析:人员流动因素:存在跨区域人员流动情况,例如焦作疫情是一位从上海返回的老太太引发的。上海作为世界化大都市,人员往来频...

  • 福建泉州几个地区有疫情(福建泉州有几例新型肺炎)

    福建泉州几个地区有疫情(福建泉州有几例新型肺炎)

    本文目录一览:〖壹〗、福建泉州现在有疫情吗?〖贰〗、2022福建泉州疫情什么时候结束?具体什么时候解封?附疫情最新消息_百度...〖叁〗、有疫情的地区有哪些福建泉州现在有疫情吗?〖壹〗、月21日,泉州市无新增;9月25日,莆田市无新增;9月29日,厦门市无新增。阶段性成果与意义从9月10日至29日,福建连续奋战20个昼夜,实现本土病例零新...

返回顶部