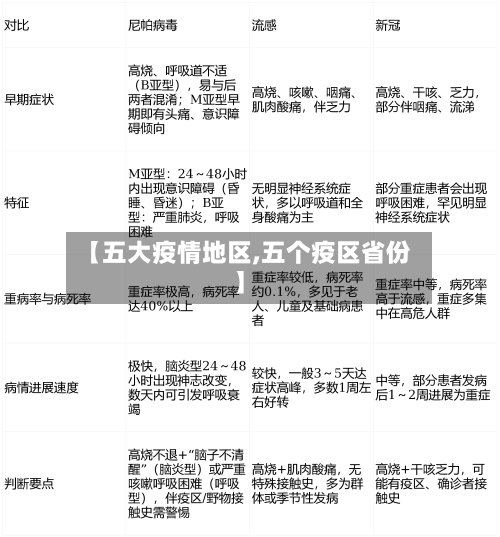
• 【五大疫情地区,五个疫区省份】

    本文目录一览:〖壹〗、【4.19新冠图表】西班牙累计确诊接近20万〖贰〗、颜强:欧洲的聚集,会对疫情扩散形成巨大隐患〖叁〗、后疫情时代,全球哪些城市最宜居〖肆〗、美国新冠肺炎确诊超577万人,新增病例数呈何种趋势?...

    2026/03/24

返回顶部