-
广东疫情高风险地区图表(广东疫情高风险地区图表最新)
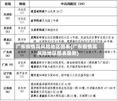
本文目录一览:〖壹〗、12月去广州要不要被检疫?附上最新的中国中高风险地区名单〖贰〗、全国中高风险地区最新名单(附实时查询入口)〖叁〗、广东哪些地方是疫情中高风险地区?〖肆〗、2021年6月全国高中低风险地区最新名单...
本文目录一览:〖壹〗、12月去广州要不要被检疫?附上最新的中国中高风险地区名单〖贰〗、全国中高风险地区最新名单(附实时查询入口)〖叁〗、广东哪些地方是疫情中高风险地区?〖肆〗、2021年6月全国高中低风险地区最新名单...