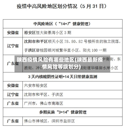
本文目录一览:〖壹〗、西安疫情风险等级〖贰〗、陕西韩城属于什么风险地区〖叁〗、11月27日咸阳划定高风险6个陕西省咸阳市是风险地区吗〖肆〗、陕西临潼疫情风险等级〖伍〗、西安的中高风险地区有哪些〖陆〗、陕西汉中...