本文目录一览:
- 〖壹〗 、所有人居家隔离!38地封闭管理!暂停接种!担心的事还是发生了
- 〖贰〗、佛山疫情在哪里
- 〖叁〗、广东疫情重点地区名单
- 〖肆〗、佛山基孔肯雅热疫情下的检测突破与疫苗曙光
所有人居家隔离!38地封闭管理!暂停接种!担心的事还是发生了
〖壹〗 、广州等地因新冠疫情采取居家隔离、封闭管理、暂停新冠疫苗社会接种等措施,此次疫情由印度和英国变异株引起 ,传播速度快,“外防输入 ”压力增大,专家呼吁加快接种疫苗 。

〖贰〗 、“班上有同学阳了,全班居家隔离”是疫情放开后可能出现的情况 ,儿童感染奥密克戎后症状大多较轻,但出现特定症状需及时就医。 以下是具体分析:儿童感染奥密克戎的症状特点症状较轻:以近来国内外的儿童感染数据来看,孩子们感染奥密克戎后症状绝大多数比较轻 ,发热时间也不长,一般3 - 5天就能恢复。

〖叁〗、湖北一家返回外省被要求到酒店强制隔离:湖北一家五口人南下打工,拥有湖北健康码“绿码” ,手续齐全返回外省小区家中遭举报。女主人为让邻居安心,提出居家隔离保证不出门,但仍遭拒绝 ,被强制要求全家自费去酒店隔离 。这个家庭已在湖北隔离两个多月,再次隔离不仅没有收入,还要负担费用 ,无疑是雪上加霜。

〖肆〗、封闭管理区域:禅城区石湾镇街道绿茵鸣苑小区:所有人员实行居家隔离,严格遵守封闭管理措施,确保“足不出户”,日常必需物品由属地街道配送。
〖伍〗 、张家界市直及驻张相关单位公告 ,严格小区管控 。所有居民小区实施封闭管理,实行楼长、单元长负责制,压实社区网格化防控责任。要实行24小时人员值守 ,严格执行验码、测温 、戴口罩等防控措施,做到已摸排出重点防疫人员管控到位、陌生人无故出入检查登记到位、居家隔离人员管控措施落实到位 、问题矛盾调处到位。

佛山疫情在哪里
截至2022年3月28日8时,佛山三水区新冠肺炎疫情最新情况如下:新增阳性感染者情况3月27日 ,三水区在隔离管控的密接者中发现1例新冠病毒阳性感染者,为外市某五金厂员工吴某(男),居住在西南街道金本片区 。
非典型肺炎(SARS)在中国最早于2002年11月出现在广东省佛山市。 疫情起源 首例病例是2002年11月16日在佛山市禅城区发现的 ,患者出现不明原因肺炎症状。随后疫情在2003年2月通过香港传播至全球,世界卫生组织于2003年3月12日发布全球警报 。
近来未获取到2021年12月31日之后佛山顺德区新冠疫情的更新情况,建议通过以下途径获取最新信息:政府官方渠道:关注佛山顺德区新型冠状病毒肺炎疫情防控指挥部办公室、佛山市卫生健康委员会等政府官方网站或社交媒体账号 ,这些渠道会及时发布权威的疫情通报和防控措施。
广东疫情重点地区名单
020年3月广东省新冠肺炎疫情风险等级重点地区名单如下:中风险地区:广州市越秀区;深圳市福田区;佛山市禅城区、南海区、顺德区 、三水区;惠州市惠城区、惠阳区、惠东县 、博罗县、大亚湾区;中山市主城区片区;肇庆市端州区;揭阳市普宁市。
国内重点地区(2025年7月最新数据)广东省以下13个地市报告本地病例:佛山、广州 、东莞、中山、深圳 、江门、肇庆、梅州 、珠海、惠州、潮州、阳江 、云浮 。全球分布特征主要流行区域集中在美洲、亚洲和非洲三大洲,但受传播范围广、变数多的影响,具体国家名单尚未公开。
广东省“两热 ”(基孔肯雅热和登革热)疫情高风险区涉及以下地区:深圳市福田区福保街道菩提路216号点彩人家28栋该区域被明确列为高风险区,需重点关注蚊媒传播风险。基孔肯雅热和登革热均通过伊蚊叮咬传播 ,居民应加强防蚊措施,如清理积水容器 、使用蚊帐或驱蚊剂,避免蚊虫滋生。
广东本轮疫情已形成三条独立传播链 ,近来广州、深圳疫情已得到有效控制,但输入性风险仍需警惕 。 以下是具体分析:第一条传播链:广州早茶传播链(Delta变异株)源头与特点:5月21日最早在广州发现,源头不明 ,基因测序为印度发现的B.612(Delta变异株),是我国首次面对该变异株本土传播。
佛山基孔肯雅热疫情下的检测突破与疫苗曙光
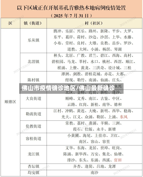
佛山基孔肯雅热疫情下,检测技术实现15分钟快速锁定病毒 ,两款世界疫苗获批为防控带来曙光。以下从疫情概况、检测突破 、疫苗进展三方面展开分析:佛山基孔肯雅热疫情概况疫情规模与扩散:2025年5月广东疫情始于顺德区乐从镇境外输入病例,截至7月24日,佛山市累计报告确诊病例3 ,645例,其中顺德区占95%(3,627例),成为重灾区 。
菁良科技正式推出基孔肯雅热病毒核酸检测(CHIKV RNA)非定值质控品 ,为疫情防控提供精准质控支持。推出背景 2025年8月3日至8月9日,广东省新增报告1387例基孔肯雅热本地病例,疫情波及佛山、广州、湛江 、清远、深圳、珠海 、中山、惠州、韶关、东莞等多地。
我国基孔肯雅热检测技术取得重大突破 ,全流程检测时间从传统的3 - 5小时缩短至30分钟内 。核心突破在于超快速qPCR技术实现“爆炒式”提速。
截至2025年底,广东基孔肯雅热疫情已实现动态清零,近期无新增本地病例报告 ,全球疫情则持续扩散至119个国家和地区。基孔肯雅热由埃及伊蚊和白纹伊蚊传播,潜伏期为2-12天,症状包括突发高热 、剧烈关节疼痛及皮疹 ,易与登革热混淆 。
国家发布的《基孔肯雅热诊疗方案(2025年版)》首次将系统化的中医诊疗方案纳入传染病防控体系,中医药在基孔肯雅热防控中展现出缩短病程、促进康复的显著效果。
基孔肯雅热是由伊蚊传播的病毒性疾病,广东省疫情规模较大 ,防控措施包括住院治疗和病媒控制,近来有单剂量疫苗但需谨慎使用。 以下是具体内容:传播特点传播途径:基孔肯雅病毒通过伊蚊传播,主要是埃及伊蚊和白纹伊蚊,不会在人与人之间直接传播 。









