本文目录一览:
- 〖壹〗、低风险和中风险地区怎么区分
- 〖贰〗 、中高风险怎么划分
- 〖叁〗、中高风险只是街道还是整个区?
- 〖肆〗、中高风险地区怎么界定
低风险和中风险地区怎么区分
低风险和中风险地区主要通过官方发布的疫情风险等级划分来区分 ,可通过支付宝国务院客户端查询具体中风险地区,未列出地区即为低风险地区。具体如下:区分依据:低风险和中风险地区的划分主要依据疫情的传播风险、病例数量 、聚集性疫情发生情况等因素,由国家卫生健康部门或相关机构根据疫情形势动态评估和调整 。

高风险地区要降为中风险地区、中风险地区降为低风险地区,都须有一个程序:根据国家和省关于应对新冠肺炎疫情分区分级防控的工作要求 ,经专家组综合评估研判,报当地市(州)委新冠肺炎疫情防控工作领导小组同意决定。

高风险、中风险 、低风险地区的划分标准及防控策略 高风险地区界定:累计病例数超过50例,且14天内有聚集性疫情发生。中风险地区标准:14天内新增确诊病例 ,累计不超过50例,或累计超过50例但14天内无聚集性疫情。低风险地区特征:无确诊病例或连续14天无新增病例 。

中风险区:中风险区是指存在一定风险和不确定性的地区。这些地区可能存在一些安全隐患或经济环境相对不稳定,但整体风险水平相对较低。在中风险区旅行或居住时 ,需要保持警惕并遵循当地的安全建议 。 低风险区:低风险区是指相对安全和稳定的地区。
疫情的高中低风险地区划分标准是依据一个街道或者是社区在14天内有没有新冠确诊病例、有多少确诊新冠病例,从而划分高中低三个风险等级,同时具体的划分标准还应该依照新冠肺炎疫情的趋势实行调整。法律依据:《中华人民共和国传染病防治法》第十七条国家建立传染病监测制度 。
连续14天内无新增本地确诊病例.根据国务院联防联控机制有关要求 ,经市疫情防控指挥部研究决定,才会将中风险地区降级为低风险。
中高风险怎么划分
风险等级划分高风险对应风险等级R4,中风险对应R3。这一分类基于金融产品可能导致的本金损失概率及波动幅度 。R4级产品通常涉及复杂衍生品、杠杆交易或非标准化资产 ,费用波动剧烈;R3级产品则以债券 、股票型基金等为主,虽存在波动但相对可控。
划分基本单位:一般以县区、街道、乡镇 、社区等为基本单位进行分区分级。通过这种相对集中的区域划分,能够更精准地掌握当地疫情的实际情况,包括感染人数、传播范围等关键信息 ,为后续的风险等级判定提供基础数据 。划分考虑因素:综合考虑发病时间和疫情情况等因素。
风险等级划分高风险对应理财产品风险等级R4,中风险对应R3。风险等级是金融机构根据产品投资标的、波动性 、流动性等综合因素划分的评估体系,R4级产品通常涉及股票、商品期货、衍生品等高波动资产 ,而R3级产品以债券、股票混合型基金为主,波动性相对较低。

中高风险只是街道还是整个区?
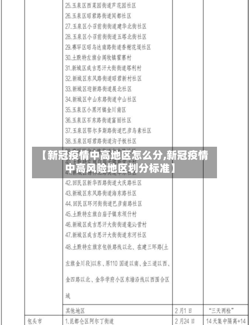
一般是按照街道来精确划分 。近来对于新冠疫情讲究的是“精准防控 ”,所以一般会以街道 、乡镇为基本单位来进行划分 ,并不会将整个区都划分为中高风险地区。
同区不同街道不算中高风险。按照划分要求,中风险地区具体到街道和区域,意思就是同区不同街道不算中高风险 。情的高中低风险区域划分标准是依据一个街道或者地区在14天以内有没有新冠病例、有多少的病例 ,进行划分高中低风险等级地区。
中高风险地区一般指城市中疫情爆发的某个区,或者是市下辖的县或县级市,具体认定以街道、乡镇为基本单位。详细说明如下:中高风险地区通常所指范围中高风险地区一般是指城市中疫情爆发的某个区 ,或者是市下辖的县或县级市,是根据确诊或疑似患者的数量建立的隔离区域 。
中高风险地区所在设区市是指被划定为中高风险地区的村/街道/社区/小区所在的那个县(市 、区)所属的地级及以上城市。以下是关于中高风险地区所在设区市的详细解释:定义范围 中高风险地区通常是根据疫情形势和防控工作需要,由相关部门动态划定的。
根据疫情的实际状况和风险等级划分,中风险区不是一个固定的代称 ,它的范围可以涵盖全省、全市,也可能仅限于某个区或县村 。划分标准并非仅依据行政区划,而是根据疫情严重程度和人数动态调整。
中高风险地区怎么界定
〖壹〗、病例和无症状感染者居住地 ,以及活动频繁且疫情传播风险较高的工作地和活动地等区域,划为高风险区。原则上以居住小区(村)为单位划定,根据流调研判结果可调整风险区域范围 。实行封控措施 ,期间“足不出户 、上门服务”。
〖贰〗、可以通过支付宝上的疫情风险等级查询功能来判断是否为中高风险地区,具体操作如下:工具/原料 小米11MIUI12支付宝20方法/步骤 进入支付宝软件:首先,打开手机上的支付宝应用。点击市民中心:在支付宝首页 ,找到并点击“市民中心”选项。
〖叁〗、中风险和高风险的划分主要基于分区分级标准,由各地根据疫情情况动态调整,近来没有统一固定的量化指标 ,但会综合考虑发病时间 、疫情传播风险等因素,以县区、街道等为基本单位进行划分并适时调整 。划分基本单位:一般以县区、街道 、乡镇、社区等为基本单位进行分区分级。









