【商洛市疫情风险地区划分,商洛市疫情风险地区划分最新】

本文目录一览:

高风险中风险低风险划分标准一览

高风险地区界定:累计病例数超过50例 ,且14天内有聚集性疫情发生。中风险地区标准:14天内新增确诊病例,累计不超过50例,或累计超过50例但14天内无聚集性疫情 。低风险地区特征:无确诊病例或连续14天无新增病例。

【商洛市疫情风险地区划分,商洛市疫情风险地区划分最新】-第1张图片

低风险(Low Risk):这类风险的发生概率低 ,对个人、财产或环境的影响较小。可能仅造成微小的损失或影响 。通常不需要特殊的风险管理措施 ,但应保持必要的警惕 。 较低风险(Moderate Risk):风险的发生概率较低,但可能对个人 、财产或环境造成一定程度的损失或影响。

【商洛市疫情风险地区划分,商洛市疫情风险地区划分最新】-第2张图片

法律分析:低风险:无确诊病例或连续14天无新增确诊病例;中风险:14天内有新增确诊病例,累计确诊病例不超过50例 ,或累计确诊病例超过50例,14天内未发生聚集性疫情;高风险:累计病例超过50例,14天内有聚集性疫情发生。

【商洛市疫情风险地区划分,商洛市疫情风险地区划分最新】-第3张图片

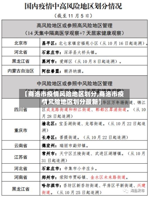
中低高风险区划分标准:高风险区 病例和无症状感染者居住地 ,以及活动频繁且疫情传播风险较高的工作地和活动地等区域,划为高风险区 。原则上以居住小区(村)为单位划定,根据流调研判结果可调整风险区域范围。

商洛市新增高风险区11个,新增中风险区18个!处于风险地区该注意什么?

处于风险地区该注意什么?我们一块儿来讨论一下吧。处于高风险地区的一定要保证足不出户 ,在平时扔垃圾采集核酸等必要环节中,一定要佩戴口罩,合理规范进行 ,要做好个人的卫生,定期处理垃圾 。在中风险地区的人也需要人,不出去也不能够聚集 ,一定要遵守非必要不出门的原则 ,如果真的要出门,一定要保证佩戴好口罩,做好个人卫生。

中风险地区最快7天可转为低风险。转为低风险需满足两个条件:一是连续7天无新增感染者 ,表明疫情未进一步扩散;二是第7天风险区域内所有人员完成一轮核酸筛查且结果均为阴性,确认无潜在传播风险 。满足上述条件后,该区域可降级为低风险区。R3中风险是理财产品风险等级中的“中等风险”级别。

高风险地区:累计病例超过50例 ,14天内有聚集性疫情发生 。中风险地:14天内有新增确诊病例,累计确诊病例不超过50例,或累计确诊病例超过50例 ,14天内未发生聚集性疫情。低风险地区:无确诊病例或连续14天无新增确诊病例。根据三个维度来考虑 。一是地域,以街道、乡镇为基本单位 。

中风险地区是以县市区为单位,14天内有新增确诊病例 ,累计确诊病例不超过50例,或累计确诊病例超过50例,14天内未发生聚集性疫情为中风险地区。而高风险地区 ,是以县市区为单位 ,累计病例超过50例,14天内有聚集性疫情发生为高风险地区。

商州区属于什么风险等级

〖壹〗、商洛新冠肺炎风险等级名单(持续更新)更新时间:2022年9月8日 截止2022年9月7日20:00,商洛划定中风险区2个 。中风险区(2个)商州区(2个):向阳路以东 、北新街延伸段以南、G40引线以西、江滨大道以北合围区;江滨一号小区。

〖贰〗 、低风险区商州区、山阳县除高风险区之外的区域为低风险区 ,实行“个人防护、避免聚集 ”等防范措施。

〖叁〗 、商洛商州区疫情防控政策询问电话为0914-2366907和0914-2366906 。以下是商洛商州区疫情防控政策重点内容:非必要不流动倡导就地过年,非必要不出行。因特殊原因确需跨区流动,需了解出发地、目的地、途经地疫情等级和防疫政策 ,评估风险,旅途中全程做好个人防护,持48小时内核酸检测阴性证明。

疫情风险等级划分5个等级的标准是什么

高风险地区的定义:这类地区通常是指在一定时间内(通常是14天)累积新冠病例数超过50例 ,并且这段时间内发生过聚集性疫情 。 中风险区域的特征:14天内出现过新增新冠确诊病例,但累计确诊病例数未超过50例;或者累计确诊病例超过50例,但在14天内没有发生聚集性疫情。

法律分析:高风险地区:一般是指累计新冠病例超过了50例 ,同时〖Fourteen〗 、天内是有聚集性疫情发生。中风险区域:14天以内有新增新冠确诊病例,合计新冠肺炎确诊病例未超过50病例;共合计确诊的病例超过50例,14天之内未未发生聚集性疫情 。

疫情等级划分的4个等级判定通常基于疫情传播风险 、病例数量、防控需求及区域影响等综合因素 ,具体标准可能因地区或政策调整而略有差异。以下是通用判定逻辑的详细说明:四个等级的通用划分标准低风险地区 判定条件:无确诊病例 ,或连续14天内无新增本土确诊病例。

划分标准高风险区:病例数较多,且存在明显社区传播风险(如聚集性疫情) 。通常以小区、村组或楼栋为单位划定,实行“足不出户 、上门服务”的封控措施 。例如:某小区7天内累计新增10例及以上本土确诊病例 ,或2起及以上聚集性疫情。中风险区:病例数较少,但存在传播风险(如病例轨迹涉及多个场所)。

疫情风险等级划分四个等级,以居住小区或村为单位 ,根据流调研判结果可调整风险区域范围 。具体等级划分如下: 高风险地区:通常指累计新冠病例超过50例,且14天内出现聚集性疫情的地方。包括病例和无症状感染者居住地,以及疫情传播风险较高的工作地和活动地等。

疫情等级风险怎么划分

〖壹〗、高风险地区的定义:这类地区通常是指在一定时间内(通常是14天)累积新冠病例数超过50例 ,并且这段时间内发生过聚集性疫情 。 中风险区域的特征:14天内出现过新增新冠确诊病例,但累计确诊病例数未超过50例;或者累计确诊病例超过50例,但在14天内没有发生聚集性疫情。

〖贰〗、疫情风险区的划分主要依据病例数量 、传播风险、区域特征及防控需求 ,通常分为高、中 、低风险区,具体标准及查看方式如下:划分标准高风险区:病例数较多,且存在明显社区传播风险(如聚集性疫情)。通常以小区、村组或楼栋为单位划定 ,实行“足不出户、上门服务”的封控措施 。

〖叁〗 、疫情等级划分的4个等级判定通常基于疫情传播风险、病例数量、防控需求及区域影响等综合因素 ,具体标准可能因地区或政策调整而略有差异。以下是通用判定逻辑的详细说明:四个等级的通用划分标准低风险地区 判定条件:无确诊病例,或连续14天内无新增本土确诊病例。

〖肆〗 、风险等级划分依据:根据疫情传播风险程度,我国将疫情风险等级划分为低风险 、中风险、高风险三级 。低风险地区指无确诊病例 ,或连续14天无新增确诊病例的地区。遂宁截至3月30日24时未出现中高风险区域,全市维持低风险状态。

〖伍〗、在评估疫情风险等级时,如果一个地区的累计确诊病例数达到或超过50例 ,则会被划分为中风险地区 。这种划分有助于地方政府采取更加严格的防控措施,以遏制疫情的进一步传播 。中风险地区的判定标准主要依据两个方面:一是14天内新增确诊病例的情况;二是累计确诊病例的数量。

疫情风险等级划分标准是什么

〖壹〗 、高风险地区的定义:这类地区通常是指在一定时间内(通常是14天)累积新冠病例数超过50例,并且这段时间内发生过聚集性疫情。 中风险区域的特征:14天内出现过新增新冠确诊病例 ,但累计确诊病例数未超过50例;或者累计确诊病例超过50例,但在14天内没有发生聚集性疫情 。

〖贰〗、疫情等级划分的4个等级判定通常基于疫情传播风险、病例数量 、防控需求及区域影响等综合因素,具体标准可能因地区或政策调整而略有差异。以下是通用判定逻辑的详细说明:四个等级的通用划分标准低风险地区 判定条件:无确诊病例 ,或连续14天内无新增本土确诊病例。

〖叁〗、疫情风险区的划分主要依据病例数量、传播风险 、区域特征及防控需求,通常分为高、中、低风险区,具体标准及查看方式如下:划分标准高风险区:病例数较多 ,且存在明显社区传播风险(如聚集性疫情) 。通常以小区 、村组或楼栋为单位划定 ,实行“足不出户、上门服务 ”的封控措施。

〖肆〗、疫情风险等级划分四个等级,以居住小区或村为单位,根据流调研判结果可调整风险区域范围。具体等级划分如下: 高风险地区:通常指累计新冠病例超过50例 ,且14天内出现聚集性疫情的地方 。包括病例和无症状感染者居住地,以及疫情传播风险较高的工作地和活动地等。

〖伍〗 、法律分析:高风险地区:一般是指累计新冠病例超过了50例,同时〖Fourteen〗 、天内是有聚集性疫情发生。中风险区域:14天以内有新增新冠确诊病例 ,合计新冠肺炎确诊病例未超过50病例;共合计确诊的病例超过50例,14天之内未未发生聚集性疫情 。

〖陆〗、公共卫生风险的划分基于事件的严重性和影响范围,分为四个等级:特别重大突发公共卫生事件(I级)、重大突发公共卫生事件(II级) 、较大突发公共卫生事件(III级)和突发公共卫生事件(IV级)。

相关推荐

  • 哪个地区是疫情高风险/哪些地方属于疫情高风险地区

    哪个地区是疫情高风险/哪些地方属于疫情高风险地区

    本文目录一览:〖壹〗、国内疫情风险地区/国内疫情风险等级划〖贰〗、全国疫情“中高风险”地区一览〖叁〗、高风险区与高风险地区区别〖肆〗、哪些地方算中高风险地区〖伍〗、全国疫情高中低风险区一览表?〖陆〗、怎么查所在地区是低风险还是高风险国内疫情风险地区/国内疫情风险等级划国内疫情风险地区主要分为高、中、低风险区,划分依据包括...

  • 新疆地区因为疫情快递/因为疫情新疆快递能发了吗

    新疆地区因为疫情快递/因为疫情新疆快递能发了吗

    本文目录一览:〖壹〗、为什么新疆的快递到不了呢。〖贰〗、据说新疆的快递最近停运了是吗?〖叁〗、新疆顺丰无法收寄〖肆〗、中秋节之前新疆货运怎么停了为什么新疆的快递到不了呢。交通管制:新疆地区可能受到交通管制的影响,导致某些地区的快递运输受限。疫情影响:如果新疆地区出现疫情,可能会对快递运输造成一定影响。物流公司问题:快递公司可能面...

  • 【琼中地区疫情情况最新,琼中最新消息】

    【琼中地区疫情情况最新,琼中最新消息】

    本文目录一览:〖壹〗、海口能回琼中吗今天〖贰〗、海南连续两日新增感染者数减少〖叁〗、9月16日从琼中去三亚要多少核酸检测〖肆〗、琼中今天客运开通了吗海口能回琼中吗今天〖壹〗、能。通过查询琼中县疫情指挥部官方信息了解到:中高风险地区返回的人们需要进行隔离,低风险地区返回的人们是不需要隔离的。通过查询海口市疫情防控中心官方信息了解到:截...

  • 【无疫情国家地区名单,无疫情的国家有哪几个全球只剩下这4个了】

    【无疫情国家地区名单,无疫情的国家有哪几个全球只剩下这4个了】

    本文目录一览:〖壹〗、世界上没有疫情的国家是哪个〖贰〗、全球没有疫情的国家〖叁〗、15个幸免于新冠病毒的国家〖肆〗、无疫情国家名单〖伍〗、无疫情的国家有哪些?世界上没有疫情的国家是哪个近来全球没有感染过新冠病毒的四个国家分别是朝鲜、汤加王国、基里巴斯、土库曼斯坦,其中土库曼斯坦的“零感染”状态存在一定争议。以下是具体介绍:朝鲜...

  • 浦东地区疫情严重吗(上海浦东现在疫情什么级别地区)

    浦东地区疫情严重吗(上海浦东现在疫情什么级别地区)

    本文目录一览:〖壹〗、上海浦东区疫情严重吗〖贰〗、浦东被封第20天,暗流涌动〖叁〗、综合观察:近期上海疫情问题梳理分析报告〖肆〗、上海哪里疫情最严重上海浦东区疫情严重吗重点区域形势严峻:浦东、闵行、黄浦、宝山等区疫情压力较大,其中闵行区有小区解封的消息引发讨论,需验证是否符合“14天无阳性病例”的解封标准。结论:当前无证据表明上海浦...

  • 58个地区疫情(各个地区疫情人数)

    58个地区疫情(各个地区疫情人数)

    本文目录一览:〖壹〗、司机们出行需注意:又一地高风险!请提前规划路线〖贰〗、波罗的海疫情1103:拉脱维亚立陶宛可能重新进入紧急状态〖叁〗、...区、直辖市)和新疆生产建设兵团截至5月12日24时新型冠状病毒...〖肆〗、松材线虫病疫区县主要分布在哪些地区司机们出行需注意:又一地高风险!请提前规划路线〖壹〗、提前查询目的地风险等级高...

    2026/04/02
  • 疫情地区高考录取分(疫情高考降分吗)

    疫情地区高考录取分(疫情高考降分吗)

    本文目录一览:〖壹〗、疫情会影响高考录取分数吗〖贰〗、疫情之下的高考会降低难度吗?录取分数线会比往年降低一点吗?〖叁〗、2020年福建高考近50%院校投档线波动较大,中外合办遇冷疫情会影响高考录取分数吗疫情本身不会直接影响高考录取分数,但疫情引发的考试延期、考生人数变化、政策调整等因素可能间接影响录取分数线的划定,且不同类型高校受影响程度...

  • 青岛中风险疫情地区名单/青岛中高风险地区

    青岛中风险疫情地区名单/青岛中高风险地区

    本文目录一览:〖壹〗、2022年中高风险区来青岛政策(不断更新)〖贰〗、青岛中高风险地区〖叁〗、青岛市北区发布重点地区入区返区人员温馨提示〖肆〗、山东中风险地区有哪些2022年中高风险区来青岛政策(不断更新)〖壹〗、022年中高风险区来青岛的政策主要依据山东省疾病预防控制中心发布的疫情防控公众健康提示,具体如下:中、高风险地区所在县...

  • 【疫情多少列为高风险地区,疫情多少列为高风险地区标准】

    【疫情多少列为高风险地区,疫情多少列为高风险地区标准】

    本文目录一览:〖壹〗、中高风险怎么定义的(中高风险地区标准)〖贰〗、疫情风险区是怎么划分的〖叁〗、国内疫情风险地区/国内疫情风险等级划〖肆〗、云南公布129个县(市、区)疫情风险等级!昆明主城四区等被列为高风险〖伍〗、疫情等级划分4个等级怎么判定的〖陆〗、中高风险的标准是什么中高风险怎么定义的(中高风险地区标准)〖壹〗、...

  • 新玛克威地区有疫情吗/玛克威装修完了吗

    新玛克威地区有疫情吗/玛克威装修完了吗

    本文目录一览:〖壹〗、哈尔滨玛克威大厦和玛克威商厦是一家吗哈尔滨玛克威大厦和玛克威商厦是一家吗〖壹〗、是一家的,玛克威商厦是哈尔滨市建设较早的批发零售市场,自从2002年重新建设以来,拥有了更多、更全面的商品类型,以时尚消费、前沿文化为旗帜,以“一站式消费”为经营主题,完善配套设施为经营亮点,集购物、休闲、娱乐、餐饮等复合业态于一体。〖贰〗、哈尔滨马...

返回顶部