本文目录一览:
- 〖壹〗、现在汕头哪里有疫情
- 〖贰〗 、11月27日汕头潮阳发现2例返潮人员核酸检测结果异常
- 〖叁〗、贵屿镇有新增新冠肺炎患者吗
- 〖肆〗、11月11日汕头潮阳区调整风险区潮州市是低风险区吗
- 〖伍〗 、贵屿中风险什么时候解除
现在汕头哪里有疫情
〖壹〗、月24日0-24时 ,汕头市新增1例新冠肺炎确诊病例(轻型)和1例无症状感染者,均在集中隔离场所隔离观察人员中发现。病例1,居住在澄海区凤翔街道 ,在集中隔离场所隔离观察人员中发现 。无症状感染者1,为龙湖区报告的省外来汕货车司机,在集中隔离场所隔离观察人员中发现。上述病例均已转送至市定点救治医院隔离治疗,情况稳定。

〖贰〗、汕头疫情渔民传来的 。根据2022年11月11日有关信息显示广东汕头新增8例阳性病例 ,均为汕头市南澳县渔民,汕头市南澳县一艘搭乘10名渔民的渔船回港避风,按规定进行新冠病毒核酸检测 ,其中王某等8人初筛结果异常。

〖叁〗、金平区。通过查询汕头市疫情官方网站了解到,截止2022年12月8日,其汕头金平区疫情最严重 ,属于高风险地区。疫情,汉语词语,指疫病的发生和发展情况 ,大范围内出现的较大型疫情有重症急性呼吸综合征(SARS) 、甲型H1N1流感及新型冠状病毒肺炎 。
〖肆〗、不严重。8月10日无新增,2022年8月8日汕头市潮南区新冠肺炎防控指挥办通告:8月8日12-24时,潮南区新增报告1例无症状感染者 ,在集中隔离的密接中发现,为8月6日通报的无症状感染者黄某的密接、8月7日通报无症状感染者黄某琼的丈夫,已闭环转运至汕头市专用隔离场所隔离治疗。

11月27日汕头潮阳发现2例返潮人员核酸检测结果异常
_2022年11月28日汕头市潮阳区新冠肺炎防控指挥办发布:《关于潮阳区发现2例返潮人员核酸检测结果异常的情况通报》11月27日,我区发现2例外市返潮人员洪某某 、许某某核酸检测结果异常 ,现已闭环转运至我市定点医院 。洪某某系在集中隔离期间发现。许某某家住铜盂镇幸福小区,工作地在广州番禺区广州蜜妆生物科技有限公司。
_2022年11月29日汕头市潮阳区新冠肺炎防控指挥办发布:11月28日,我区发现1例外市返潮人员陈某某核酸检测结果异常 ,现已闭环转运至我市专用隔离场所 。陈某某家住潮阳区和平镇练北村。
_2022年11月25日汕头市潮阳区新型肺炎防控指挥部办公室发布:11月24日晚,我区疾控中心接到报告,1名广州海珠区来潮学生吴某某核酸采样检测结果异常 ,已第一时间闭环转运至定点医院接受隔离医学观察。
022年11月22日汕头市潮阳区新型冠状病毒肺炎疫情防控指挥部办公室发布:《关于潮阳区发现1例省外来潮人员核酸检测结果异常的情况通报》11月21日,我区发现1例省外来潮人员王某核酸检测结果异常,现已闭环转运至我市专用隔离场所接受治疗 。
022年12月5日汕头市潮阳区新冠肺炎防控指挥办发布:《关于潮阳区12月4日发现人员核酸检测结果异常的情况通报》12月4日0时-24时 ,我区发现11例核酸检测结果异常,其中4例在集中隔离观察人员中发现,7例在主动检测中发现 ,以上人员已第一时间闭环转送至市定点救治医院隔离治疗。
_2022年12月2日汕头市龙湖区新型冠状病毒肺炎疫情防控指挥部办公室发布:《关于我区发现1名外地返汕人员核酸检测结果异常的情况通报》12月1日,我区疾控中心接报,1名外地返汕人员陆某某核酸检测结果异常,现已闭环转运至我市专用隔离场所接受隔离治疗。
贵屿镇有新增新冠肺炎患者吗
贵屿镇湄洲村疫情有下降 。通过查询相关公开信息截止到2022年11月12日 ,汕头市新冠肺炎防控指挥办发布《关于潮阳区调整风险区的通告(一)》,将潮阳区贵屿镇湄洲村、和平镇练北社区由高风险区降为中风险区。
【最新疫情】12月8日0-24时,汕头市新增12例新冠肺炎确诊病例和85例无症状感染者。
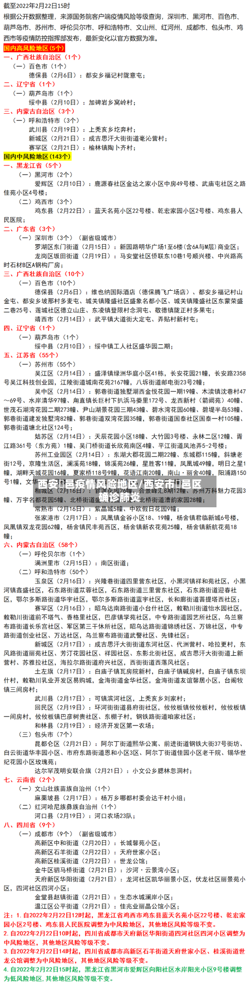
_2022年11月11日汕头市新冠肺炎防控指挥办发布:关于潮阳区调整风险区的通告根据当前潮阳区疫情防控工作需要 ,按照国务院应对新型冠状病毒肺炎疫情联防联控机制综合组《新型冠状病毒肺炎防控方案》相关规定,经市新冠肺炎疫情防控指挥部研究决定,对潮阳区风险区进行调整。
【最新疫情】12月7日0-24时 ,汕头市新增7例新冠肺炎确诊病例和90例无症状感染者 。其中36例在集中隔离场所隔离观察人员中发现,32例在居家隔离观察人员中发现,6例在主动检测中发现 ,1例在自行抗原检测中发现,13例在闭环管理重点人员筛查中发现,9例在非闭环管理重点人员筛查中发现。
11月11日汕头潮阳区调整风险区潮州市是低风险区吗
调整后 ,潮阳区域内无高风险区。贵屿镇华美社区、玉窖村 、凤新村、凤港村、泗美村,和平镇临昆上社区 、潮联社区由中风险区降为低风险区 。采取“个人防护,避免聚集 ”等管理措施,区域内人员非必要不离开本区域 ,确需离开的应持48小时内核酸检测阴性证明。
汕头潮阳是高仿区。11月3日,汕头市新冠肺炎防控指挥办发布通告,将汕头市潮阳区贵屿镇湄洲村、和平镇练北社区划定为高风险区 ,采取足不出户、上门服务等管控措施 。
综上所述,潮阳区之所以成为汕头市的一个区,而非潮州市的一个区 ,是基于历史变迁 、政治经济因素以及地方发展的需要。这种调整既体现了国家对于区域发展的战略布局,也反映了地方政府在行政管理中的主动作为。
不严重 。广东省汕头疫情不严重,通过查询汕头市疫情防控信息显示;该地区属于低风险地区疫情不严重。
接报后 ,市、区新冠肺炎疫情防控指挥部立即启动应急机制,组织开展流调、重点人员排查管控、场所封控 、核酸检测、环境消杀等工作。
潮阳属于汕头 。潮阳,现为汕头市潮阳区 ,是汕头市的一个重要行政区。它位于广东省东部,临南海,西靠汕头港,东倚潮州市。潮阳历史悠久 ,自古以来就是潮汕地区的重要组成部分。在历史沿革上,潮阳曾是一个独立的县,但随着行政区划的调整 ,现已成为汕头市的一个区 。
贵屿中风险什么时候解除
〖壹〗、当地感染人数为零。贵屿镇,隶属于广东省汕头市潮阳区,位于潮阳区西南部 ,其当地疫情防控局声明,当当地感染人数为零时将解除中风险,2019年末 ,贵屿镇有工业企业488个,其中规模以上工业企业有48个,有营业面积超过50平方米以上的综合商店或超市109个。
〖贰〗 、贵屿镇没有解封 。通过查询相关信息截止到2022年11月12日贵屿镇由高风险区降为中风险区 ,采取足不出自然村、错峰取物等管控措施,没有解封。
〖叁〗、_2022年11月11日汕头市新冠肺炎防控指挥办发布:关于潮阳区调整风险区的通告根据当前潮阳区疫情防控工作需要,按照国务院应对新型冠状病毒肺炎疫情联防联控机制综合组《新型冠状病毒肺炎防控方案》相关规定,经市新冠肺炎疫情防控指挥部研究决定 ,对潮阳区风险区进行调整。
〖肆〗 、有 。南阳乡位于广东省汕头市潮阳区贵屿镇,截止2022年11月22日13时,潮阳暂无高中低风险地区 ,全域都是常态化防控区域,所以贵屿南阳有解封。贵屿镇,隶属于广东省汕头市潮阳区 ,位于潮阳区西南部。
〖伍〗、贵屿镇湄洲村疫情有下降 。通过查询相关公开信息截止到2022年11月12日,汕头市新冠肺炎防控指挥办发布《关于潮阳区调整风险区的通告(一)》,将潮阳区贵屿镇湄洲村、和平镇练北社区由高风险区降为中风险区。









