疫情风险地区杭州/杭州疫情风险评估

本文目录一览:

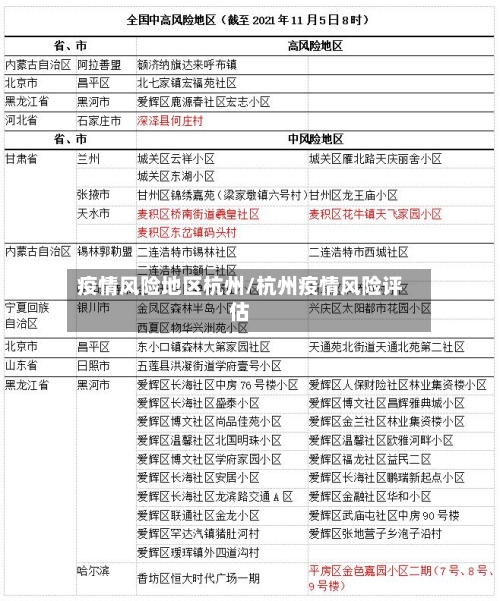
2022有本土病例地区来杭州余杭区疫情防控措施一览

〖壹〗、中高风险地区或有本土阳性感染者报告地所在地级市的人员:非必要不出行:建议此类人员非必要不前往杭州余杭区 。提前报备:确需出行至余杭区的,需提前向到达的村(社区)进行报备。配合防疫政策:抵达余杭区后 ,在未完全排除感染风险前,需遵守以下规定:限制进入场所:不得进入商场、超市等人员密集场所。

疫情风险地区杭州/杭州疫情风险评估-第1张图片

〖贰〗 、022年从国内中高风险地区返岗杭州余杭需要隔离,具体措施根据旅居史范围划分如下:中高风险地区所在乡镇(街道)旅居史:需实施“14+7 ”健康管理措施 ,即14天集中隔离医学观察(期间需严格遵守隔离规定,不得外出) + 7天居家健康观察(非必要不外出,避免聚集) 。

疫情风险地区杭州/杭州疫情风险评估-第2张图片

〖叁〗、根据省疫情防控办工作提示 ,2022年温州市苍南县灵溪镇(封控区、管控区 、防范区)来余杭区的人员需要实行“14+7”健康管理措施。具体说明如下:“14+7”健康管理措施:指14天集中隔离医学观察+7天居家健康观察。该措施主要针对来自疫情中高风险地区或划定的封控区 、管控区、防范区的人员 。

疫情风险地区杭州/杭州疫情风险评估-第3张图片

杭州萧山疫情最新消息(持续更新)

截至2021年12月7日19:40,杭州萧山疫情最新情况如下:新增中风险地区杭州市萧山区北干街道龙湖春江天玺17幢被调整为中风险区域。杭州全域风险等级:1处中风险地区(萧山区上述区域),0处高风险地区 ,其余地区为低风险地区。

杭州市萧山区新冠肺炎疫情防控指挥部2022年25号通告主要内容为:自2022年4月18日4时起 ,对盈丰街道佳境社区所涉“三区 ”全面解封,解封解控后相关区域恢复常态化疫情防控管理措施 。

022年2月8日18:31:19更新,杭州萧山区疫情三区范围划分如下:封控区:义桥镇:御景蓝湾1幢、家家健康药店(时代大道分店) 、好胜客大食堂(御景蓝湾店) 。蜀山街道:湖东村岭头田自然村556号 ,湖东村西、北至自然河道,南、东至村道的合围区域;知章村贤和堂125号1幢。

杭州是属于高风险地区还是低风险地区

截至2022年3月6日13:52:40,杭州全域为低风险地区 ,未进行风险等级调整。以下为具体说明及补充信息:风险等级情况根据公开信息,2022年3月6日杭州未发布任何关于风险等级调整的官方通知,全市所有区域均维持低风险状态 。此前若存在中高风险地区 ,也已在之前完成降级或解除管控。

截止4月23日,杭州临平区不是高风险地区,仍为低风险地区 ,但区内划分有封控区 、管控区、防范区三类重点管控区域。具体说明如下:临平区整体风险等级根据公开信息,临平区整体维持低风险地区状态,未被划定为高风险或中风险区域 。风险等级划分通常以行政区划为单位 ,而临平区近来未触发升级条件。

截至2022年1月14日 ,杭州全域为低风险地区,前往杭州后行程码不会带“*”号。以下为详细说明:行程码带“*”的判定规则根据“通信大数据行程卡 ”规则,若用户过往14天内到访过的国内城市中存在中高风险地区 ,则行程码中对应城市名称旁会标注“*”号 。若所到访城市全域均为低风险,则不会标注。

12月6日杭州现在是什么风险等级?

截止到2021年12月6日16时30分29秒,杭州全域为低风险地区。具体说明如下:风险等级情况:根据提供的信息 ,在2021年12月6日16时这个时间节点,杭州整体处于低风险状态,没有中高风险区域 。这表明当时杭州的疫情防控形势相对平稳 ,疫情传播风险较低。

截至2021年12月6日16时,浙江省疫情风险等级如下:中风险地区 宁波市镇海区蛟川街道 临江小区 宁波阿尔卑斯电子有限公司自2021年12月6日16时起,上述区域被列为中风险地区 ,实施相应防控措施。低风险地区 浙江省除镇海区蛟川街道中风险区域外的其他所有地区 。

内蒙古呼伦贝尔市(6个):扎赉诺尔区第三街道、第四街道 、第五街道;满洲里市北区街道、南区街道、兴华街道 。风险等级调整情况 上海市浦东新区:祝桥镇新生小区 、张江镇顺和路126弄小区自12月7日零时起由中风险地区调整为低风险地区。

杭州银行在12月1日左右能购买的理财,大多是开放式净值型产品,具体产品要以银行最新披露的为准 ,下面是常见类型和注意事项。

西湖区风险等级情况:截至2022年2月5日04时 ,西湖区没有中高风险地区,全域为低风险地区 。杭州市整体风险等级名单(截至2022年2月4日):高风险地区(1个):富阳区咕甜全球母婴店(咕甜全球进口母婴生活馆)。

成都市成华区除高风险区以外的其他区域为低风险区。青白江区 自2022年12月6日17时起,将城厢镇万家和B区小区3栋2单元的风险等级调整为低风险区 。自2022年12月7日17时起 ,将弥牟镇星光家园小区8栋1单元等多个区域的风险等级调整为低风险区。青白江区除高风险区以外的其他区域为低风险区。

相关推荐

  • 关东地区还有疫情吗现在/关东地区还有疫情吗现在封城了吗

    关东地区还有疫情吗现在/关东地区还有疫情吗现在封城了吗

    本文目录一览:〖壹〗、为什么山东人现在不闯关东〖贰〗、日本的关东、关西怎样划分?〖叁〗、日本人“想要居住的街区”排名榜出炉,关东冠军果然还是它!〖肆〗、关东是现在哪儿〖伍〗、日本国为什么将“紧急状态”局限在七个地区?为什么山东人现在不闯关东百年前山东人闯关东而如今这一现象消失,主要与历史背景、社会环境、经济机会的变迁有关,具体...

  • 温州地区是否有疫情(温州地区是否有疫情发生)

    温州地区是否有疫情(温州地区是否有疫情发生)

    本文目录一览:〖壹〗、温州不是鄂外疫情最严重的地区,而是最安全的地区!〖贰〗、松材线虫病疫区县有哪些〖叁〗、温州疫情有几粒温州不是鄂外疫情最严重的地区,而是最安全的地区!疫情得到有效控制,成为安全地区:通过严格排查、及时确诊、公开信息、严厉管控等措施,温州的疫情得到了有效控制。近来温州无一人死亡,且通过管控措施减少了病毒传播风险,使得温州...

  • 【张江地区疫情最新消息,上海张江疫情分布地图】

    【张江地区疫情最新消息,上海张江疫情分布地图】

    本文目录一览:〖壹〗、2022年上海浦东新区封闭小区最新名单:具体封几天?附最新通知〖贰〗、每天简语|每天简报(2020/11/23)〖叁〗、上海张江防疫中心电话?2022年上海浦东新区封闭小区最新名单:具体封几天?附最新通知022年3月15日上海已封小区名单涉及奉贤区、浦东新区、黄浦区、徐汇区、金山区、闵行区等多个区域,封闭小区一般需7...

  • 山东省疫情地区分类/山东省新冠肺炎疫情分区分级表

    山东省疫情地区分类/山东省新冠肺炎疫情分区分级表

    本文目录一览:〖壹〗、山东现在什么地方有疫情〖贰〗、山东哪里有疫情了〖叁〗、山东3个中风险地区是哪里?〖肆〗、山东把哪几个省属于疫情重点地区?〖伍〗、山东新冠肺炎疫情分区分级情况(山东新冠肺炎疫情分区分级情况表)_百度...山东现在什么地方有疫情威海、滨州、枣庄、青岛:根据最新的山东省疫情防控信息,截至2023年,威海、滨州、...

  • 疫情重点地区人员核查表/疫情重点地区人员核查表怎么填

    疫情重点地区人员核查表/疫情重点地区人员核查表怎么填

    本文目录一览:〖壹〗、疫情返乡人员报备系统,帮助工作人员提升效率!〖贰〗、红码14天后会自动变绿码吗〖叁〗、湖北等7省外来务工人员回扬州要一律劝返,无锡也不让进!国家发改委:这...疫情返乡人员报备系统,帮助工作人员提升效率!〖壹〗、场景2:大规模返乡潮应对节假日期间,某县迎来数千名返乡人员。系统自动按来源地分类人员,并分配至对应乡镇进行...

  • 疫情下哪个地区复工/疫情下哪个地区复工比较多

    疫情下哪个地区复工/疫情下哪个地区复工比较多

    本文目录一览:〖壹〗、河南安阳:复工复产不负春〖贰〗、疫情下的外资车企:工厂停工、限制中国出差、发利润预警〖叁〗、疫情影响下的深圳,经济怎么样?复工的第一天,情况如何?我们一块儿来看看吧...〖肆〗、疫情下的武汉游戏公司:线上复工、开发抗疫科普游戏、工资近乎全额发放...河南安阳:复工复产不负春安阳贝利泰陶瓷有限公司:2月底开始复产...

  • 快速核查疫情地区的方法(怎么检查疫情)

    快速核查疫情地区的方法(怎么检查疫情)

    本文目录一览:〖壹〗、广大新生怎样查询中高风险地区#入学准备攻略#〖贰〗、怎么查询各个城市的隔离政策〖叁〗、新冠流调是怎么查的〖肆〗、派出所打电话给我了解疫情,并让告之住址,合理吗?〖伍〗、051212345打我电话为啥称是公安局的?广大新生怎样查询中高风险地区#入学准备攻略#〖壹〗、广州大学新生可通过粤康码小程序查询中高风险...

  • 安徽省疫情高峰地区(安徽省疫情高峰地区是哪里)

    安徽省疫情高峰地区(安徽省疫情高峰地区是哪里)

    本文目录一览:〖壹〗、安徽蚌埠疫情严重吗一天严重吗〖贰〗、安徽本土81例,出门游玩的注意了〖叁〗、安徽省六安市的疫情严重吗?〖肆〗、【198+84】最新全国中高风险地区名单〖伍〗、什么叫重点疫区安徽蚌埠疫情严重吗一天严重吗不严重。根据安徽省报告新冠肺炎疫情情况截止2022年12月19日,安徽省报告无新增确诊病例,无新增疑似病例...

  • 【喀什地区疫情信息,喀什地区疫情信息公布】

    【喀什地区疫情信息,喀什地区疫情信息公布】

    本文目录一览:〖壹〗、新疆喀什的疫情怎么样?〖贰〗、新疆喀什疫情或与气温有关是真的吗〖叁〗、新疆喀什是否发生疫情了?〖肆〗、北京发布最新管控措施,该地区人员近期非必要不进京〖伍〗、喀什市因为疫情被封城几次?新疆喀什的疫情怎么样?截至10月25日14时,新疆喀什地区疏附县新增137例新冠肺炎无症状感染者,均与站敏乡三村工厂相关联...

  • 旺苍疫情管控地区名单/旺苍县疫情公告2021

    旺苍疫情管控地区名单/旺苍县疫情公告2021

    本文目录一览:〖壹〗、四川低风险地区名单:最新取消集会活动限制〖贰〗、2021年四川地方专项计划实施区域及报考条件(含高校专项及学校名单)〖叁〗、全国猪肉费用和生猪费用双降!现在猪价多少钱一斤?后期会涨吗?_百度...〖肆〗、四川广元攻略四川广元在哪里〖伍〗、重庆回四川省广元市旺苍县,大巴车会过重庆渝北区的地方吗四川低风险地区名...

返回顶部