疫情地区管控文件/疫情地区管控文件最新

本文目录一览:

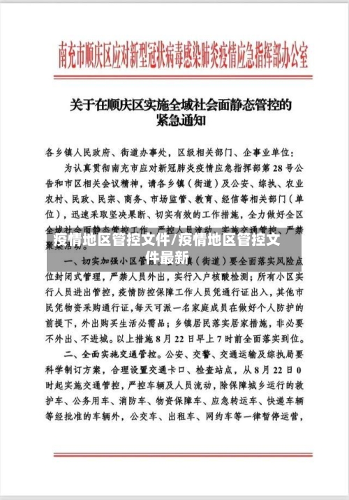
疫情期间国家出台的文件

疫情期间,部分符合条件的承租人可减免房租 ,具体需依据房屋性质、承租用途、疫情影响程度及法律规定综合判断。

疫情地区管控文件/疫情地区管控文件最新-第1张图片

出台背景与目的背景:疫情发生后,比较高人民法院已出台多项司法政策文件 。当前,全国疫情防控阻击战取得重大战略成果 ,如何在常态化疫情防控中加快恢复生产生活秩序,成为重大任务。目的:贯彻落实党中央决策部署,为经济社会秩序全面恢复提供精准司法服务和保障。

疫情地区管控文件/疫情地区管控文件最新-第2张图片

国家在疫情期间发表关于减免房租的文件主要有《关于做好2022年降成本重点工作的通知》和《关于应对新冠肺炎疫情进一步帮扶服务业小微企业和个体工商户缓解房屋租金压力的指导意见》 。

疫情地区管控文件/疫情地区管控文件最新-第3张图片

疫情期间针对政府服务收费的减免政策文件主要包括财政部 、国家发展改革委公告及地方政策文件的相关规定 ,具体内容如下:财政部、国家发展改革委公告2020年第11号 该公告明确了对特定领域和产品的收费减免政策 ,旨在支持疫情防控工作。

疫情期间土地减免租赁政策文件主要有以下几个:八部委联合印发的《关于应对新冠肺炎疫情进一步帮扶服务业小微企业和个体工商户缓解房屋租金压力的指导意见》:明确了对承租国有房屋用于经营、出现困难的服务业小微企业和个体工商户,免除上半年3个月房屋租金。

大连第18号令!

〖壹〗 、大连市新冠肺炎疫情防控总指挥部发布第20号令,针对当前疫情形势实施多项管控措施 ,涵盖居民出行、域外来返人员管理、人员聚集限制 、口罩佩戴规范及校园管理等方面,具体内容如下:居民出行管理 封控区:实行“区域封闭、足不出户、服务上门 ”,居民严格居家隔离 。

〖贰〗 、大连市人民政府令 (第149号)《大连市人民政府关于废止42件市政府规章的决定》业经2017年11月16日大连市第十五届人民政府第八十二次常务会议通过 ,现予公布,自公布之日起施行 。

〖叁〗、二月二十五日根据昭和二十年军令陆甲第十八号令调属独立步兵第六百三十三大队。同日编入第四中队。二月二十五日编制完成 。三月二十八日开始在江苏省金坛县直溪桥镇附近。四月一日部队换防,从直溪桥出发。四月二十八日抵达浙江省慈溪县耶经头 。同日起开始构筑浙东地区的阵地。八月〖Fourteen〗、日停战诏书发布。

〖肆〗 、年3月 ,又发布国家环境保护18号令及《电磁辐射环境保护管理办法》等 。以上标准比欧美各工业化国家所制定的标准要更加严格,按照上述标准,近来移动通信所用900MHz频率带宽 ,其电场强度只要小于每米12伏或功率密度每平方厘米小于40微瓦就符合安全标准。

〖伍〗 、首先,申请工伤鉴定,确认伤残等级后是确认赔偿的基础。参照《工伤保险条例》第十八条 。第二 ,主要理赔范围包括享受工伤医疗待遇 ,一次性伤残补助金,住院伙食补助费,辅助器具 ,医疗期内原工资福利待遇不变,生活护理费等。

〖陆〗、大连市人民政府令 (第166号)《大连市人民政府关于废止8件市政府规章的决定》业经2021年8月23日大连市第十六届人民政府第一百零九次常务会议通过,现予公布 ,自公布之日起施行。

事关核酸检测、风险区划定、居家隔离管理!最新文件来了

低风险区管理:高风险区所在县的其他地区划为低风险区,实行“个人防护 、避免聚集”,离开所在城市需持48小时核酸阴性证明 。不纳入风险区判定的情形:集中隔离、居家隔离、闭环管理期间发现且无外传风险的病例;出院(舱)后核酸阳性且无传播风险人员;核酸检测Ct值≥35且为既往感染的入境人员 。

密接的密接管控措施从“7天集中隔离医学观察”调整为“7天居家医学观察 ” ,第7天核酸检测。统一封管控区和中高风险区划定标准 第九版防控方案将两类风险区域划定标准和防控措施衔接对应,整合统一使用高中低风险区的概念。

入境人员:将“7天集中隔离+3天居家健康监测”调整为“5天集中隔离+3天居家隔离”,期间赋码管理 、不得外出 。入境人员在第一入境点完成隔离后 ,目的地不得重复隔离。集中隔离医学观察的第5天各开展1次核酸检测,居家隔离医学观察第3天各开展1次核酸检测。

低风险区高风险区所在县(市、区、旗)的其他地区划定为低风险区,人员按要求检测 ,减少外出 、不聚集 ,进入公共场所落实预约、错峰等措施;离开所在城市需持48小时核酸证明;所有高风险区解除后,全域实施常态化防控 。

密接的密接:管控措施从“7天集中隔离医学观察 ”调整为“7天居家隔离医学观察 ”,第7天进行核酸检测。统一封管控区和中高风险区划定标准 高风险区:实行“足不出户、上门服务” ,连续7天无新增感染者降为中风险区。其他地区对近7天内有高风险区旅居史人员,采取7天集中隔离医学观察措施 。

相关推荐

  • 【北安地区是否有疫情发生,北安有疫情吗?】

    【北安地区是否有疫情发生,北安有疫情吗?】

    本文目录一览:〖壹〗、北安去黑河用核酸检测报告吗〖贰〗、又裁员!M&S宣布再裁七千人,Tesco&Waitrose供应商爆发疫情,72人确诊〖叁〗、北安市解封时间北安去黑河用核酸检测报告吗需要。通过查询黑河疫情防控指挥中心公告表示,截止到2022年9月6日,虽然北安境内均为低风险地区,但是黑河市疫情时刻严峻,为了保障居民身体健康安全,规定...

  • 中国最新疫情发布地区/中国最新的疫情

    中国最新疫情发布地区/中国最新的疫情

    本文目录一览:〖壹〗、官宣!回家不用隔离!最新疫情回国政策发布〖贰〗、四川省新型冠状病毒肺炎疫情最新情况(3月5日发布)〖叁〗、进入第四波疫情的日本:新增四县「蔓延防止等重点措施」……官宣!回家不用隔离!最新疫情回国政策发布中国将从2023年1月8日起取消入境人员全员核酸检测和集中隔离措施,并全面开放世界客运航班数量管控,标志着大范围开放...

  • 无疫情地区店家怎么办理/无疫区证明怎么开

    无疫情地区店家怎么办理/无疫区证明怎么开

    本文目录一览:〖壹〗、先开餐厅需要办哪些手续〖贰〗、江苏昆山口水锅端上桌?店家最新回应:新员工所为,问题已解决〖叁〗、阿里巴巴疫情退不了货,怎么延长退货时间?先开餐厅需要办哪些手续〖壹〗、开个饭店需要办理以下手续:餐饮经营许可证:重要性:禁止没有餐饮经营许可证的餐厅营业。办理地点:餐厅所在地主管卫生的防疫站或食品药品监督管理局。所需材料:...

  • 【近来疫情交通管制地区,近来疫情交通管制地区名单】

    【近来疫情交通管制地区,近来疫情交通管制地区名单】

    本文目录一览:〖壹〗、南京市高危地区名单〖贰〗、2022全国中高风险地区一览表最新(实时更新)〖叁〗、20220216新闻概要南京市高危地区名单〖壹〗、江宁区禄口街道铜山社区和谢村社区所在的连片特困地区。〖贰〗、青岛市(2个):莱西市第七中学(龙口东路25号),龙口东路18号安居小区。威海市(2个):威海经济技术开发区华夏路51号鼎信大厦...

  • 【疫情最新报告嘉兴地区,疫情最新消息嘉兴】

    【疫情最新报告嘉兴地区,疫情最新消息嘉兴】

    本文目录一览:〖壹〗、第21号嘉兴市新冠肺炎疫情防控工作通告〖贰〗、嘉兴是高风险还是低风险地区?〖叁〗、嘉兴平湖疫情啥时候解丰?〖肆〗、国家卫健委:截至3月14日24时新型冠状病毒肺炎疫情最新情况第21号嘉兴市新冠肺炎疫情防控工作通告〖壹〗、倡导市民谨慎选取出行,非必要不离嘉,不前往中高风险地区或有新冠肺炎阳性感染者报告的地区。具有...

  • 怎么确定新冠状疫情ab类地区/a类b类疫情

    怎么确定新冠状疫情ab类地区/a类b类疫情

    本文目录一览:〖壹〗、高风险区与高风险地区区别〖贰〗、新型冠状病毒感染属于甲类还是乙类〖叁〗、确定新型冠状病毒中间宿主的标准与方法高风险区与高风险地区区别“高风险区”与“高风险地区”在官方语境中本质无区别,均指疫情传播风险较高的区域,但具体表述因政策文件或语境差异略有侧重。规范表述的演变根据《新型冠状病毒肺炎防控方案(第九版)》及国务院...

  • 鹰潭疫情地区有哪些县城(江西省鹰潭市有新型冠状病毒感染者吗)

    鹰潭疫情地区有哪些县城(江西省鹰潭市有新型冠状病毒感染者吗)

    本文目录一览:〖壹〗、鹰潭疫情来源哪里〖贰〗、江西鹰潭有中高风险地区吗〖叁〗、鹰潭哪里疫情严重〖肆〗、吉安疫情是鹰潭引起的吗鹰潭疫情来源哪里全国各地。鹰潭,江西省辖地级市,涟漪旋其中,雄鹰舞其上而得市名,是长江中游城市群重要成员,地处武夷山脉向鄱阳湖平原过渡的交接地带。经当地疫情防控中心发布公告显示:截止于2022年9月25日该地区...

  • 【最新疫情地区详情图片,最新疫情地区详情图片高清】

    【最新疫情地区详情图片,最新疫情地区详情图片高清】

    本文目录一览:〖壹〗、波罗的海疫情0919:爱沙尼亚激增61例,警方将在全国禁止夜酒销售_百度...〖贰〗、好消息!国家卫健委:全国疫情呈下降趋势〖叁〗、四川省新型冠状病毒肺炎疫情最新情况(3月5日发布)〖肆〗、郑州中风险地区有哪些〖伍〗、最新通报:全国防疫级别全部二级以下波罗的海疫情0919:爱沙尼亚激增61例,警方将在全国禁...

  • 【美国哪个地区疫情严重,美国哪个地区疫情严重了】

    【美国哪个地区疫情严重,美国哪个地区疫情严重了】

    本文目录一览:〖壹〗、美国疫情到底怎么样,死亡率为啥这么高?〖贰〗、美国激增至68万,美媒曝光:特朗普只关心美股,错过抗疫时机!〖叁〗、历史上首次!美国50个州全部进入“重大灾难状态”〖肆〗、美国疫情观察1:3/5(西雅图)美国疫情到底怎么样,死亡率为啥这么高?美国疫情在早期呈现出确诊病例快速上升、检测困难、死亡率偏高的特点,死亡率...

  • 【义马是疫情低风险地区吗,义马市有疫情吗】

    【义马是疫情低风险地区吗,义马市有疫情吗】

    本文目录一览:〖壹〗、新安县人能去义马吗〖贰〗、义马8月28号能去郑州吗〖叁〗、义马回洛阳会变黄码吗?新安县人能去义马吗〖壹〗、能去。根据疫情查询显示,截止到2022年10月29日,新安县地区属于低风险地区,义安属于低风险地区,所以新安县人能去义安,需严格遵守疫情防控政策。〖贰〗、通车了。截至2022年11月16日,连霍高速洛阳、新安、义...

返回顶部