保山有哪些疫情地区/保山属于疫情什么风险区

本文目录一览:

2022/3/15更新?新疆全防疫政策更新

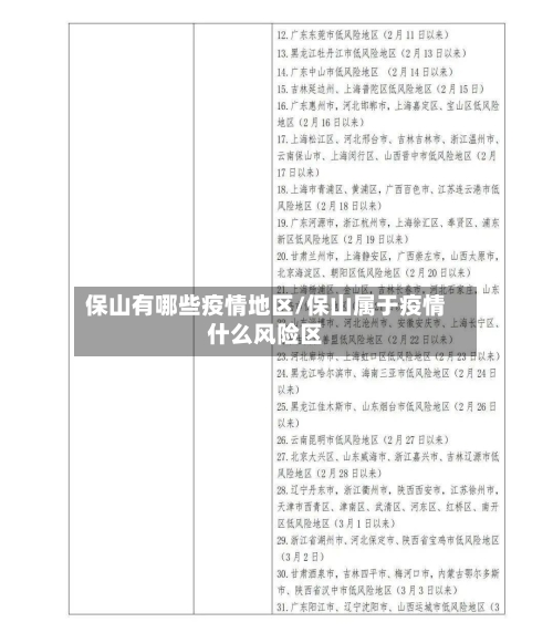
〖壹〗、截至2022年3月15日 ,新疆对低风险地区来乌人员要求登机前持48小时内核酸阴性报告及健康码绿码 ,落地后需进行核酸采样;对中高风险地区(筛查地区)人员实施严格管控,具体政策如下:低风险地区人员 所有来乌人员需在登机前提供48小时内核酸检测阴性报告及健康码绿码。

保山有哪些疫情地区/保山属于疫情什么风险区-第1张图片

〖贰〗 、022年4月15日起,允许美国公民、美国国民、合法永久居民和某些离开中国上海的有签证的非公民 ,在2022年5月11日之前无需进行COVID-19测试或康复报告即可前往美国(仅限上海出发) 。

保山有哪些疫情地区/保山属于疫情什么风险区-第2张图片

〖叁〗 、新闻早餐 2022年3月15日(星期二)世界消费者权益保护日 农历壬寅年二月十三A、【国内】两会动态:发布关于2021年国民经济和社会发展计划执行情况与2022年计划草案的报告 。安全生产:国务院安委会挂牌督办“2-25 ”贵州三河顺勋煤矿顶板事故,事故造成14人死亡。

保山有哪些疫情地区/保山属于疫情什么风险区-第3张图片

〖肆〗、政策背景与执行时间自2022年3月15日起,西安市加强了进出道路管控措施 ,明确要求“非必要不出市 ”。中高风险地区所在区县的人员,除需持有西安一码通绿码 、48小时内核酸检测阴性证明外,还必须持有离市证明方可离市 。这一政策是当时疫情防控的阶段性措施 ,旨在减少人员流动以降低疫情传播风险。

〖伍〗、湖南省14市(州)返乡防疫政策如下:长沙入境返长人员:14天集中隔离 + 7天本地集中隔离 + 7天居家检测。中高风险地区:集中隔离至离开该地区满14天,第14天开展核酸检测 。

云南保山市是否疫情区

〖壹〗、近来若有2022年2月17日以来云南省保山市旅居史的来(返)粤人员需要向所在社区报备,并配合当地疫情防控措施。具体说明如下:报备要求依据:根据2022年相关防疫政策 ,2022年2月17日以来有云南省保山市旅居史的来(返)粤人员请立即向所在社区报备。

〖贰〗 、通过查询相关资料显示,云南保山市是疫情区,2022年8月23日 ,保山市在对大理州推送协查管控重点涉疫人员核酸检测中 ,发现1名省外入保货车驾驶员顾某某核酸检测阳性,因为保山市已经查出来一例了,所以是疫情区 ,具体消息可关注官方网站,获得第一手权威信息 。

〖叁〗、全省疫情概况截至1月31日24时,云南省累计报告确诊病例91例 ,已治愈出院1例,现存确诊病例90例均在定点医院隔离治疗。现有危重病例3例、重症5例,无死亡病例。密切接触者医学观察2642人 ,疑似病例228例 。

保山永盛,有疫情吗

没有疫情。永盛位于云南省保山市,根据泸州市疫情工作报告了解到,截止到2022年10月13日 ,该地区暂无中高风险地区,全域实现常态化管理,该地区任何人都需要做好安全防护 ,安全出行。

保山乾隆府位于隆阳东城永盛路 ,定位为别墅小区,10月挂牌均价为8657元/㎡ 。其核心特色在于产品差异化设计,如温泉入户 、前后花园及大露台等配置 ,提升了居住的私密性与舒适度 。周边教育配套有方官小学,交通配套同样完善,道路通达性较好。

隆阳区包括了兰城街道 、永昌街道、九隆街道、青华街道 、河图街道、永盛街道、板桥镇 、汉庄镇、蒲缥镇、瓦窑镇 、潞江镇、金鸡乡、辛街乡 、西邑乡、丙麻乡、瓦渡乡 、水寨乡 、瓦马彝族白族乡、瓦房彝族苗族乡、杨柳白族彝族乡 、芒宽彝族傣族乡、保山工贸园区、保山市高黎贡山旅游度假区。

保山市隆阳区没有明确标注“专门写诉讼书”的独立地点 ,但可通过公共法律服务中心的法律援助窗口获取相关帮助 。具体信息及操作建议如下:公共法律服务中心法律援助窗口保山市及隆阳区均设有公共法律服务中心,其法律援助窗口可为符合条件的群众提供法律询问 、文书代写(含诉讼书)等公益服务。

云南保山来广东要报备吗

近来若有2022年2月17日以来云南省保山市旅居史的来(返)粤人员需要向所在社区报备,并配合当地疫情防控措施。具体说明如下:报备要求依据:根据2022年相关防疫政策 ,2022年2月17日以来有云南省保山市旅居史的来(返)粤人员请立即向所在社区报备 。

月9日云浮疾控发布最新来云人员报备提醒,涉及多地旅居史人员需主动报备并配合防控措施,具体内容如下:阳江江城区相关来(返)云人员管控要求2月24日以来有阳江江城旅居史 ,或与通报病例活动轨迹有交集、重合的来(返)云人员,需立即向所在社区报备,并配合当地疫情防控措施。

需要。通过查询爆闪疫情防控中心公告显示了解到 ,截止2022年9月28日 ,该地区已全域进入常态化防控区域,由于高铁乘坐须知显示,但凡乘车的乘客必须携带48小时核酸检查阴性证明 ,并且携带健康码,行程码方可到达昆明 。

可在务工地的疾控机构或医疗机构主动进行核酸检测,返乡时持7日内有效核酸检测阴性证明 ,第一时间到居住地所在村(居)委会报备登记,并核验安康码。各个地区可以根据自己的防疫需求设立相应的预案处置措施,尽量保证非常住人口在相关城市不返乡过节。

提供法律询问和援助 ,切实维护党员群众合法权益 。设立“永昌红色驿站”工委与中共保山市委离退休干部工委在昆明举行离退休干部流动党员“永昌红色驿站 ”揭牌仪式。挂牌后,进一步明确责任分工,加强管理 ,落实离退休干部流动党员报备制度、联络员制度 、日常学习制度和经费保障制度。

相关推荐

  • 【西青区疫情风险地区查询,西青区疫情风险地区查询最新】

    【西青区疫情风险地区查询,西青区疫情风险地区查询最新】

    本文目录一览:〖壹〗、如何查询地区疫情风险等级〖贰〗、本地宝全国疫情风险等级查询入口_全国隔离政策查询器系统〖叁〗、查风险地区怎么查〖肆〗、地区风险等级怎么查询〖伍〗、怎么查询地区疫情风险等级如何查询地区疫情风险等级首先打开微信,点击右下角的“我”。然后点击“支付”。接着点击“城市服务”。然后点击底部的“国务院”进入。然后点击...

  • 【新疫情最严重地区,疫情最新最严重的几个城市】

    【新疫情最严重地区,疫情最新最严重的几个城市】

    本文目录一览:〖壹〗、广东疫情最严重的地方〖贰〗、中国疫情最严重的三个省〖叁〗、中国最严重的疫情是哪里〖肆〗、中国各地疫情哪里最严重广东疫情最严重的地方广东疫情最严重的地方是广州市。具体而言:广州市整体情况:作为广东省的省会和经济中心,广州市人员流动频繁,与国内外交往密切,多次成为疫情的重灾区,感染人数和疫情传播速度在广东省内位居前...

  • 疫情地区物流解决方案/疫情期间物流防控措施

    疫情地区物流解决方案/疫情期间物流防控措施

    本文目录一览:〖壹〗、及时畅通物流“最后一公里”〖贰〗、Airwallex空中云汇:欧洲站物流解决方案来了!教你如何稳住旺季,赢在速度...〖叁〗、战疫情丨给跨境企业的十条应对措施〖肆〗、不让客户满意就是失职!跨越速运打响疫情下的物流保卫战〖伍〗、深度思考:?疫情中按下暂停键的物流体系,管理者需要了解这些趋势!_百度...及时畅...

  • 石家庄疫情防高风险地区/石家庄疫情高风险区域查询

    石家庄疫情防高风险地区/石家庄疫情高风险区域查询

    本文目录一览:〖壹〗、石家庄市藁城区调整为高风险地区〖贰〗、石家庄各区县中高风险地区数量〖叁〗、石家庄站是高风险地区吗〖肆〗、石家庄风险地区怎么划分?〖伍〗、1天53例,河北疫情蔓延,切记忘记防护!〖陆〗、村民分批转移!村庄强力消毒!石家庄市藁城区调整为高风险地区〖壹〗、自2021年1月6日起,石家庄市藁城区全域被调整为...

  • 全国近来疫情风险地区/近来全国疫情风险等级划分

    全国近来疫情风险地区/近来全国疫情风险等级划分

    本文目录一览:〖壹〗、2022全国中高风险地区一览表最新(实时更新)〖贰〗、全国近来有36个中风险地区,分别是哪些?〖叁〗、北京行程码摘星!具体什么时候去掉星号的?附官方最新消息〖肆〗、近来全国中高风险地区有哪些?〖伍〗、近来全国疫情重点地区有哪些2022全国中高风险地区一览表最新(实时更新)截至近来,国内共有2个高风险地区,...

  • 【本土疫情地区汇总图片,本土疫情分布图】

    【本土疫情地区汇总图片,本土疫情分布图】

    本文目录一览:〖壹〗、新增本土病例93例!多地现阶段疫情汇总→〖贰〗、国家卫健委:昨日新增新冠肺炎本土确诊病例71例〖叁〗、北京本土病例疫情最新消息数据(持续更新中)〖肆〗、长沙中风险地区有哪些(持续更新)〖伍〗、国家卫健委:5日新增确诊26例,其中本土2例〖陆〗、安徽本土81例,出门游玩的注意了新增本土病例93例!多地现...

  • 【蓬莱地区的疫情是啥样,蓬莱疫情最新消息今天又增加9人】

    【蓬莱地区的疫情是啥样,蓬莱疫情最新消息今天又增加9人】

    本文目录一览:〖壹〗、4月24日烟台召开新闻发布会通报疫情防控最新进展〖贰〗、烟台蓬莱区4月23日启动第九轮大规模核酸检测通告〖叁〗、蓬莱区市民尽量减少外出活动,当地的疫情如何?4月24日烟台召开新闻发布会通报疫情防控最新进展〖壹〗、烟台召开新闻发布会疫情最新情况通报4月24日上午8:30,烟台继续举行第十五场疫情防控新闻发布会,通报疫情...

  • 【宁城疫情高风险地区名单,宁城疫情高风险地区名单公布】

    【宁城疫情高风险地区名单,宁城疫情高风险地区名单公布】

    本文目录一览:〖壹〗、山东德州有疫情吗〖贰〗、宁城县11月啥时候解封〖叁〗、宁城天义有疫情吗〖肆〗、宁城县疫情严重吗山东德州有疫情吗截至12月10日,山东德州为低风险地区,没有封城。12月10日,北京日报客户端记者梳理发现,根据相关地区新冠肺炎疫情防控工作指挥部通报:全国有1个小区为高风险地区,有12个县区(乡镇、街道、区域)为中风...

  • 【广西疫情哪里是重点地区,广西疫情哪里严重】

    【广西疫情哪里是重点地区,广西疫情哪里严重】

    本文目录一览:〖壹〗、重点管控地区怎么查〖贰〗、苏州防疫重点管控地区名单〖叁〗、广西北海7天累计报告700多例阳性,当地的疫情管理措施是否存在纰漏?_百度...〖肆〗、广西贺州属于疫情什么风险地区〖伍〗、疫情防控重点关注地区有哪些?〖陆〗、什么叫重点疫区重点管控地区怎么查〖壹〗、可以通过“i深圳”APP查询重点管控地区,...

  • 【长沙有高风险地区疫情,长沙有几个高风险地区】

    【长沙有高风险地区疫情,长沙有几个高风险地区】

    本文目录一览:〖壹〗、长沙中风险地区有哪些〖贰〗、2022年长沙疫情最新数据消息:风险等级是怎样的?现在去长沙会被隔离吗...〖叁〗、长沙属于什么风险等级长沙中风险地区有哪些〖壹〗、天心区大托铺街道火云山庄烤全羊店(湘江南路店)自2022年3月20日起被划定为中风险地区,天心区其他区域风险等级不变。图:天心区中风险地区周边环境(图片来源:...

返回顶部