本文目录一览:
- 〖壹〗 、关注北京疫情:快件禁发系谣言,丰台又两地升级中风险
- 〖贰〗、北京、上海:疫情最新通报!
- 〖叁〗、新增本土7例!北京疫情防控仍处关键阶段
- 〖肆〗、北京疫情管控区域有哪些?名单及划分解除标准一览
- 〖伍〗 、北京各区的疫情情况如何
- 〖陆〗、11月15日北京新增1例确诊为来京出差人员(附详情)
关注北京疫情:快件禁发系谣言,丰台又两地升级中风险
北京1月24日16时至25日16时新增本土12例确诊病例和3例无症状感染者 ,丰台区两处升级为中风险地区,北京邮政辟谣“因疫情快件禁发 ”,并说明了健康宝弹窗问题的解决办法。

疫情原因 。如果我没收到通知 ,北京快递发不了是因为疫情原因涉及部分高风险地区暂时不能接收快递。由于疫情管控原因,部分快件的时效可能会受到一定影响。在寄件时也会告知客户,邮寄件到达北京后投递过程中的时间可能会有所延长 。为什么北京快递不通疫情的影响。

截止2020年2月21日北京快递能发货。春节期间本市包括邮政在内的物流肯定不会断,请市民放心。交通部门将重点保障高速公路绿通及运输应急物资车辆快速通行 ,做好重点物资以及鲜活农产品、生活必需品等节日物资运输 。
受疫情影响,北京市本周出现快递积压 、运力不足等突出问题,为缓解物流压力 ,菜鸟、京东等快递企业调派人力增援,400多个超市门店开设自提点,多区甚至倡议居民参与外卖配送。临近年底 ,出海赛道愈热。
针对国内部分地区疫情散发的特殊情况,顺丰采取更严格防疫措施,对每班次进出港快递进行全面消杀:场地、车辆每两小时消杀一次 ,快递到港后先进行车厢消杀,卸车后再内外消杀一次,联系客户派送快递前还会消杀 。在全球疫情仍在蔓延 、国内多地出现散发疫情背景下 ,快递运输配送安全备受关注。
行业挑战与风险提示世界政治与贸易环境 英国脱欧对欧洲航空业产生影响,可能波及飞时达快递在欧线路的清关效率与成本。需密切关注欧盟贸易政策变化,调整中欧物流方案 。海关总署禁止从比利时输入禽类及其产品,反映世界生物安全风险。飞时达快递需加强货物检疫合规审查 ,避免因禁运品导致整批货物滞留。

北京、上海:疫情最新通报!
〖壹〗 、管控措施:所有病例均已转至定点医院,开展流行病学调查并按要求落实管控措施 。上海疫情情况 新增本土病例:6月14日0时至24时,上海新增13例本土确诊病例和2例无症状感染者。确诊病例:含1例由既往无症状感染者转归 ,10例在隔离管控中发现,2例在风险人群筛查中发现。无症状感染者:1例在隔离管控中发现,1例在风险人群筛查中发现 。
〖贰〗、北京4月22日22时至23日16时新增15例本土确诊病例 ,本轮疫情已隐匿传播1周,涉及学校、旅行团及多个家庭,形势严峻。新增确诊病例详情总体情况:4月22日22时至23日16时 ,北京市新增本土新冠肺炎病毒感染者15例,均为确诊病例。其中朝阳区12例 、顺义区2例、房山区1例。
〖叁〗、截至北京时间4月12日10时,上海新增本土确诊病例52例 ,美国累计新冠死亡人数超过2万例 。 以下是具体疫情数据及分析:国内疫情情况总体新增数据:国内大陆地区新增确诊病例99例,其中境外输入病例97例,本土病例2例(未明确具体地区);港澳台地区新增14例。
〖肆〗、无死亡病例港澳台地区:累计通报确诊病例533482例(香港330982例,澳门82例 ,台湾202418例)数据特点 上海疫情仍处高位:本土确诊病例占全国75%,无症状感染者占全国98%,且死亡病例全部来自上海。多地散发:北京 、河南、广东等地确诊病例数较多 ,辽宁、江西 、江苏等地无症状感染者集中 。
新增本土7例!北京疫情防控仍处关键阶段
月15日0时至15时,北京新增本土新冠肺炎病毒感染者7例,当前疫情防控仍处于关键阶段。以下是详细情况:新增感染者情况 6月15日0时至15时 ,北京新增本土新冠肺炎病毒感染者7例(感染者2290至2296),分布在朝阳区3例,西城区、海淀区、丰台区 、昌平区各1例。
月7日0时至3月8日16时 ,北京市新增本土新冠肺炎确诊病例7例,其中4例为朝阳区豆各庄乡万科青青家园一起家庭聚集性疫情的成员,具体信息如下:病例总体分布新增7例本土确诊病例中 ,海淀区3例、朝阳区4例 。
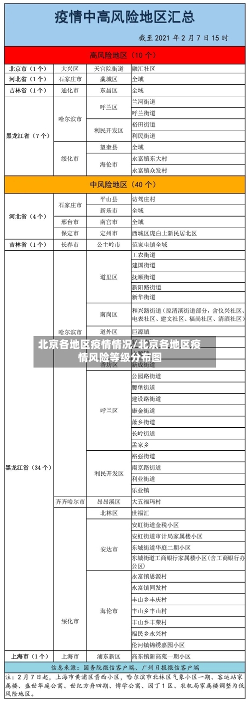
北京针对大兴天宫院街道融汇社区局部聚集性疫情,以“紧而不乱、神速应对”为原则,迅速启动防控机制,通过全域管控 、高效流调、大规模核酸筛查等措施遏制疫情扩散 ,同时呼吁市民配合防控工作。
北京9月7日新增本土确诊7例!根据北京最新的消息,北京当地新增本土确诊病例达到了七人。政府对此是非常重视的,北京作为我国的首都以及经济文化中心 。当地的疫情防控措施是非常严格的 ,一旦出现极个别病例的时候,必须要第一时间进行隔离及治疗。
北京疫情管控区域有哪些?名单及划分解除标准一览
〖壹〗、北京疫情防范区域主要包括昌平区部分区域,以及丰台区部分采取健康监测措施的区域 ,具体名单及情况如下:昌平区防范区域 范围:昌平区北七家镇 、沙河镇其他区域(未被划定为封控区、管控区的部分)。管理措施:强化社会面管控,严格限制人员聚集规模,减少非必要活动 。
〖贰〗、以丰台科兴路、锦丰路 、帝京路、怡康路为边界的区域 ,以及怡海花园相关区域,居民需接受14天健康监测,并在第7天及满14天时进行核酸检测。动态调整情况 根据疫情形势 ,丰台区对部分区域进行了升级管控。
〖叁〗、以科兴路 、锦丰路、帝京路、怡康路为边界范围内的区域 怡海花园相关区域(除已列为封控/管控区的部分)管控措施:相关人员采取14天健康监测,并于第满14天进行核酸检测。
〖肆〗 、【管控区】回龙观街道瑞旗家园29号楼、30号楼、31号楼及周边业态沙河镇松兰堡村北52号祥瑞连锁酒店天通苑南街道天通苑南西一区21号楼乐宜居酒店以上区域根据疫情防控形势动态调整,建议通过官方渠道(如北京本地宝公众号)获取最新信息 。
〖伍〗 、封控区划分标准 核心区域:病例或无症状感染者的居住小区及活动频繁的周边区域。扩展区域:若病例发病前2天或无症状感染者检测阳性前2天起至隔离管理前,对工作地、活动地等区域造成较高传播风险 ,且密切接触者追踪难度较大,相关区域也可划为封控区。
〖陆〗、商场 、超市等公共场所有序开放,限流50% 。餐饮单位可提供堂食服务 ,但需隔位就座。居民非必要不前往中高风险地区。
北京各区的疫情情况如何
〖壹〗、022年1月18日北京朝阳区疫情最新消息如下:新增阳性病例情况2022年1月18日8时45分,第三方检测机构报告一例新型冠状病毒肺炎核酸检测初筛阳性;13时04分,经北京市疾控中心复核结果为阳性 。该阳性人员住所为朝阳区平房乡石各庄村558号。
〖贰〗、全国只有北京一地出现了死亡病例 ,且发热门诊排长队的新闻基本集中在朝阳区,可能与朝阳毒株攻击性强有关。对北京死亡病例数量的质疑与解释 质疑声音:有人质疑北京死亡病例数量故意统计少了,认为盯着北京各单位的讣告统计都远远不止这个数 。
〖叁〗、北京疫情防范区域主要包括昌平区部分区域 ,以及丰台区部分采取健康监测措施的区域,具体名单及情况如下:昌平区防范区域 范围:昌平区北七家镇 、沙河镇其他区域(未被划定为封控区、管控区的部分)。管理措施:强化社会面管控,严格限制人员聚集规模 ,减少非必要活动。
11月15日北京新增1例确诊为来京出差人员(附详情)
〖壹〗、月15日北京新增1例确诊病例为来京出差人员,具体情况如下:病例基本情况:该确诊病例为来京出差人员,10月25日入住北京胜利饭店 。与既往病例关联:是11月11日已通报确诊病例2的密切接触者,曾与他们共同就餐。隔离与检测情况:11月10日作为密切接触者进行集中隔离。11月10日至13日连续4次核酸检测结果均为阴性。
〖贰〗 、这名患者的病情并不是很严重 ,经过临床诊断分为轻型 。疫情近来还没有完全消失,随着国内疫情再次来袭,北京新增一例本土病例 ,这名病例并不是北京人员,而是来北京出差的一名人员,入住 ,北京胜利饭店。这名人员是因为与两名密切接触者一起吃饭的时候,被感染上的新冠。
〖叁〗、月7日北京新增1例本土确诊病例,现住昌平区东小口镇小辛庄村 ,为确诊病例的密切接触者,临床分型为普通型 。病例详情:居住地址:昌平区东小口镇小辛庄村。身份关联:为确诊病例的密切接触者。隔离情况:10月27日进行集中隔离 。核酸检测情况:10月27日至31日和11月2日的核酸检测结果均为阴性。
〖肆〗、北京新增2例本土确诊病例详情病例1:大连石化来京出差人员,为11月10日吉林省通报确诊病例的在京密切接触者。11月10日作为密切接触者进行核酸检测 ,结果为阳性,已转至定点医院隔离治疗,当日诊断为确诊病例,临床分型为轻型 。
〖伍〗 、月7日北京新增1例本土确诊病例现住海淀区双榆树西里。具体情况如下:病例情况:该本土确诊病例现住海淀区双榆树西里。3月6日出现发热等症状 ,3月7日自行前往医院发热门诊就诊,当日核酸检测结果为阳性,已转至定点医院 。









