本文目录一览:
- 〖壹〗、广东疫情重点地区名单
- 〖贰〗 、广州疫情有没有升风险?
- 〖叁〗、广东是高风险还是低风险地区?
- 〖肆〗、广州中风险地区清零(2022年4月22日)
- 〖伍〗 、广东取消了48小时酸阴证明到海南还需要做核酸检测吗?
广东疫情重点地区名单
广州在荔湾、番禺、增城、南沙等重点区域及机场 、港口等人员密集场所开展核酸检测 ,累计采样220万人 。截至6月21日8时,未发现阳性感染报告。CA868航班疫情“外溢”该航班累计报告38例阳性(确诊30例,无症状8例) ,已暂停运行四周。

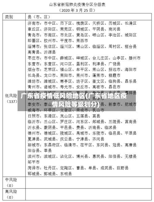
020年3月广东省新冠肺炎疫情风险等级重点地区名单如下:中风险地区:广州市越秀区;深圳市福田区;佛山市禅城区、南海区、顺德区 、三水区;惠州市惠城区、惠阳区、惠东县 、博罗县、大亚湾区;中山市主城区片区;肇庆市端州区;揭阳市普宁市 。

广东疫情最新情况全省情况:截至3月13日24时,全省累计报告新冠肺炎确诊病例1356例,累计出院1299例,累计死亡8例。13日当天全省无新增确诊病例 ,新增出院3例。有483名密切接触者正在接受医学观察。在院病例情况:在院的49例确诊病例中,轻型1例,普通型29例 ,重型5例,危重型14例 。

重点区域和场所类型根据疫情防控要求,重点区域和场所通常包括以下类别 ,具体名单需以官方实时更新为准:封控区/管控区/防范区封控区:实行“区域封闭、足不出户 、服务上门 ”管理措施。管控区:实行“足不出区、错峰取物”管理措施。防范区:实行“强化社会面管控,严格限制人员聚集”管理措施 。

广州疫情有没有升风险?
〖壹〗、调整依据:广州此轮疫情感染毒株为印度发现的新冠病毒变异株,传播速度极快 ,社区传播风险显著增加。流调结果显示,感染者之间存在明确传播链条,区域聚集现象明显。广州疫情防控的四大难点境外输入压力巨大 广州白云机场2020年旅客吞吐量全国第一 ,境外输入病例风险高 。
〖贰〗 、截至2021年12月13日15时30分,广州市越秀区全区仍为低风险地区,并非中风险地区。以下是详细说明:风险等级确认根据公开信息,2021年12月13日越秀区在例行健康监测中发现1名入境隔离期满返穗居家隔离人员核酸检测呈阳性 ,但该事件未导致全区风险等级调整,越秀区仍维持低风险状态。
〖叁〗、近来广州市各地均为疫情低风险地区,暂时没有升风险 ,但存在一定潜在风险需关注 。 具体分析如下:当前风险等级情况根据公开信息,自2022年4月22日起,广州市白云区此前划定的3个中风险地区(三元里大道鸿盈汇大厦、人和镇迪鹿酒吧、黄石街道江夏灯饰建材城)已全部调整为低风险地区。
广东是高风险还是低风险地区?
〖壹〗 、广东湛江近来存在中高风险地区 ,大部分地区为低风险地区。以下是详细解低风险地区情况:根据国家卫建委的相关规定,中高风险区所在县(市、区、旗)的其他地区被划为低风险区 。在湛江市,虽然部分地区被划定为高风险区和中风险区 ,但湛江市未被整体划定为高风险或中风险地区,因此湛江的大部分地区属于低风险地区。
〖贰〗 、截止2022-08-2709:10:01最新数据显示,惠州地区近来没有低风险地区。解除标准:高风险地区:连续7天没有新增感染者 ,且第7天风险区内所有人员核酸筛查均为阴性,改为中风险区;连续3天无新增感染者再降为低风险区域。
〖叁〗、广东近来整体为低风险地区,省内人员可有序流动 。若出现省内中高风险地区,从中高风险地区前往其他地方的 ,需接受核酸检测和隔离健康管理。 对于八大重点行业从业人群,无论返回广东城市还是农村地区,均需提供7天内核酸检测证明。这一规定不区分是否跨省或来自中高风险地区 。
〖肆〗、该地区属于低风险地区 ,不是疫情风险地区,实行常态化管理。但出门仍需佩戴好口罩,做好个人防护措施。梅州 ,广东省辖地级市,位于广东省东北部 。
广州中风险地区清零(2022年4月22日)
〖壹〗 、自2022年4月22日起,广州市中风险地区清零。
〖贰〗、近来广州市各地均为疫情低风险地区 ,暂时没有升风险,但存在一定潜在风险需关注。 具体分析如下:当前风险等级情况根据公开信息,自2022年4月22日起 ,广州市白云区此前划定的3个中风险地区(三元里大道鸿盈汇大厦、人和镇迪鹿酒吧 、黄石街道江夏灯饰建材城)已全部调整为低风险地区 。
〖叁〗、022年4月22日起,广州三元里客运招呼站(原三元里客运站相关运营点)恢复正常运营。具体说明如下:官方决策背景根据2022年4月22日广州市疫情防控新闻发布会通报,广州市全域已调整为低风险地区。基于此,市交通运输局决定自4月22日起恢复部分客运站点运营 ,以保障市民出行需求 。
〖肆〗、人和镇穗和东大街12号205 - 208迪鹿酒吧:自2022年4月12日起,根据广东省新冠肺炎防控指挥办疫情防控组相关通知,经广州市新冠肺炎防控指挥办同意 ,该区域由低风险地区调整为中风险地区。
〖伍〗 、022年4月26日12时起,广州天河区车陂街道部分区域正式解封,具体解封范围及管理要求如下:解封时间2022年4月26日12时起 ,天河区车陂街道相关区域解除分级分类防控措施。解封区域及范围根据防控要求,解封范围分为三个层级,具体如下:封控区解除:广氮北环街2号、4号解除封控管理。
广东取消了48小时酸阴证明到海南还需要做核酸检测吗?
近来不需要核酸检测 。出省也是不需要。整个广东省都是低风险地区 ,出行不需要核酸检测,只需要绿码即可。据广东省新冠肺炎防控指挥办疫情防控组7月2日消息,根据近来全省本土新冠肺炎疫情防控形势 ,自7月3日零时起,广东省对出省核酸阴性证明等疫情防控措施进行调整:广州市和佛山市取消“持48小时核酸阴性证明出省 ”管控措施 。
国内低风险地区流动近来,国内大部分省份已取消常态化核酸检测要求,低风险地区人员跨省流动通常无需提供核酸阴性证明 ,仅需查验健康码绿码即可通行(如云南、海南等非涉疫区政策)。此类政策适用于日常出行、旅游等场景,但需确保出发地和目的地均为低风险区域。
外省人员进海南最新规定为出海南-:海南州疫情防控指挥部提醒:合理安排出行,不前往国内出现疫情的地区 ,如确需前往,务必做好个人防护,返州后 ,要主动报备并配合当地落实防控措施 。
出省前,需准备48小时内两次(间隔24小时)核酸检测阴性证明,以确保健康状况符合要求。 确保您的“健康码”显示绿色 ,表示健康状况正常。 如果您计划驾车前往北京,无论旅游还是出差,出发前请核实以下证件是否齐全:- 驾驶人的身份证明和有效的机动车驾驶证 。- 机动车的行驶证。









