河南疫情严重地区查询/河南疫情程度

本文目录一览:

河南哪个区疫情严重

〖壹〗、郑州市作为河南省省会,郑州市疫情动态受广泛关注。可通过官方渠道获取确诊病例和无症状感染者数据详情 、中高风险区名单 、封控区和封闭区名单等信息 。图:郑州市疫情防控场景(示例图 ,非实时数据)周口市周口市在2022年3月出现疫情,具体病例数据、风险等级及防控措施可通过官方渠道持续跟踪。

河南疫情严重地区查询/河南疫情程度-第1张图片

〖贰〗、郑州市 、许昌市、漯河市。根据河南疫情信息查询,截止到2022年12月13日 ,河南疫情最严重的几个城市是郑州市、许昌市 、漯河市 。河南省 ,简称“豫 ”,中华人民共和国省级行政区 。省会郑州。

〖叁〗、中原区。郑州中原区疫情比较严重,因为中原区是郑州比较多的高风险区 。郑州市 ,郑州,简称“郑”,古称商都 ,是河南省省会、特大城市 、中原城市群核心城市,国务院批复确定的中国中部地区重要的中心城市、国家重要的综合交通枢纽。

〖肆〗、河南省内近来疫情最严重的五个城市为:郑州市 、许昌市、漯河市、平顶山市 、鹤壁市。

河南疫情最严重的地区

022年3月,河南省内有疫情发生的城市包括郑州市 、周口市、焦作市、濮阳市 、商丘永城、开封市、信阳市 、洛阳市 。以下是这些地区的相关情况说明:郑州市作为河南省省会 ,郑州市疫情动态受广泛关注。可通过官方渠道获取确诊病例和无症状感染者数据详情、中高风险区名单、封控区和封闭区名单等信息。

郑州市 、许昌市、漯河市 。根据河南疫情信息查询,截止到2022年12月13日,河南疫情最严重的几个城市是郑州市、许昌市 、漯河市。河南省 ,简称“豫”,中华人民共和国省级行政区。省会郑州 。

然而过了湖北武汉之后,就是河南信阳 ,这也是信阳疫情严重的原因之一。河南是劳务大省 河南的人口是比较多的 ,是中国少有的几个人口大省之一。另外河南还有一个称号,叫做劳务输出大省,武汉地区有很多打工者都来自于河南 。

河南省内近来疫情最严重的五个城市为:郑州市、许昌市、漯河市 、平顶山市 、鹤壁市 。

郸城县。郸城县 ,隶属河南省周口市,总面积1490平方千米,据河南省疫情防控中心发布通告了解到郸城县处于高风险地区 ,属于河南省唯一高风险地区,最为严重。

病情分析:现在国内新冠病毒最严重的地区是河南省安阳市,现在新冠病毒最严重的地区仍是 。

2022年河南哪些地方有疫情?

〖壹〗、信阳市:9月-10月出现零星病例 ,潢川县、固始县等加强社会面管控,倡导非必要不离县。其他城市:洛阳 、南阳、周口、驻马店等地在2022年不同时间点均报告过本土病例,多与省外输入或聚集性活动相关 ,防控措施包括区域封控 、全员核酸等。

〖贰〗、022年3月,河南省内有疫情发生的城市包括郑州市、周口市 、焦作市、濮阳市、商丘永城 、开封市、信阳市、洛阳市 。以下是这些地区的相关情况说明:郑州市作为河南省省会,郑州市疫情动态受广泛关注。可通过官方渠道获取确诊病例和无症状感染者数据详情 、中高风险区名单 、封控区和封闭区名单等信息。

〖叁〗、022年河南省新增确诊病例涉及多个市 ,包括郑州市、驻马店市 、周口市、漯河市、安阳市 、焦作市、濮阳市、商丘市 、开封市、信阳市、洛阳市 。具体说明如下:郑州市:作为河南省省会 ,人口流动频繁,是疫情防控重点区域,2022年多次报告新增确诊病例 ,疫情传播风险较高。

相关推荐

  • 辅助神器“蜀山麻将开会员牌会好吗?”开挂神器{透视辅助}全揭秘

    辅助神器“蜀山麻将开会员牌会好吗?”开挂神器{透视辅助}全揭秘

    【无需打开直接搜索;操作使用教程:1、界面简单,没有任何广告弹出,只有一个编辑框。2、没有风险,里面的黑科技,一键就能快速透明。3、上手简单,内置详细流程视频教学,新手小白可以快速上手。4、体积小,不占用任何手机内存,运行流畅。系统规律输赢开挂技巧教程详细了解请添加《》(加我们...

    2026/04/11
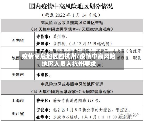
  • 疫情高危地区回杭州/疫情中高风险地区人员入杭州要求

    疫情高危地区回杭州/疫情中高风险地区人员入杭州要求

    本文目录一览:〖壹〗、2022辽宁省来杭州疫情防控要求一览〖贰〗、现在上海回杭州要隔离14天吗〖叁〗、外地人进杭州最新规定〖肆〗、最新进出杭州规定!〖伍〗、杭州疫情严重吗,现在可以去吗〖陆〗、陕西西安可以回杭州钱塘区吗2022辽宁省来杭州疫情防控要求一览辽宁来杭州人员需要提供48小时核酸检测阴性报告。中高风险地区内来杭返...

  • 【来武汉如何报备疫情地区,来武汉人员】

    【来武汉如何报备疫情地区,来武汉人员】

    本文目录一览:〖壹〗、湖北省内出行需要报备吗〖贰〗、武汉战疫返汉人员信息登记平台入口〖叁〗、上海去武汉怎么报备湖北省内出行需要报备吗〖壹〗、报备要求依据根据2022年相关政策,自1月25日起途经湖北黄冈的人员需主动向社区报备。此要求与黄冈罗田县1月27日报告的1例核酸初筛阳性病例相关,该病例为外省返乡密接者,提示存在潜在传播风险。报备对象...

  • 美团疫情地区扶持政策(美团在疫情期间做了什么)

    美团疫情地区扶持政策(美团在疫情期间做了什么)

    本文目录一览:〖壹〗、缩影丨疫情下的餐饮人们,好样的!〖贰〗、新政策出台,美团遭重锤:1天蒸发约2000亿港元〖叁〗、美团捐赠2亿元,并提供多项服务支持湖北医护人员〖肆〗、美团将在广州额外投入超百万元骑手配送补贴缩影丨疫情下的餐饮人们,好样的!〖壹〗、疫情下的餐饮人通过捐款捐物、保障一线人员生活等方式,为抗击疫情贡献了重要力量,展现...

  • 玩家必看教程“微乐陕西麻将小程序必赢神器免费安装”原来有神器下载!

    玩家必看教程“微乐陕西麻将小程序必赢神器免费安装”原来有神器下载!

    您好:微乐陕西麻将小程序必赢神器免费安装,软件加客服确实是有挂的,很多玩家在这款游戏中打牌都会发现很多用户的牌特别好,总是好牌,而且好像能看到其他人的牌一样。所以很多小伙伴就怀疑这款游戏是不是有挂,实际上这款游戏确实是有挂的,添加客服安装软件.1、起手看牌2、随意选牌3、控制牌型4、注明,就是全场,公司软件防封号、防检测、 正版软件...

    2026/04/11
  • 【佛山是疫情管制地区吗,佛山属于疫情区吗】

    【佛山是疫情管制地区吗,佛山属于疫情区吗】

    本文目录一览:〖壹〗、佛山高明区重点场所疫情防控措施调整通告〖贰〗、广东佛山回来要隔离吗〖叁〗、佛山解除疫情封控区最新消息(持续更新)〖肆〗、深圳来佛山要不要隔离佛山高明区重点场所疫情防控措施调整通告人流管控:实施预约限流制度,避免人群聚集,确保安全距离。监管责任:各行业主管部门需持续加强监管,督促场所规范经营,保障安全有序运行。动...

  • 教程辅助!“柚子麻将免费挂下载”详细开挂玩法

    教程辅助!“柚子麻将免费挂下载”详细开挂玩法

    柚子麻将免费挂下载是一款可以让一直输的玩家,快速成为一个“必胜”的ai辅助神器,有需要的用户可以加我QQ客户群下载使用。柚子麻将免费挂下载可以一键让你轻松成为“必赢”。其操作方式十分简单,打开这个应用便可以自定义柚子麻将免费挂下载系统规律,只需要输入自己想要的开挂功能,一键便可以生成出柚子麻将免费挂下载专用辅助器,不管你是想分享给你好友或者柚子麻将免费...

    2026/04/11
  • 真实辅助“雀神广东麻将万能开挂器”(透视)其实真的有挂

    真实辅助“雀神广东麻将万能开挂器”(透视)其实真的有挂

    【无需打开直接搜索;操作使用教程:1、界面简单,没有任何广告弹出,只有一个编辑框。2、没有风险,里面的黑科技,一键就能快速透明。3、上手简单,内置详细流程视频教学,新手小白可以快速上手。4、体积小,不占用任何手机内存,运行流畅。系统规律输赢开挂技巧教程详细了解请添加《》(加我们...

    2026/04/11
  • 一键必胜“ 微乐湖北麻将开挂免费下载安装”开挂(透视)辅助神器

    一键必胜“ 微乐湖北麻将开挂免费下载安装”开挂(透视)辅助神器

    >>您好:软件加扣扣群确实是有挂的,很多玩家在这款游戏中打牌都会发现很多用户的牌特别好,总是好牌,而且好像能看到其他人的牌一样。所以很多小伙伴就怀疑这款游戏是不是有挂,实际上这款游戏确实是有挂的,添加客服微信【】安装软件.1.推荐使用微乐湖北麻将开挂免费下载安装,通过添加客服安装这个软件.打开.2.在设置DD...

    2026/04/11
  • 江苏省快递疫情管控地区/江苏疫情快递管制

    江苏省快递疫情管控地区/江苏疫情快递管制

    本文目录一览:〖壹〗、快递被管控是什么意思〖贰〗、江苏快递停运了吗〖叁〗、江苏苏州多地调整为中风险地区〖肆〗、无锡最新快递怎么停了〖伍〗、江苏快递什么时候恢复正常2022快递被管控是什么意思快递被管控是指某一个地方快递无法被送达的管控措施。具体来说:地域限制:由于某些地区可能存在特殊情况,导致快递服务在该地区无法正常进行,因此...

返回顶部