天津疫情属于哪类地区/天津疫情是什么风险地区

本文目录一览:

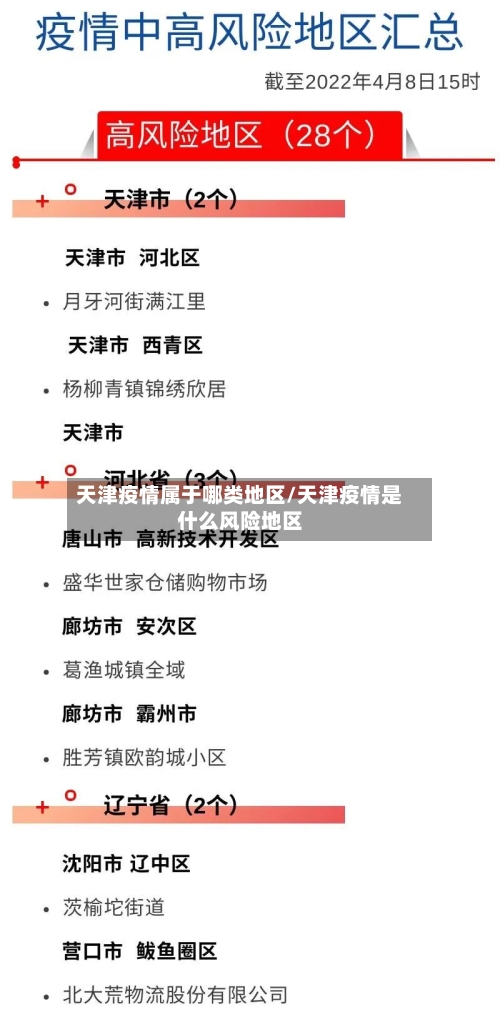
天津是什么风险等级疫情

〖壹〗、天津南开区近来无中高风险地区,均为低风险地区。中风险地区:暂无高风险地区:暂无中高风险地区查询渠道如下:查询渠道1:国务院客户端查询流程:微信搜索“国务院客户端”小程序 。 打开后在首页找到“疫情风险查询 ” 。 点击即可查看当前所在地区最新疫情风险等级。

天津疫情属于哪类地区/天津疫情是什么风险地区-第1张图片

〖贰〗 、Ⅴ级(极易发生、红色):这是比较高级别的预警 ,意味着流感极易发生大规模暴发流行 ,疫情已经处于非常紧急的状态,需要采取最严格的防控措施,全力以赴应对疫情 ,保障公众的生命健康安全。

天津疫情属于哪类地区/天津疫情是什么风险地区-第2张图片

〖叁〗、天津的封控区和管控区是疫情防控中根据风险程度划分的两类区域,具体含义及划分标准如下:封控区划分标准 核心区域:病例或无症状感染者的居住地所在小区,及其活动频繁的周边地区 。

〖肆〗 、去天津所需手续根据来源地风险等级有所不同 ,低风险和中高风险地区人员均需48小时核酸阴性证明、天津健康码绿码、国务院通信行程卡;北京地区人员需24小时核酸阴性证明 、天津健康码绿码、国务院通信行程卡。

天津蓟州区疫情风险等级(附查询入口)

〖壹〗、天津蓟州区近来无中高风险地区,均为低风险地区。中高风险地区查询渠道如下:查询渠道1:国务院客户端查询流程:微信搜索“国务院客户端 ”小程序 。- 打开后在首页找到“疫情风险查询”。- 点击即可查看当前所在地区最新疫情风险等级。- 点击“查看全国中高风险疫情地区”还可查看全国各地中高风险等级地区名单 。

〖贰〗 、北京丰台两个街乡被列中风险地区是真的。截至6月13日15时,国务院疫情风险等级查询系统显示 ,北京市丰台区西罗园街道和花乡地区被列为中风险地区。6月13日上午,北京市疫情防控新闻发布会通报,北京连续出现确诊病例 。

〖叁〗、河北3例确诊病例、1例无症状感染者 ,四川1例疑似病例,辽宁2例确诊病例,均与近期的新发地病例相关。全国多地已经发布公告 ,如非必要 ,市民近期不要前往北京市,发布公告的地区有河北迁安和定州 、内蒙古通辽 、天津滨海新区和蓟州区、辽宁省、江苏苏州 、山西吕梁、黑龙江大庆及哈尔滨等地。

〖肆〗、您好,很高兴为您解答问题 ,现在义乌到深圳不需要隔离,因为义乌没有中高风险区 。请您出发前认真查看深圳的疫情防控要求 。高风险区来(返)深人员。实施7天集中隔离,第7天各开展一次核酸检测。中风险区来(返)深人员 。实施7天居家隔离 ,第7天各开展一次核酸检测。

天津中高风险地区名单(2022年最新)

022年天津风险等级划分(最新,更新至1月10日15:13)如下:高风险等级地区:共1个 津南区辛庄镇林锦花园24号楼说明:该区域被划定为高风险地区,需严格落实封控措施 ,人员足不出户 、服务上门。

自2022年2月2日18时起,天津市将河北区宁园街舒园里5号楼调整为高风险地区;将河北区建昌道街中山北里20门、滨海新区大沽街安阳里13号楼、河东区春华街道月光园2号楼调整为中风险地区,其他区域风险等级不变 ,后续将根据形势适时调整 。

在2022年1月10日15:13的最新信息中,天津市的风险等级划分情况如下:高风险等级地区包括:津南区辛庄镇林锦花园24号楼。

相关推荐

  • 疫情地区无法发货的公告(疫情地区无法发货的公告怎么写)

    疫情地区无法发货的公告(疫情地区无法发货的公告怎么写)

    本文目录一览:〖壹〗、淘宝疫情发货要求〖贰〗、多多数聚:拼多多疫情无法发货被处罚怎么办?怎么申诉?〖叁〗、青岛大剧院快递暂停发件公告〖肆〗、淘宝疫情不能发货怎么报备?怎么设疫情地区不发货?〖伍〗、淘宝怎么设置疫情部分地区不发货?方法介绍淘宝疫情发货要求淘宝针对疫情期间的发货要求主要分为受疫情影响地区、受疫情影响结束地区以及交易...

  • 【怎么查询重点地区疫情,怎么查询重点地区疫情风险等级】

    【怎么查询重点地区疫情,怎么查询重点地区疫情风险等级】

    本文目录一览:〖壹〗、怎样快速查询各地疫情风险等级〖贰〗、2022年河南哪些地方有疫情?〖叁〗、国内重点区域返安一览表在哪可以查到〖肆〗、重点地区名单更新提示怎样快速查询各地疫情风险等级〖壹〗、首先打开微信,点击右下角的“我”。然后点击“支付”。接着点击“城市服务”。然后点击底部的“国务院”进入。然后点击“国务院客户端”。然后点击“...

  • 因为地区疫情机票能退吗(因为疫情原因机票可以退吗)

    因为地区疫情机票能退吗(因为疫情原因机票可以退吗)

    本文目录一览:〖壹〗、疫情爆发影响正常出行?如何正确退机票,免费退票方法汇总!〖贰〗、因为疫情爆发可以退机票吗〖叁〗、疫情原因机票怎么全额退〖肆〗、机票可以退吗〖伍〗、全额退机票~疫情〖陆〗、有疫情,订的三亚机票怎么办?疫情爆发影响正常出行?如何正确退机票,免费退票方法汇总!〖壹〗、若航司发布政策较慢,可先与买票平台的人...

  • 临沂疫情最新地区(临沂疫情最新数据)

    临沂疫情最新地区(临沂疫情最新数据)

    本文目录一览:〖壹〗、11月5日起临沂调整多个区域风险等级山东临沂地区风险等级〖贰〗、临沂风险区域有哪些地方(临沂属于什么风险地区)〖叁〗、临沂7月9日新增本土确诊2例和无症状感染者55例〖肆〗、临沂算不算中风险地区〖伍〗、山东临沂属于什么风险〖陆〗、山东临沂防疫最新政策11月5日起临沂调整多个区域风险等级山东临沂地区风险...

  • 怎么查本地有无疫情地区(怎么看当地有没有疫情)

    怎么查本地有无疫情地区(怎么看当地有没有疫情)

    本文目录一览:〖壹〗、手机上怎么查询当地的疫情信息〖贰〗、怎样查询自己所在地区是否有疫情风险?〖叁〗、微信怎么看疫情中高风险地区?〖肆〗、微信中怎么查看自己所在地区的疫情风险度〖伍〗、最新全国风险地区名单查询入口(实时更新)〖陆〗、本地宝怎么查高风险地区手机上怎么查询当地的疫情信息〖壹〗、在手机上查询当地疫情信息,可通过...

  • 中国疫情高中风险地区(中国疫情高风险省份名单)

    中国疫情高中风险地区(中国疫情高风险省份名单)

    本文目录一览:〖壹〗、什么软件可以查中高风险地区〖贰〗、最新中高风险如何定义的〖叁〗、使用微信怎么查询疫情高低风险区〖肆〗、从中风险区到低风险区的标准是什么?〖伍〗、武汉属于什么风险等级什么软件可以查中高风险地区〖壹〗、可以通过支付宝中的通信大数据行程卡查询自己是否去过中高风险地区,具体操作如下:工具/原料:确保手机为小米10...

  • 【疫情限运地区更新规定,疫情限行区域可以开车吗】

    【疫情限运地区更新规定,疫情限行区域可以开车吗】

    本文目录一览:〖壹〗、国务院联防联控机制:不得随意限制货运车辆和司乘人员通行〖贰〗、郑州疫情车辆限号最新规定〖叁〗、防疫九不准最新规定〖肆〗、卡友看过来:关于解决疫情期间货运车辆通行问题!五做二不做〖伍〗、疫情期间抖店系统自动判定的限运地区可以手动打开吗国务院联防联控机制:不得随意限制货运车辆和司乘人员通行国务院联防联控机制明...

  • 中等疫情地区/防疫中等风险地区

    中等疫情地区/防疫中等风险地区

    本文目录一览:〖壹〗、【疫情怎样算中等风险地区,疫情如何界定是中风险】〖贰〗、解封=再封?99%英格兰居民将进入更严苛疫情管制区域!〖叁〗、怎么查所在地区是低风险还是高风险〖肆〗、中风险区是按区还是街道〖伍〗、中高风险所在地市是什么意思〖陆〗、从中风险区到低风险区的标准是什么?【疫情怎样算中等风险地区,疫情如何界定是中风险...

    2026/04/02
  • 【郑州疫情跟哪个地区一样,郑州疫情都是哪个区的】

    【郑州疫情跟哪个地区一样,郑州疫情都是哪个区的】

    本文目录一览:〖壹〗、2022郑州风险区域最新查询〖贰〗、郑州金水区有疫情吗〖叁〗、2022年河南哪些地方有疫情?2022郑州风险区域最新查询郑州风险区域查询方式郑州风险等级动态调整,可通过以下链接获取最新信息:郑州本地宝风险等级查询入口:http://bendibao.com(需补充完整域名,如zhengzhou.bendibao.co...

  • 丹灶镇疫情风险地区(丹灶镇疫情风险地区有哪些)

    丹灶镇疫情风险地区(丹灶镇疫情风险地区有哪些)

    本文目录一览:〖壹〗、丹灶镇网红景点〖贰〗、广东丹灶镇洲头村是哪个村〖叁〗、4月11日南海区丹灶全镇开展区域核酸检测丹灶镇网红景点〖壹〗、生态类景点:自然与城市的共生典范金沙岛国家湿地公园南海区唯一的国家级湿地公园,湿地率达983%,以鹭鸟纷飞、河岸骑行和落日观霞闻名。其前身为工业废弃地,经复垦复绿后,成为集生态科普、摄影打卡于一体的...

返回顶部