各地区疫情高峰时间表图(各地区疫情详情表)

本文目录一览:

疫情高峰期几号到几号

〖壹〗、月下旬:阿联酋确诊病例数突破1000例 ,政府宣布全国进入“全面消毒计划”,每晚8点至次日6点实施宵禁,以减少人员流动 。此外 ,政府还推出经济刺激计划,帮助企业和个人应对疫情带来的经济压力。疫情高峰期(4月上旬):病例数激增与防控调整4月初:阿联酋确诊病例数继续快速上升,单日新增病例数突破400例。

各地区疫情高峰时间表图(各地区疫情详情表)-第1张图片

〖贰〗 、在节目中 ,吴尊友列出了两张图片 。左图为临床症状发病时间统计图 ,右图为诊断报告日流行曲线图。在这两张照片中,疫情高峰期是7月24日。吴尊友分析说,这说明大连疫情发现较早 ,很多病例没有临床症状 。这说明大连疫情规模已经基本锁定,预计不会有更大的病例 。

〖叁〗 、吉林白城疫情高峰期是12月20日到1月20日。通过查询相关公开资料显示:在12月7号国家宣布解封,按照网上发布的各省新冠病毒感染高峰期预测图 ,吉林省的高峰期是12月20日到1月20日。截止于2023年1月3日吉林白城防疫管控要求是:不麻痹,不大意,戴口罩 ,要坚持 。

爆发至复工:1-4月最全阿联酋疫情时间线梳理

阿联酋1-4月疫情时间线梳理如下:疫情初期(1-2月):首例确诊与初步防控1月29日:阿联酋确诊首例新冠肺炎病例,为一名来自中国武汉的游客。政府迅速启动应急响应机制,对密切接触者进行追踪和隔离。2月:阿联酋加强机场筛查措施 ,对来自疫情高风险地区的旅客实施体温检测和健康申报 。

西伯利亚航空(又称“S7航空公司 ”)宣布其中国航线复航时间再度延期,停飞期限延长至2020年4月26日。以下是具体信息梳理:复航延期背景与原因初始停飞决定受俄罗斯联邦交通部文件影响,自2020年2月1日起 ,中俄航司暂停两国间常规航班运输。

隔离令延长至9月30日(针对非香港内地居民) 。葡萄牙签证申请:签证中心暂未开放 ,持葡萄牙身份或国别签证者可入境;疫情期间过期证件(如身份证、驾照等)法律认可期限延长至2021年3月31日。航班情况:首都里斯本5月航班为1日、6日 、15日、22日、27日(星期六或星期四)。

约旦:斋月期间继续实施宵禁;从21日起允许电器产品 、服装、家具等行业部分复工,同时放宽对未出现疫情的某些南部省区的封锁 。出口注意事项及应对措施货物抵达时间规划赶着发的货物,比较好能够在斋月结束前后抵达目的港 ,以赶上开斋节的消费期。

如果长期得不到控制的话,将会严重影响全球经济的发展,同时对中国经济的影响也将会是非常大的。

国家卫健委:我国本轮疫情流行高峰已经过去

〖壹〗、我国本轮疫情流行高峰确实已经过去 ,新增发病数持续下降,疫情总体保持在较低水平 。

〖贰〗 、我国本轮疫情流行高峰已经过去,新增发病数持续下降 ,疫情总体保持在较低水平 。具体分析如下:武汉新增确诊病例降至个位数:3月11日0时-24时,武汉新增确诊病例8例,这一数据相较于此前高峰期已显著下降 ,表明武汉地区的疫情防控工作取得了显著成效,疫情传播得到了有效控制。

〖叁〗、国家卫生健康委新闻发言人、宣传司副司长米锋在国务院联防联控机制新闻发布会上明确表示,我国本轮疫情流行高峰已经过去。

〖肆〗 、随着国家卫健委宣布我国本轮疫情流行高峰已经过去 ,中药材的养护工作变得更加重要 。为了确保中药材的质量和安全 ,必须采取有效的养护措施,如控制温湿度、防虫防霉、分类储存等。同时,还需要加强中药材的储存环境管理 ,定期检查和处理中药材的储存情况。

〖伍〗 、我国本轮疫情已基本结束,取得疫情防控重大决定性胜利,现已平稳进入“乙类乙管”常态化防控阶段 。

哪些地方会先出现疫情高峰?

海口 ,人口287万,第一波感染高峰到达日2023年1月4日,高峰结束日2023年2月13日 ,达峰进度4%。

承受感染高峰时间早:河北保定是中国最早承受感染高峰的城市,比最先开放的广州都早。按照大数据专家的推算和预测,保定的第一波疫情高峰在12月10日 ,感染的进度条已走完100%,超过54%的人已经“阳过”,成为“阳康 ” 。

新冠在欧洲的高峰预计将出现在未来的1-2个月之后 ,但英国除外 ,其高峰预计在5月 、6月之后出现。意大利和西班牙的高峰预测:WHO事务局长的高级顾问涩谷健司先生表示,意大利和西班牙等欧洲国家的新冠疫情高峰预计将在未来的1-2个月之后出现。这一预测基于当前疫情在这些国家的扩散趋势和防控措施的效果 。

国内高发地区南方省份整体流感活动强度显著高于北方,广东、福建等地已处于高发状态 ,预计疫情高峰出现在12月中下旬至2026年1月初;华南、西南地区达中高流行水平。

全国各地疫情什么时候比较高峰

〖壹〗 、疫情峰值与结束时间预测:2月11日,钟南山在接受路透社采访时表示,预计疫情峰值会在2月中下旬出现 ,疫情可能会在4月份结束。这一预测基于数学模型、最近的疫情发展和政府采取的行动 。现在一些省份情况已有明显改善,新增病例下降,南方地区预计2月中旬达到发病比较高峰 。疫情拐点的不确定性:钟南山指出 ,没有任何人可以做出一个严格的拐点预测。

〖贰〗、有关各省疫情高峰情况,江西省的有关部门认为,第一波疫情高峰将在2022年12月底来临 ,2023年春节期间有可能达到峰值,郑州有关部门则认为,现在疫情第1波高峰期已经到来 ,比较高值有可能会出现在2023年1月份。

〖叁〗 、但随着疫情发展 ,中国迅速采取行动,2020年1月23日武汉“封城”,这一举措有效阻止了疫情的大规模扩散 ,为全国防控争取了时间 。全国支援与防控措施升级:武汉有难,国内八方支援。各地医疗队、物资纷纷驰援武汉,全国上下形成了一盘棋的防控局面。

天津疫情高峰期什么时候开始

天津疫情高峰期120号开始的 ,全国疫情高峰期时间表,看看你的家乡什么时候 第一批:河北、河南 、湖北、重庆、四川 、云南、广东、北京 、天津 、辽宁等省市,高峰时间在12月20日前 。2:第二批:陕西、山西、山东 、贵州、广西、吉林等省份 ,感染高峰期在12月20日至12月30日之间。

021年12月29日。根据天津市疾控中心发布的消息了解到,天津疫情发病时间最早为2021年12月29日,也是天津市疫情最为严重的时期 ,疫情前期呈散发状态,2022年1月4日起发病数逐渐增加,1月8日骤然增多 ,并进入平台期 ,后在2022年3月疫情得到有序控制 。

021年12月29日。通过查询相关资料显示,2021年天津疫情2021年12月29日开始的。根据天津市疾控中心发布的消息了解到,天津疫情发病时间最早为2021年12月29日 ,说明新年前这起疫情就已经在社区中存在 。疫情前期呈散发状态,1月4日起发病数逐渐增加,1月8日骤然增多 ,并进入平台期。

天津此轮疫情从8月24日开始,8月27日暴发,直到10月9日清零 ,共持续了46天,可以说是2020年疫情以来天津持续时间最长 、波及范围最厂、感染人数比较多的一次疫情。此轮疫情可谓是此起彼伏、一波三折,期间多次接近清零又突然多点暴发 。

月19日下午天津疫情最新消息 ,天津市又传来4个新消息 正能量海风Fp 原创 2022-12-19 15:46 天津疫情又传来新消息,发热门诊就诊人数暴增,感染高峰已经过 ,现在正是疫情形势最严峻的时候 。

相关推荐

  • 玩家辅助神器“微乐捉老麻子万能辅助器”详细分享装挂步骤教程

    玩家辅助神器“微乐捉老麻子万能辅助器”详细分享装挂步骤教程

    您好:微乐捉老麻子万能辅助器这款游戏是可以开挂的,软件加【添加图中QQ群】确实是有挂的,很多玩家在这款游戏中打牌都会发现很多用户的牌特别好,总是好牌,而且好像能看到其他人的牌一样。所以很多小伙伴就怀疑这款游戏是不是有挂,实际上这款游戏确实是有挂的,添加QQ客服【添加图中QQ群】安装软件.1.微乐捉老麻子万能辅助器这款游戏是可以开挂的,确实是有挂的,通过添...

    2026/04/07
  • 实操教程“杭州都莱开挂神器”开挂(透视)辅助神器

    实操教程“杭州都莱开挂神器”开挂(透视)辅助神器

    【无需打开直接搜索;操作使用教程:1、界面简单,没有任何广告弹出,只有一个编辑框。2、没有风险,里面的黑科技,一键就能快速透明。3、上手简单,内置详细流程视频教学,新手小白可以快速上手。4、体积小,不占用任何手机内存,运行流畅。系统规律输赢开挂技巧教程详细了解请添加《》(加我们...

    2026/04/07
  • 疫情的高风险地区名单/疫情高风险有哪些地区

    疫情的高风险地区名单/疫情高风险有哪些地区

    本文目录一览:〖壹〗、全国疫情风险等级名单是?〖贰〗、天津近来是什么风险地区?〖叁〗、全国中高风险地区名单及查询方式全国疫情风险等级名单是?〖壹〗、高风险等级地区:以县、市(区)为单位,累计病例超过50例,且14天内有聚集性疫情发生的地区。中风险地区:以县市区为单位,存在以下两种情况之一的地区:14天内有新增确诊病例,且累计确诊病例不超过...

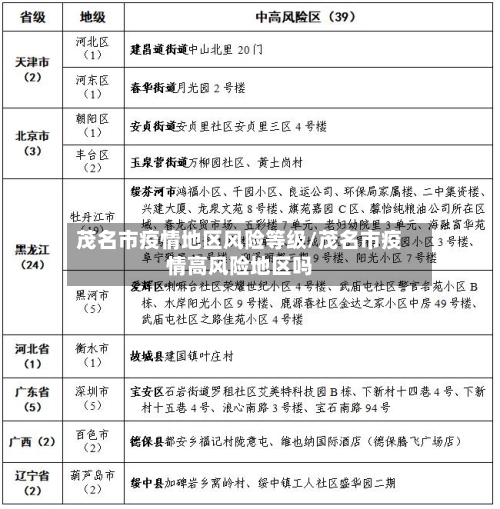
  • 茂名市疫情地区风险等级/茂名市疫情高风险地区吗

    茂名市疫情地区风险等级/茂名市疫情高风险地区吗

    本文目录一览:〖壹〗、茂名疫情风险等级查询流程〖贰〗、茂名现在是什么风险等级〖叁〗、疫情风险等级划分5个等级的标准是什么〖肆〗、全国中高风险地区的分布茂名疫情风险等级查询流程〖壹〗、深圳风险等级查询:点击进入茂名疫情防控政策近14天有高风险地区旅居史的来茂人员:实施14天集中隔离医学观察,第14天开展核酸检测。近14天有中风险地区旅...

  • 一键操作“微信麻将小程序万能开挂器”真实开挂技巧分享

    一键操作“微信麻将小程序万能开挂器”真实开挂技巧分享

    您好:微信麻将小程序万能开挂器,软件加客服确实是有挂的,很多玩家在这款游戏中打牌都会发现很多用户的牌特别好,总是好牌,而且好像能看到其他人的牌一样。所以很多小伙伴就怀疑这款游戏是不是有挂,实际上这款游戏确实是有挂的,添加客服安装软件.1、起手看牌2、随意选牌3、控制牌型4、注明,就是全场,公司软件防封号、防检测、 正版软件、非诚勿扰...

    2026/04/07
  • 2026首发辅助“微乐麻将挂试用一天”科技辅助神器手机版

    2026首发辅助“微乐麻将挂试用一天”科技辅助神器手机版

    您好:微乐麻将挂试用一天,软件加客服确实是有挂的,很多玩家在这款游戏中打牌都会发现很多用户的牌特别好,总是好牌,而且好像能看到其他人的牌一样。所以很多小伙伴就怀疑这款游戏是不是有挂,实际上这款游戏确实是有挂的,添加客服安装软件.1、起手看牌2、随意选牌3、控制牌型4、注明,就是全场,公司软件防封号、防检测、 正版软件、非诚勿扰。...

    2026/04/07
  • 西安最新是什么疫情地区(西安疫情最近严重吗)

    西安最新是什么疫情地区(西安疫情最近严重吗)

    本文目录一览:〖壹〗、每经15点|陕西西安新增三个中风险地区〖贰〗、3月7日24时起西安新增5个中风险地区〖叁〗、西安疫情最新消息:现在是什么风险地区每经15点|陕西西安新增三个中风险地区陕西西安自2021年12月15日起新增三个中风险地区,具体信息如下:曲江新区雁展路288号沿街69-10101至69-10107商铺:该区域被划...

  • 山南地区疫情主要分布/山南地区疫情主要分布在哪里

    山南地区疫情主要分布/山南地区疫情主要分布在哪里

    本文目录一览:〖壹〗、西藏分为几个部分〖贰〗、西藏旅行边防证问题,你关心的都在这里〖叁〗、西藏方言地域分布〖肆〗、拉萨山南回徐州要隔离吗西藏分为几个部分〖壹〗、藏族在分布上自行划分为五个部分,在行政区划上则通常分为康、青、卫、藏、阿里五个区域。〖贰〗、西藏分为前藏和后藏两个部分。前藏(卫藏)以拉萨为中心,包括拉萨市、山南市和林芝市等...

  • 湖南省各地区疫情风险(湖南省各市疫情情况)

    湖南省各地区疫情风险(湖南省各市疫情情况)

    本文目录一览:〖壹〗、衡阳疾控2月6日紧急提醒(湖南衡阳疾控)〖贰〗、湖南哪些地方疫情比较严重〖叁〗、湖南省属于几类流行风险地区〖肆〗、长沙疫情最新风险区的划分衡阳疾控2月6日紧急提醒(湖南衡阳疾控)〖壹〗、湖南邵阳发现1例新冠肺炎确诊病例,衡阳疾控发布紧急提醒2月4日全国共报告本土病例9例,含1例由无症状感染者转为确诊病例。2月5...

  • 湖北疫情风险地区地图/湖北最新疫情风险等级评估

    湖北疫情风险地区地图/湖北最新疫情风险等级评估

    本文目录一览:〖壹〗、湖北风险地区有哪些〖贰〗、2022武汉高风险地区最新名单及管控政策〖叁〗、湖北省11月17日风险等级地区名单湖北风险区域划分名单〖肆〗、最新!湖北省疫情风险等级评估报告出炉〖伍〗、11月23日湖北高风险和低风险地区汇总名单〖陆〗、湖北省哪些地方属于高风险区湖北风险地区有哪些月29日,湖北首次发布《湖...

返回顶部