本文目录一览:
- 〖壹〗 、在沈阳机场到高铁站中转需要隔离吗
- 〖贰〗、外地回家怎么在手机上报备行程
- 〖叁〗、哪些地方回来要报备
- 〖肆〗 、去外地怎么向当地报备
- 〖伍〗、疫情期间去外地怎么报备
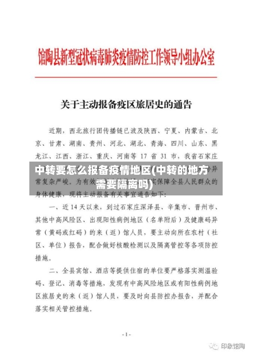
在沈阳机场到高铁站中转需要隔离吗
中转时间大于4小时需要出站再进站,或者要在沈阳留宿后再搭乘火车出去的:这类情况需要遵循沈阳当地政策 ,比如在沈阳北站则则可以询问北站所在的沈河区的具体规定(沈河区疾控中心电话:024-24802005),若是要到酒店住宿后再走可以提前询问下酒店所在社区的具体管控措施 。

不需要。沈阳机场到高铁站都在沈阳境内,所以是不需要进行隔离的。沈阳 ,古称盛京、奉天,辽宁省辖地级市、省会 、副省级市、特大城市、沈阳都市圈核心城市 。

不需要隔离,可直接在站内换乘。所有域外来(返)沈人员:应提前48小时主动通过盛事通App 、微信小程序搜索盛事通或扫描来沈人员自主报备二维码,向社区和单位完成双报备 ,并配合落实抵沈后的各项防控措施。


外地回家怎么在手机上报备行程
〖壹〗、外地回家在手机上报备行程的步骤如下:打开微信App:首先,确保手机上已安装微信App,并打开微信。进入当地健康码小程序:在微信中 ,搜索并找到当地的健康码小程序,点击进入 。点击“返回登记 ”选项:在健康码页面下方,找到并点击“返回登记”选项 ,进入返回登记页面。
〖贰〗、为了便于疫情防控,很多地方要求外地返回人员在手机上进行行程报备。首先,打开微信App ,找到并进入当地的健康码小程序 。接着,点击健康码页面下方的“返回登记”选项,进入返回登记页面。随后 ,找到并点击新增登记按钮,开始进行相关信息的填写。
〖叁〗 、准备工具:使用iPhone12(IOS11系统)或兼容设备,安装皖事通APP(版本10) 。进入疫情防控专区:打开皖事通APP,在首页或搜索栏找到“疫情防控专区 ”入口并点击进入。选取返乡登记功能:在专区页面中找到“返乡登记”或类似选项(如“返乡报备”“行程登记”) ,点击进入填报界面。
哪些地方回来要报备
〖壹〗、报备方式:需提前向居住地所在社区(村)、单位或宾馆酒店进行报备 。实例:如章贡区就发布了关于重点地区来(返)区人员报备的通告,要求相关人员提前报备。外籍华人或长期居住在海外的中国公民回国:报备对象:外籍华人或长期居住在海外的中国公民。报备方式:在某些情况下可能需要向当地派出所或社区进行报备 。
〖贰〗 、所有来(返)京人员都需要报备。具体报备规定及管控措施如下:报备要求:抵京前或抵京后1两小时内,利用“京心相助 ”小程序向所在社区(酒店、单位、村)等报备。核酸检测要求:抵京24小时后 、7两小时内开展1次核酸检测。提倡单位要求职工返岗前48小时内加做1次核酸 ,检测阴性结果未出之前采取居家办公 。
〖叁〗、中国公民从国外回国,一般情况下不需要特意去地方派出所报备,特定情况除外;外籍人士回国探亲且不住宾馆 ,需在规定时间内向居住地公安机关办理登记。中国公民回国报备情况对于中国公民而言,在常规的回国行程中,并没有强制要求必须前往当地派出所进行报备。
〖肆〗、只要不是中国籍的人 ,在中国住宿都应该到住宿地的公安报备 。如果是在国内有房子的外籍人士,只要在该次访华途中会回这个房子住宿,就需要前往公安报备。
〖伍〗、返乡需要向社区或村报备。甲类 、乙类传染病暴发、流行时 ,县级以上地方人民政府报经上一级人民政府决定,可以宣布本行政区域部分或者全部为疫区;国务院可以决定并宣布跨省、自治区 、直辖市的疫区 。县级以上地方人民政府可以在疫区内采取紧急措施,并可以对出入疫区的人员、物资和交通工具实施卫生检疫。
去外地怎么向当地报备
〖壹〗、线下渠道:亲自前往司法局社区矫正科,现场提交材料并填写《外出报备登记表》。等待审核与反馈司法局通常在3-5个工作日内完成审核 。审核通过后 ,可能通过短信 、电话或系统通知反馈结果;若材料不全或信息有误,需按要求补充或修改。外地派出所相关手续户籍与身份证管理凭《释放证明书》到当地派出所办理户籍登记。
〖贰〗、取保候审期间若要离开所居住的市、县去外地,需经执行机关准许 ,若执行机关是当地派出所,向其报备并获同意即可 。具体说明如下:报备流程被取保候审人需向负责执行的派出所提出书面申请,申请内容必须包含事由 、目的地、路线、交通方式 、往返日期、联系方式等关键信息。
〖叁〗、去外地一般不需要去当地派出所报备。在我国 ,公民享有自由出行的权利,去外地旅游或迁徙并不属于需要向派出所报备的事项。不过,存在以下特殊情况可能需要登记或报备:租房居住:根据《中华人民共和国治安管理处罚法》第五十七条的规定 ,房屋出租人必须依法登记备案承租人的姓名、身份证件种类和号码 。
〖肆〗 、取保候审去外地报备流程是向作出取保候审决定的执行机关进行报告,如实说明去处、理由,在得到执行机关的批准后 ,就可以携带相关的批准文件和本人的证件去外地。【法律分析】『1』未经执行机关即公安机关批准,不得离开所居住的市、县。
疫情期间去外地怎么报备
疫情期间去外地报备,可通过支付宝健康码平台完成,具体步骤如下:第一步:打开支付宝首页 ,点击【健康码】入口进入支付宝应用后,在首页功能区找到“健康码”图标并点击 。若首页未直接显示,可通过顶部搜索栏输入“健康码”快速定位。
法律分析:疫情期间出远门需要向单位和防疫部门报备。为严格防控疫情扩散 ,要求我们每个人不到中高风险地区去,不接触危险人员 。如果曾到过风险地区或接触过确诊病历或疑似病例,必须像当地机关报备 ,采取措施,到当地检验部门参加核酸检验,集中隔离14天或按要求居家自我隔离14天。
提前报备出行信息外出前需向社区或村委会报备出行路线 、时间及目的 ,尤其是跨区域流动。部分地区可能要求填写电子登记表或提供行程码,确保行程可追溯 。返程后也需主动报告健康状况。远离高风险场所避免进入大型超市、商场、影院等人员密集且通风不良的场所。
你是想问疫情期间外地人去外地上报到那个管辖公安局吗?通过查询相关资料显示,疫情期间外地人去外地上不是报到那个管辖公安局 ,疫情期间外地人去外地需要向单位和防疫部门报备,必须在1小时内主动到所在村(社区)进行登记 、报备或通过二维码自行申报 。若不执行,要承担相应法律责任。









