【疫情高风险地区贵州,疫情高风险地区贵州有哪些】

本文目录一览:

贵州是新冠高风险区吗

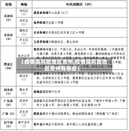
〖壹〗、贵州并非整体为新冠高风险区,其内部不同地区存在不同风险等级划分 ,具体需以官方最新通报为准 。以下为详细说明:贵州省内高风险地区分布截至2022年11月29日,贵州省内部分地区被划定为高风险区,包括毕节市织金县 、遵义市(桐梓县、红花岗区)、贵阳市(云岩区 、开阳县)等。

【疫情高风险地区贵州,疫情高风险地区贵州有哪些】-第1张图片

〖贰〗、属于中高风险区。根据相关最新防疫防控信息了解到 ,截止到2022年9月1日贵州贵阳市出现多例新冠阳性病例,贵州防疫防控划新增10高风险、9中风险区,近来贵州属于中高风险区 。

【疫情高风险地区贵州,疫情高风险地区贵州有哪些】-第2张图片

〖叁〗 、全国风险区情况截至2022年9月26日22时 ,全国现有高风险区684个,中风险区813个,低风险区106个。贵州省疫情防控提醒当前国内外疫情防控形势严峻 ,奥密克戎变异毒株传播速度快 、感染风险高 ,国内多地散发,防输入防反弹压力增大。

〖肆〗、不是 。经贵州疫情防控指挥中心官方网站查询显示,截止到2022年8月14日 ,贵州没有出现新冠病毒大范围传播的情况,并没有出现疫情,不属于中高风险地区。

〖伍〗、不是。贵阳地区近来没有中 、高风险区域 ,都是低风险地区 。疫情面前,人人平等 。也许你的所在地没有疫情,我们也不能放松警惕 ,平时不要去往中高风险地区,人多的地方要佩戴好口罩。中风险地区:14天以内有新增加新冠确诊病例,总计新冠确诊病例未超过50例。

〖陆〗、无症状感染者:现有21例 ,分布在贵阳市14例,铜仁市5例,遵义1例 ,黔东南州1例 。全国风险区情况2022年11月8日22时 ,全国现有3435个高风险区,2638个中风险区,427个低风险区(名单详见“国务院客户端”APP)。贵州省卫生健康委提醒当前 ,全球新冠肺炎疫情仍维持高位流行。

贵州回四川需要核酸检测吗?

贵州回四川是否需要核酸检测取决于具体地区,部分情况需要,部分情况查验报告即可 。具体规定如下:近14天内有贵州省遵义市汇川区旅居史人员:需实施居家或集中隔离 ,每3天进行1次核酸检测,直至离开旅居地满14天为止。

从贵阳回老家还需要做核酸检测吗?提前拨打社区电话;主动报备;三天两检;『1』.除高风险区入黔人员外,省外其他地区入黔人员抵黔后 ,落实“三天两检 ”,两次核酸检测时间间隔须24小时以上;落实“三天两检”人员可在做好个人防护的情况下,自行前往就近核酸采样点采样。

能 。通过查询相关资料显示:截止至2022年9月30日 ,贵州省为低风险地区,四川省峨眉山为低风险地区,贵州省可以去四川省峨眉山 ,凡从贵州省来(返)四川省峨眉山人员 ,需要提前48小时报备,并持有健康码绿码和48小时核酸检测证明。并在抵达四川省峨眉山,就近24小时内再做一次核酸检测。

低风险地区 ,不需要隔离,仅仅需要核酸检测证明啦!但是如果是中高风险或者当地没有发布疫情解除的相关公告的话 去外地还是要被集中隔离或者居家隔离的 。

可以。根据相关资料显示了解到,2022年9月17日贵州去四川能下高速 ,需要提前报备和48小时核酸检测,配合落实相应管控措施,无48小时核酸检测 ,应实行第一落点免费核酸检测,做到应检尽检。

4月份疫情高风险地区有哪些

〖壹〗、指出疫情高风险地区:疫情风险增加的地区包括莫斯科和一些人口超过百万的大城市,这些地区人口密集 、人口密度高 。普京计划听取一份有关全国和特定地区采访防疫举措的报告 。

〖贰〗、吉林省 ,黑龙江省,福建省。通过查询2022年4月疫情相关报道显示,截至2022年4月24日16时 ,高风险地区一共有7个 ,其中吉林省3个,福建省2个,黑龙江省2个 ,属于疫情严重地区,另外吉林省还有29个中风险地区。

〖叁〗、山东青岛 、广东东莞和贵州贵阳 。通过查询相关资料显示,2022年4月份 ,山东青岛、广东东莞和贵州贵阳属于我国高风险地区,该地区实行全面的疫情防控政策,铁路全部停运 ,每天一次全民核酸检测报告,市民出行必须佩戴口罩,不能聚堆 ,关闭了全部娱乐场所和大型商场。

〖肆〗、截止到2021年4月16日15时,国内新冠疫情的高风险地区分别有云南省德宏傣族景颇族自治州瑞丽市的姐告国门社区 、团结村委会金坎、弄喊片区(瑞丽大道以南)以及仙客巷和光明巷居民小组。

〖伍〗、而朝阳区潘家园街道松榆里社区是北京市近来唯一一个高风险地区 。

〖陆〗 、高风险地区。新疆维吾尔自治区,简称“新” ,首府乌鲁木齐市。2022年4月份新疆疫情是高风险地区 ,疫情非常严重,阳性病例以及高危携带者病例增多 。截止至2022年10月13日,新疆各地都属于疫情低风险区 ,没有疫情发生,全域实行常态化防控措施。

相关推荐

  • 沿海地区应对疫情/沿海疫情严重吗

    沿海地区应对疫情/沿海疫情严重吗

    本文目录一览:〖壹〗、官方最新发文:麻疹抬头、诺如、手足口呈上升趋势,要求加强防控,阻断...〖贰〗、浙江省是否中高风险地区〖叁〗、三亚进入疫情防控关键阶段!台风将至,肉蛋菜等储备足量〖肆〗、中华人民共和国应急管理部遇到海啸如何自救官方最新发文:麻疹抬头、诺如、手足口呈上升趋势,要求加强防控,阻断...〖壹〗、针对官方最新发文中提到...

  • 疫情限制发货地区明细/疫情管控不能发货

    疫情限制发货地区明细/疫情管控不能发货

    本文目录一览:〖壹〗、怎么查疫情快递停发地区〖贰〗、淘宝疫情发货要求〖叁〗、淘宝网疫情影响地区发货时间要求调整通知〖肆〗、拼多多怎么设置哪里不发货?怎么申请疫情不发货?怎么查疫情快递停发地区利用快递公司官方网站查询访问所选快递公司的官方网站。在官方网站首页或查询栏里,找到关于“停发区域查询”或“网点查询”的入口。输入想要查询的...

  • 【广东有没有封锁疫情地区,广东有没有地方封城】

    【广东有没有封锁疫情地区,广东有没有地方封城】

    本文目录一览:〖壹〗、中国哪个城市没有疫情?〖贰〗、2022年封城的城市有哪些?〖叁〗、广东2021已经宣布封城的城市有哪些?中国哪个城市没有疫情?〖壹〗、中国唯一没有疫情的城市是广东省云浮市。这次新冠肺炎疫情几乎席卷了全国,就连圣洁的西藏都没幸免,然而如此险峻的环境下,却有一些城市依然保持着0确诊0感染,除了云端之上的云浮,还有东方湿地...

  • 莆田疫情是什么风险地区(莆田疫情地区分布)

    莆田疫情是什么风险地区(莆田疫情地区分布)

    本文目录一览:〖壹〗、?1传32!已形成双传播中心,多家医院停诊,定点医院紧急腾空〖贰〗、莆田属于什么风险等级〖叁〗、莆田已有64人感染,当地采取了哪些紧急应对举措?〖肆〗、莆田累计79人感染,这三条传播链曝光!中秋国庆还能出去玩吗..._百度...〖伍〗、莆田疫情风险等级〖陆〗、9月12日莆田新增3个中风险区域莆田新增1个中...

  • 【湘潭疫情地区图表最新图片,湘潭疫情地图及实时播报】

    【湘潭疫情地区图表最新图片,湘潭疫情地图及实时播报】

    本文目录一览:〖壹〗、湘潭新冠疫情病例最新消息湘潭新冠疫情病例最新消息公布〖贰〗、湘潭疫情在哪里〖叁〗、全国疫情“中高风险”地区一览〖肆〗、湘潭市雨湖区7月30日报告1例新冠病毒确诊病例(附活动轨迹)〖伍〗、4月1日湘潭疾控发布紧急提醒〖陆〗、湘潭进出城最新规定(持续更新)湘潭新冠疫情病例最新消息湘潭新冠疫情病例最新消息公...

  • 【虹口区疫情高风险地区,虹口区疫情风险等级】

    【虹口区疫情高风险地区,虹口区疫情风险等级】

    本文目录一览:〖壹〗、虹口区梧州路218号属于高风险区吗〖贰〗、上海还有风险区域吗〖叁〗、本土新增“1228+5658”〖肆〗、上海刚刚公布2个新确诊,2个高风险4个中风险地区虹口区梧州路218号属于高风险区吗不属于。上海虹口区梧州路218号不是中高风险区,上海疫情已经控制住了中小学也已经开学了,放心好了。上海崇明区浦东新区。松江区...

  • 疫情地区到蚌埠政策最新/到蚌埠要被隔离吗

    疫情地区到蚌埠政策最新/到蚌埠要被隔离吗

    本文目录一览:〖壹〗、蚌埠市五河县人现在出行能不能上高铁?〖贰〗、从河北张家口回蚌埠要隔离吗〖叁〗、来(返)蚌埠报备方式〖肆〗、凤阳到蚌埠的路什么时候解封〖伍〗、南京2022年5月13号开车回安徽蚌埠需要什么证明要不要隔离蚌埠市五河县人现在出行能不能上高铁?能2025年12月30日开通的合新高铁合泗段,使五河县接入高铁网络,...

  • 【湖北最新疫情管控地区,最新湖北省疫情通报】

    【湖北最新疫情管控地区,最新湖北省疫情通报】

    本文目录一览:〖壹〗、湖北疾控国内重点地区人员健康管理措施(3月15日20时更新)〖贰〗、湖北疾控国内重点地区人员健康管理措施(3月14日22时)〖叁〗、湖北疫情风险等级评估报告出炉〖肆〗、湖北恩施现在属于什么风险地区?〖伍〗、湖北疾控国内重点地区人员健康管理措施(2月24日14时)〖陆〗、湖北风险地区有哪些湖北疾控国内重...

  • 【评论运城地区疫情的话,运城疫情防控新闻发布会】

    【评论运城地区疫情的话,运城疫情防控新闻发布会】

    本文目录一览:〖壹〗、运城属于中高风险区吗〖贰〗、山西省运城市垣曲县疫情是个啥情况啊?〖叁〗、运城都市绿洲为什么不解封运城属于中高风险区吗〖壹〗、随意将限制出行范围由中高风险地区扩大到其他地区:山西省运城市、河南省郑州市这类投诉较多。疫情防控应精准定位中高风险区域,对相关区域人员进行合理管控,然而这些城市却随意扩大限制出行范围,使得更多非...

  • 【青岛地区疫情5天清零,青岛应对疫情创下三个5天记录】

    【青岛地区疫情5天清零,青岛应对疫情创下三个5天记录】

    本文目录一览:〖壹〗、全国中高风险地区清零:真金不怕火炼〖贰〗、“社会面清零”和“阳性清零”是什么意思?〖叁〗、青岛高校什么时候解封2022青岛大学生解封最新消息全国中高风险地区清零:真金不怕火炼历史与现实映照:从武汉到全国的抗疫答卷从2020年武汉“封城”到2021年冬季全国中高风险地区清零,中国用一年多时间交出了一份令世界惊叹的答卷。...

返回顶部