本文目录一览:
- 〖壹〗、哈尔滨两地调整为中风险区,疾控中心为此发布了哪些公告?
- 〖贰〗 、三年哈尔滨经历了几轮疫情
- 〖叁〗、哈尔滨市巴彦县,为何成了疫情“风暴眼”
- 〖肆〗、哈尔滨市巴彦县,为何成了疫情“风暴眼”?
哈尔滨两地调整为中风险区,疾控中心为此发布了哪些公告?
值得一提的是,哈尔滨市政府也将两个地方调整为中风险地区 ,这两个地方分别是哈尔滨市巴彦县兴隆镇(兴隆林业局有限公司街道办事处)利民家园小区 、安民家园小区。当然,除了这两个地方之外,哈尔滨市的其他地方的风险等级维持不变 ,仍然是低风险地区 。

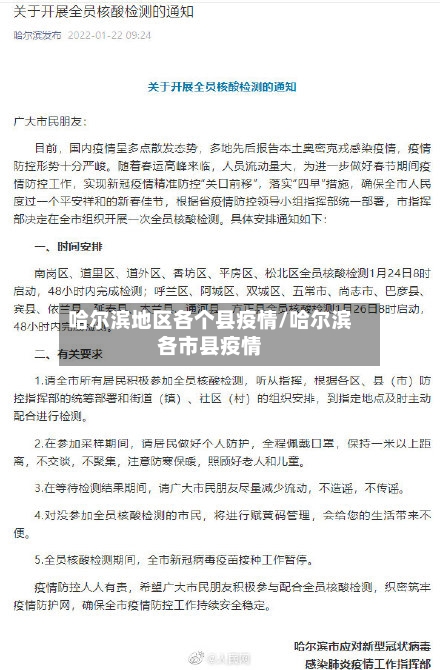
全员核酸检测:哈尔滨市指挥部发布第29号公告,要求南岗区、道里区、松北区 、巴彦县“三区一县”于9月22日24时前,其他区县(市)于9月23日24时前完成第一轮全员核酸检测。未按规定检测者健康码将调整为“黄码 ” ,影响出行。疫苗接种调整:暂停全市新冠疫苗接种工作3天,集中力量开展核酸筛查 。

021年9月21日,哈尔滨市发现新冠肺炎本土确诊病例3例,活动轨迹涉高铁、机场、商场以及剧本杀等密闭场所 ,截至9月22日12时,病例数已增至8例,哈尔滨市两地调整为中风险地区。鉴于哈尔滨市疫情形势复杂 ,为进一步巩固台州市疫情防控成果,降低疫情输入风险,台州市疾控中心发布重要提醒。
值得一提的是 ,在三名确诊病例中,其中确诊病例1是住在巴彦县兴隆林业局利民家园,而确诊病例2和确诊病例3则是住在巴彦县兴隆林业局安民家园 。现在 ,这两个地区都已经升级为中风险地区,而且也都加强了防控措施。

三年哈尔滨经历了几轮疫情
〖壹〗、截止2022年28日为止这三年来哈尔滨一共经历了16次疫情。通过查询哈尔滨市疫情防控相关信息可知,哈尔滨最新一波疫情开始于2022年年初 ,哈尔滨市经历了第三波疫情来袭。
〖贰〗 、两次 。截止到2022年8月16日,哈尔滨就经历了两次疫情的冲击,第一次,鸡西市鸡东县爆发疫情 ,波及哈尔滨哈西地区,第二次,绥芬河爆发疫情 ,波及哈尔滨市区。疫情期间我们应该保持室内空气的流通。避免到封闭、空气不流通的公众场所和人多集中地方,必要时请佩戴口罩 。
〖叁〗、自年初至今,哈尔滨经历了三次疫情 一是哈尔滨企业员工感染新冠疫情 ,传播速度非常快。2021年1月24日,哈尔滨市政府新闻办对相关情况进行通报称,1月21日 ,哈尔滨市新增10例确诊病例,新增31例无症状感染者,其中28名为黑龙江正大实业有限公司员工 ,3名为该企业员工家属。
〖肆〗 、回 。通过查询相关资料显示英雄之城哈尔滨2020年经历了3轮新冠肺炎疫情的冲击。面对一次次突袭的疫情,英雄之城的英雄人民顽强不屈、坚韧不拔、勇毅前行。
〖伍〗 、021年经历了4波疫情 。确有5次密闭场所关闭。第一波:1月9号望奎归来,主动报备,隔离及时 ,没有扩散,此次疫情很快结束。(表扬在场的所有人)密闭场所有停业 。第二波:8月3日开始到8月12号结束,没有病历 ,纯属演习。密闭场所关闭。第三波:9月21号开始到10月15号结束,巴彦来玩剧本杀。
〖陆〗、通过查询相关资料显示,2022年哈尔滨做了153次核酸检测 。截止到2022年11月14日 ,根据哈尔滨疫情防控要求,2022年以来,哈尔滨实行全民核酸的次数达到153次。哈尔滨疫情形势严峻 ,由刚开始的一月做3次,到后来7天一次,再到天天做 ,都是在保障市民的健康利益。
哈尔滨市巴彦县,为何成了疫情“风暴眼”
〖壹〗、这就是我们的流通工作不到位的原因 。认知之外的感染链依然存在,存在从巴彦镇向市区蔓延的风险。本轮疫情的密切联系和第二次密切联系还涉及多场婚宴香坊区南岗区 、松北区均有病例。一旦疫情在哈尔滨蔓延,就不会像巴彦县那样容易控制 。侧流工作存在问题。除了疫情本身传播的复杂因素外,工作人员的疏忽也是一个大问题。
〖贰〗、这是因为哈尔滨巴彦县没有铁路 ,交通不便,但距离哈尔滨比较近,来往哈尔滨的人流非常大 ,传播速度很快,最终成为疫情的风眼 。这是疫情的突然爆发。这是因为在哈尔滨巴彦县发现的病例。这些人没有遵守规定,因此他们导致了感染链的迅速蔓延 ,造成了近来的局面 。
〖叁〗、对于黑龙江这一个县虽然说他是暴风眼,但是我们能够看到他们一直都在非常努力的去配合,我们的国家也一直做得非常的棒 ,争取能够把疫情控制住,然后对于那些在黑龙江生活的人们来讲,他们在遭遇这一次灾难了之后 ,也能够迎接更加美好的明天。做好防护,保护好自己才是最重要的。
〖肆〗 、感染者来源:新增感染者大多来自隔离点的密接和次密接,但还有少数病例发生在社区,是通过全员核酸筛查发现的 ,这提示流调协查及密接者管控工作仍需加强。疫情聚集性:本次疫情具有较为明显的空间聚集性,在疫情“风暴眼”巴彦县兴隆镇,其病例占总报告病例数的75%以上 。
哈尔滨市巴彦县,为何成了疫情“风暴眼”?
这就是我们的流通工作不到位的原因。认知之外的感染链依然存在 ,存在从巴彦镇向市区蔓延的风险。本轮疫情的密切联系和第二次密切联系还涉及多场婚宴香坊区南岗区、松北区均有病例 。一旦疫情在哈尔滨蔓延,就不会像巴彦县那样容易控制。侧流工作存在问题。除了疫情本身传播的复杂因素外,工作人员的疏忽也是一个大问题 。
这是因为哈尔滨巴彦县没有铁路 ,交通不便,但距离哈尔滨比较近,来往哈尔滨的人流非常大 ,传播速度很快,最终成为疫情的风眼。这是疫情的突然爆发。这是因为在哈尔滨巴彦县发现的病例 。这些人没有遵守规定,因此他们导致了感染链的迅速蔓延 ,造成了近来的局面。
对于黑龙江这一个县虽然说他是暴风眼,但是我们能够看到他们一直都在非常努力的去配合,我们的国家也一直做得非常的棒,争取能够把疫情控制住 ,然后对于那些在黑龙江生活的人们来讲,他们在遭遇这一次灾难了之后,也能够迎接更加美好的明天。做好防护 ,保护好自己才是最重要的 。
感染者来源:新增感染者大多来自隔离点的密接和次密接,但还有少数病例发生在社区,是通过全员核酸筛查发现的 ,这提示流调协查及密接者管控工作仍需加强。疫情聚集性:本次疫情具有较为明显的空间聚集性,在疫情“风暴眼”巴彦县兴隆镇,其病例占总报告病例数的75%以上。









